Non-SMC condensin I complex subunit H promotes cell proliferation and inhibits cell apoptosis of clear cell renal cell carcinoma by activating the PI3K/AKT pathway.

IF 1.7 3区 医学 Q4 ANDROLOGY
Translational andrology and urology Pub Date : 2025-08-30 Epub Date: 2025-08-26 DOI:10.21037/tau-2025-197
Hualan Ha, Jieneng Wang, Xingxing Zhang, Yuelin Du, Wei Xiong, Sheng Li, Panfeng Shang
{"title":"Non-SMC condensin I complex subunit H promotes cell proliferation and inhibits cell apoptosis of clear cell renal cell carcinoma by activating the PI3K/AKT pathway.","authors":"Hualan Ha, Jieneng Wang, Xingxing Zhang, Yuelin Du, Wei Xiong, Sheng Li, Panfeng Shang","doi":"10.21037/tau-2025-197","DOIUrl":null,"url":null,"abstract":"<p><strong>Background: </strong>Clear cell renal cell carcinoma (ccRCC) is a common cancer worldwide, frequently linked to unfavorable outcomes. The non-SMC condensin I complex subunit H (NCAPH) protein, one of the components of the non-structural maintenance of chromosomes (SMC) condensin I complex, plays a crucial part in regulating this complex, which is instrumental in the progression and advancement of various malignancies. Nonetheless, the significance of NCAPH in ccRCC is still not fully understood. This investigation was conducted to explore its potential impacts on ccRCC.</p><p><strong>Methods: </strong>This investigation employed publicly available resources, such as The Cancer Genome Atlas (TCGA) and Gene Expression Omnibus (GEO) databases, to evaluate the differential expression of NCAPH in ccRCC tumour tissues in comparison to corresponding normal tissues. Additionally, the study investigated the relationship between the prognostic model predicting overall survival (OS) and the advancement of ccRCC. An analysis was conducted on the genes expressed differently between groups with high and low NCAPH levels, followed by Gene Set Enrichment Analysis (GSEA) to gain further insights. Moreover, the presence of immune cell types within the context of NCAPH was also investigated. In addition to analyses from publicly available databases, assessments employing quantitative real-time polymerase chain reaction (qRT-PCR) and Western blot techniques were utilized to determine the levels of expression of NCAPH in ccRCC cell lines and tissue samples. Cell lines with stable NCAPH knockdown were created to further investigate its functional role. To evaluate cell growth, colony formation assays and Cell Counting Kit-8 (CCK-8) tests were performed. The analysis of the cell cycle and apoptosis was carried out using flow cytometry. Additionally, Western blot techniques were conducted to determine the levels of expression of proteins associated with apoptosis, cell cycle regulation, and the PI3K/AKT signaling pathway.</p><p><strong>Results: </strong>An increase in NCAPH levels was observed in both tissues and cell lines derived from ccRCC. High levels of NCAPH were found to correlate with lower survival outcomes and a weakened immune response. The reduction of NCAPH levels could halt the progression of tumor cells during the G1 phase, which, in turn, greatly restricted their proliferation while promoting apoptosis. Additionally, it was shown that NCAPH could have an important role in activating the PI3K/AKT signaling pathway within ccRCC cells.</p><p><strong>Conclusions: </strong>Individuals with ccRCC who demonstrated elevated levels of NCAPH were at an increased likelihood of experiencing poor prognostic outcomes. Moreover, NCAPH was crucial for promoting cellular growth and inhibiting apoptosis by activating the PI3K/AKT signaling pathway in ccRCC, suggesting its potential utility as both a marker for prognosis and a target for therapy.</p>","PeriodicalId":23270,"journal":{"name":"Translational andrology and urology","volume":"14 8","pages":"2153-2170"},"PeriodicalIF":1.7000,"publicationDate":"2025-08-30","publicationTypes":"Journal Article","fieldsOfStudy":null,"isOpenAccess":false,"openAccessPdf":"https://www.ncbi.nlm.nih.gov/pmc/articles/PMC12433038/pdf/","citationCount":"0","resultStr":null,"platform":"Semanticscholar","paperid":null,"PeriodicalName":"Translational andrology and urology","FirstCategoryId":"3","ListUrlMain":"https://doi.org/10.21037/tau-2025-197","RegionNum":3,"RegionCategory":"医学","ArticlePicture":[],"TitleCN":null,"AbstractTextCN":null,"PMCID":null,"EPubDate":"2025/8/26 0:00:00","PubModel":"Epub","JCR":"Q4","JCRName":"ANDROLOGY","Score":null,"Total":0}
引用次数: 0

Abstract

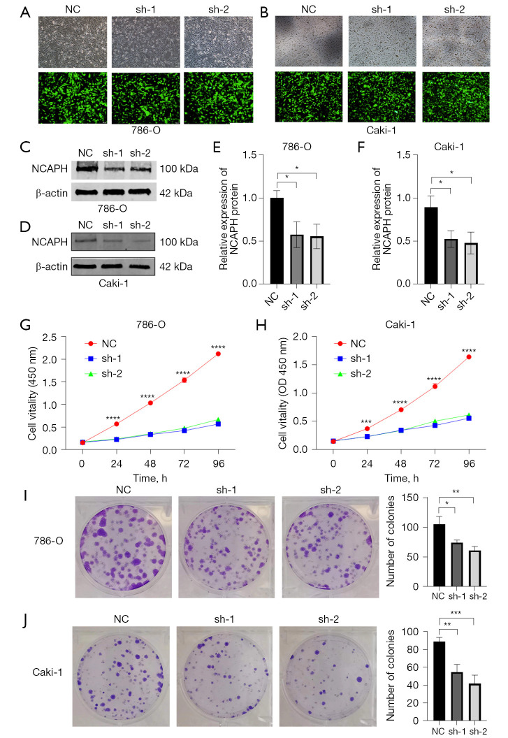
Background: Clear cell renal cell carcinoma (ccRCC) is a common cancer worldwide, frequently linked to unfavorable outcomes. The non-SMC condensin I complex subunit H (NCAPH) protein, one of the components of the non-structural maintenance of chromosomes (SMC) condensin I complex, plays a crucial part in regulating this complex, which is instrumental in the progression and advancement of various malignancies. Nonetheless, the significance of NCAPH in ccRCC is still not fully understood. This investigation was conducted to explore its potential impacts on ccRCC.

Methods: This investigation employed publicly available resources, such as The Cancer Genome Atlas (TCGA) and Gene Expression Omnibus (GEO) databases, to evaluate the differential expression of NCAPH in ccRCC tumour tissues in comparison to corresponding normal tissues. Additionally, the study investigated the relationship between the prognostic model predicting overall survival (OS) and the advancement of ccRCC. An analysis was conducted on the genes expressed differently between groups with high and low NCAPH levels, followed by Gene Set Enrichment Analysis (GSEA) to gain further insights. Moreover, the presence of immune cell types within the context of NCAPH was also investigated. In addition to analyses from publicly available databases, assessments employing quantitative real-time polymerase chain reaction (qRT-PCR) and Western blot techniques were utilized to determine the levels of expression of NCAPH in ccRCC cell lines and tissue samples. Cell lines with stable NCAPH knockdown were created to further investigate its functional role. To evaluate cell growth, colony formation assays and Cell Counting Kit-8 (CCK-8) tests were performed. The analysis of the cell cycle and apoptosis was carried out using flow cytometry. Additionally, Western blot techniques were conducted to determine the levels of expression of proteins associated with apoptosis, cell cycle regulation, and the PI3K/AKT signaling pathway.

Results: An increase in NCAPH levels was observed in both tissues and cell lines derived from ccRCC. High levels of NCAPH were found to correlate with lower survival outcomes and a weakened immune response. The reduction of NCAPH levels could halt the progression of tumor cells during the G1 phase, which, in turn, greatly restricted their proliferation while promoting apoptosis. Additionally, it was shown that NCAPH could have an important role in activating the PI3K/AKT signaling pathway within ccRCC cells.

Conclusions: Individuals with ccRCC who demonstrated elevated levels of NCAPH were at an increased likelihood of experiencing poor prognostic outcomes. Moreover, NCAPH was crucial for promoting cellular growth and inhibiting apoptosis by activating the PI3K/AKT signaling pathway in ccRCC, suggesting its potential utility as both a marker for prognosis and a target for therapy.

Abstract Image

Abstract Image

Abstract Image

非smc凝缩素I复合体亚基H通过激活PI3K/AKT通路促进透明细胞肾细胞癌细胞增殖,抑制细胞凋亡。
背景:透明细胞肾细胞癌(ccRCC)是一种世界范围内常见的癌症,通常与不良预后有关。非SMC凝缩蛋白I复合体亚单位H (NCAPH)蛋白是染色体非结构维持(SMC)凝缩蛋白I复合体的组成部分之一,在调节该复合体中起着至关重要的作用,在各种恶性肿瘤的发生和发展中起着重要作用。尽管如此,NCAPH在ccRCC中的意义仍未完全了解。本研究旨在探讨其对ccRCC的潜在影响。方法:本研究利用癌症基因组图谱(The Cancer Genome Atlas, TCGA)和基因表达图谱(Gene Expression Omnibus, GEO)数据库等公开资源,评估NCAPH在ccRCC肿瘤组织中与相应正常组织的差异表达。此外,本研究还探讨了预测总生存期(OS)的预后模型与ccRCC进展之间的关系。我们对NCAPH高、低水平组间表达差异的基因进行分析,然后进行基因集富集分析(Gene Set Enrichment analysis, GSEA)以进一步了解。此外,还研究了NCAPH背景下免疫细胞类型的存在。除了从公开可用的数据库中进行分析外,还利用定量实时聚合酶链反应(qRT-PCR)和Western blot技术进行评估,以确定NCAPH在ccRCC细胞系和组织样本中的表达水平。建立稳定的NCAPH敲除细胞系,进一步研究其功能作用。为了评估细胞生长,进行了集落形成试验和细胞计数试剂盒-8 (CCK-8)试验。流式细胞术检测细胞周期和凋亡情况。此外,采用Western blot技术检测细胞凋亡、细胞周期调控和PI3K/AKT信号通路相关蛋白的表达水平。结果:在ccRCC衍生的组织和细胞系中均观察到NCAPH水平升高。研究发现,高水平的NCAPH与较低的生存结果和较弱的免疫反应相关。NCAPH水平的降低可以阻止肿瘤细胞在G1期的进展,从而极大地限制其增殖,同时促进细胞凋亡。此外,研究表明NCAPH可能在激活ccRCC细胞中的PI3K/AKT信号通路中发挥重要作用。结论:NCAPH水平升高的ccRCC患者出现不良预后的可能性增加。此外,NCAPH在ccRCC中通过激活PI3K/AKT信号通路促进细胞生长和抑制细胞凋亡至关重要,表明其作为预后标记物和治疗靶点的潜在效用。
本文章由计算机程序翻译,如有差异,请以英文原文为准。
求助全文
约1分钟内获得全文 求助全文
来源期刊
CiteScore
4.10
自引率
5.00%
发文量
80
期刊介绍: ranslational Andrology and Urology (Print ISSN 2223-4683; Online ISSN 2223-4691; Transl Androl Urol; TAU) is an open access, peer-reviewed, bi-monthly journal (quarterly published from Mar.2012 - Dec. 2014). The main focus of the journal is to describe new findings in the field of translational research of Andrology and Urology, provides current and practical information on basic research and clinical investigations of Andrology and Urology. Specific areas of interest include, but not limited to, molecular study, pathology, biology and technical advances related to andrology and urology. Topics cover range from evaluation, prevention, diagnosis, therapy, prognosis, rehabilitation and future challenges to urology and andrology. Contributions pertinent to urology and andrology are also included from related fields such as public health, basic sciences, education, sociology, and nursing.
×
引用
GB/T 7714-2015
复制
MLA
复制
APA
复制
导出至
BibTeX EndNote RefMan NoteFirst NoteExpress
×
提示
您的信息不完整,为了账户安全,请先补充。
现在去补充
×
提示
您因"违规操作"
具体请查看互助需知
我知道了
×
提示
确定
请完成安全验证×
copy
已复制链接
快去分享给好友吧!
我知道了
右上角分享
点击右上角分享
0
联系我们:info@booksci.cn Book学术提供免费学术资源搜索服务,方便国内外学者检索中英文文献。致力于提供最便捷和优质的服务体验。 Copyright © 2023 布克学术 All rights reserved.
京ICP备2023020795号-1
ghs 京公网安备 11010802042870号
Book学术文献互助
Book学术文献互助群
群 号:604180095
Book学术官方微信