Prediction Model for Successful Induction of Labor by Fetal Middle Cerebral Artery Pulsatility Index and Obstetric Factors in Term Pregnancy: A Prospective Cohort Study.

IF 1.3 Q3 OBSTETRICS & GYNECOLOGY
Obstetrics and Gynecology International Pub Date : 2025-09-04 eCollection Date: 2025-01-01 DOI:10.1155/ogi/7881711
Vaishali Gautam, Harsha S Gaikwad, Banashree Nath, Mukesh Shukla, Priti Kumari
{"title":"Prediction Model for Successful Induction of Labor by Fetal Middle Cerebral Artery Pulsatility Index and Obstetric Factors in Term Pregnancy: A Prospective Cohort Study.","authors":"Vaishali Gautam, Harsha S Gaikwad, Banashree Nath, Mukesh Shukla, Priti Kumari","doi":"10.1155/ogi/7881711","DOIUrl":null,"url":null,"abstract":"<p><p><b>Objective:</b> Our study aimed to examine ultrasound and obstetric parameters, explore their interrelationships, and assess their predictive ability in determining the success of labor induction. <b>Methodology:</b> Women with uncomplicated singleton pregnancy at a gestational age of 40 weeks and 3 days with fetal cephalic presentation, having intact fetal membranes and unfavorable Bishop score (BS < 6) were recruited for the study. Ultrasound examination was performed to measure cervical length (CL), estimated fetal weight (EFW), and Doppler velocimetry of fetal cerebral vessels in each patient before induction. We proposed to combine the variables of CL, EFW, BS, and middle cerebral artery pulsatility index (MCA PI) to devise a model for the prediction of successful induction of labor (IOL). IOL was performed with intracervical prostaglandin E2 gel (3 g gel/0.5 mg dinoprostone) applied 6 h apart if needed, not more than 2 doses, followed by oxytocin infusion for up to 6 h. Successful induction was defined as the initiation of active labor at any stage of the induction process. <b>Results:</b> Among the 70 enrolled women, only 29 (41.4%) women responded to induction. CL, BS, and mean value of fetal MCA PI had significant differences in women who responded from those who did not respond to the IOL. The prediction model for the success of induction with the four variables of MCA PI, BS, and CL has a sensitivity of 100% and specificity of 90.2% (AUC 0.982, 95% CI: 0.96-1.00, <i>p</i> < 0.001) with the upper cutoff of 0.47. EFW showed to have no effect on the outcome parameter. <b>Conclusion:</b> A model comprising MCA PI, CL, and BS has an excellent prediction value to assess the response to IOL in women at term pregnancy. When a single parameter has to be evaluated, CL is the best maternal factor to predict the success of induction.</p>","PeriodicalId":19439,"journal":{"name":"Obstetrics and Gynecology International","volume":"2025 ","pages":"7881711"},"PeriodicalIF":1.3000,"publicationDate":"2025-09-04","publicationTypes":"Journal Article","fieldsOfStudy":null,"isOpenAccess":false,"openAccessPdf":"https://www.ncbi.nlm.nih.gov/pmc/articles/PMC12425628/pdf/","citationCount":"0","resultStr":null,"platform":"Semanticscholar","paperid":null,"PeriodicalName":"Obstetrics and Gynecology International","FirstCategoryId":"1085","ListUrlMain":"https://doi.org/10.1155/ogi/7881711","RegionNum":0,"RegionCategory":null,"ArticlePicture":[],"TitleCN":null,"AbstractTextCN":null,"PMCID":null,"EPubDate":"2025/1/1 0:00:00","PubModel":"eCollection","JCR":"Q3","JCRName":"OBSTETRICS & GYNECOLOGY","Score":null,"Total":0}
引用次数: 0

Abstract

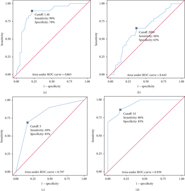
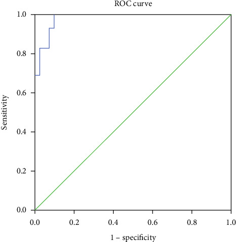
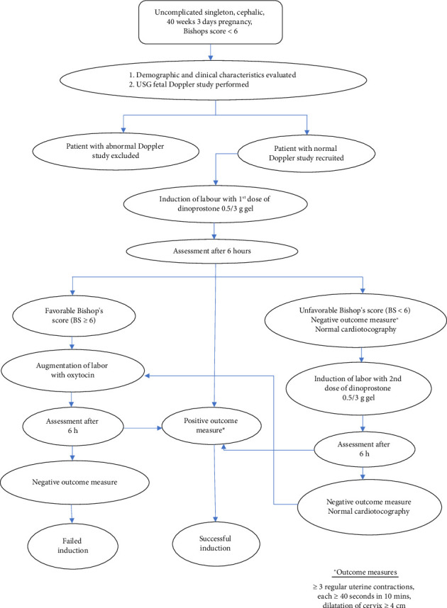
Objective: Our study aimed to examine ultrasound and obstetric parameters, explore their interrelationships, and assess their predictive ability in determining the success of labor induction. Methodology: Women with uncomplicated singleton pregnancy at a gestational age of 40 weeks and 3 days with fetal cephalic presentation, having intact fetal membranes and unfavorable Bishop score (BS < 6) were recruited for the study. Ultrasound examination was performed to measure cervical length (CL), estimated fetal weight (EFW), and Doppler velocimetry of fetal cerebral vessels in each patient before induction. We proposed to combine the variables of CL, EFW, BS, and middle cerebral artery pulsatility index (MCA PI) to devise a model for the prediction of successful induction of labor (IOL). IOL was performed with intracervical prostaglandin E2 gel (3 g gel/0.5 mg dinoprostone) applied 6 h apart if needed, not more than 2 doses, followed by oxytocin infusion for up to 6 h. Successful induction was defined as the initiation of active labor at any stage of the induction process. Results: Among the 70 enrolled women, only 29 (41.4%) women responded to induction. CL, BS, and mean value of fetal MCA PI had significant differences in women who responded from those who did not respond to the IOL. The prediction model for the success of induction with the four variables of MCA PI, BS, and CL has a sensitivity of 100% and specificity of 90.2% (AUC 0.982, 95% CI: 0.96-1.00, p < 0.001) with the upper cutoff of 0.47. EFW showed to have no effect on the outcome parameter. Conclusion: A model comprising MCA PI, CL, and BS has an excellent prediction value to assess the response to IOL in women at term pregnancy. When a single parameter has to be evaluated, CL is the best maternal factor to predict the success of induction.

Abstract Image

Abstract Image

Abstract Image

胎儿大脑中动脉搏动指数与足月妊娠产科因素对成功引产的预测模型:一项前瞻性队列研究。
目的:我们的研究旨在检查超声和产科参数,探讨它们的相互关系,并评估它们在决定引产成功的预测能力。方法:无并发症的单胎妊娠,胎龄40周零3天,胎儿头位,胎膜完整,Bishop评分不佳(BS)的妇女。结果:在70名纳入的妇女中,只有29名(41.4%)妇女对引产有反应。CL、BS和胎儿MCA PI的平均值在对IOL有反应的妇女和对IOL无反应的妇女中有显著差异。MCA、PI、BS、CL 4个变量对诱导成功的预测模型敏感性为100%,特异性为90.2% (AUC 0.982, 95% CI: 0.96 ~ 1.00, p < 0.001),上截止值为0.47。EFW对预后参数没有影响。结论:MCA PI、CL和BS组成的模型对评估足月妊娠妇女人工晶状体的疗效有很好的预测价值。当必须评估单个参数时,CL是预测诱导成功的最佳母体因素。
本文章由计算机程序翻译,如有差异,请以英文原文为准。
求助全文
约1分钟内获得全文 求助全文
来源期刊
Obstetrics and Gynecology International
Obstetrics and Gynecology International OBSTETRICS & GYNECOLOGY-
CiteScore
3.60
自引率
0.00%
发文量
26
审稿时长
19 weeks
期刊介绍: Obstetrics and Gynecology International is a peer-reviewed, Open Access journal that aims to provide a forum for scientists and clinical professionals working in obstetrics and gynecology. The journal publishes original research articles, review articles, and clinical studies related to obstetrics, maternal-fetal medicine, general gynecology, gynecologic oncology, uro-gynecology, reproductive medicine and infertility, reproductive endocrinology, and sexual medicine.
×
引用
GB/T 7714-2015
复制
MLA
复制
APA
复制
导出至
BibTeX EndNote RefMan NoteFirst NoteExpress
×
提示
您的信息不完整,为了账户安全,请先补充。
现在去补充
×
提示
您因"违规操作"
具体请查看互助需知
我知道了
×
提示
确定
请完成安全验证×
copy
已复制链接
快去分享给好友吧!
我知道了
右上角分享
点击右上角分享
0
联系我们:info@booksci.cn Book学术提供免费学术资源搜索服务,方便国内外学者检索中英文文献。致力于提供最便捷和优质的服务体验。 Copyright © 2023 布克学术 All rights reserved.
京ICP备2023020795号-1
ghs 京公网安备 11010802042870号
Book学术文献互助
Book学术文献互助群
群 号:604180095
Book学术官方微信