Refining methods for attributing health impacts to climate change: a heat-mortality case study in Zürich.

IF 4.8 2区 环境科学与生态学 Q1 ENVIRONMENTAL SCIENCES
Climatic Change Pub Date : 2025-01-01 Epub Date: 2025-09-10 DOI:10.1007/s10584-025-04011-5
Rupert F Stuart-Smith, Ana M Vicedo-Cabrera, Sihan Li, Friederike E L Otto, Kristine Belesova, Andy Haines, Luke J Harrington, Jeremy J Hess, Rashmi Venkatraman, Thom Wetzer, Alistair Woodward, Kristie L Ebi
{"title":"Refining methods for attributing health impacts to climate change: a heat-mortality case study in Zürich.","authors":"Rupert F Stuart-Smith, Ana M Vicedo-Cabrera, Sihan Li, Friederike E L Otto, Kristine Belesova, Andy Haines, Luke J Harrington, Jeremy J Hess, Rashmi Venkatraman, Thom Wetzer, Alistair Woodward, Kristie L Ebi","doi":"10.1007/s10584-025-04011-5","DOIUrl":null,"url":null,"abstract":"<p><p>Heat-related deaths occur throughout the summer months, peak during heatwaves, and are affected by temperature and exposed populations' sensitivities to meteorological conditions. Previous studies found that climate change is increasing heat-related mortality worldwide. We build on existing epidemiological methods to shed light on the adverse effects of climate change on human health. We address limitations in existing methods and apply refined approaches to assess heat mortality attributable to human-induced climate change in Zürich, Switzerland, over 50 years (1969-2018) including a case study of summer 2018. Our methodological refinements affect how counterfactual climate scenarios are derived, and facilitate accounting for changing vulnerability, and assessing impacts during and outside heatwaves. We find nearly 1,700 heat-related deaths attributable to human-induced climate change between 1969 and 2018. Declining vulnerability to heat avoided at least 700 heat-related deaths. The approach described here could be applied elsewhere to quantify the effect of climate change on other health outcomes.</p><p><strong>Supplementary information: </strong>The online version contains supplementary material available at 10.1007/s10584-025-04011-5.</p>","PeriodicalId":10372,"journal":{"name":"Climatic Change","volume":"178 9","pages":"165"},"PeriodicalIF":4.8000,"publicationDate":"2025-01-01","publicationTypes":"Journal Article","fieldsOfStudy":null,"isOpenAccess":false,"openAccessPdf":"https://www.ncbi.nlm.nih.gov/pmc/articles/PMC12423209/pdf/","citationCount":"0","resultStr":null,"platform":"Semanticscholar","paperid":null,"PeriodicalName":"Climatic Change","FirstCategoryId":"93","ListUrlMain":"https://doi.org/10.1007/s10584-025-04011-5","RegionNum":2,"RegionCategory":"环境科学与生态学","ArticlePicture":[],"TitleCN":null,"AbstractTextCN":null,"PMCID":null,"EPubDate":"2025/9/10 0:00:00","PubModel":"Epub","JCR":"Q1","JCRName":"ENVIRONMENTAL SCIENCES","Score":null,"Total":0}
引用次数: 0

Abstract

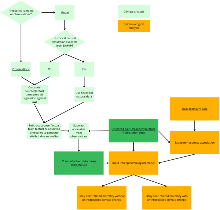
Heat-related deaths occur throughout the summer months, peak during heatwaves, and are affected by temperature and exposed populations' sensitivities to meteorological conditions. Previous studies found that climate change is increasing heat-related mortality worldwide. We build on existing epidemiological methods to shed light on the adverse effects of climate change on human health. We address limitations in existing methods and apply refined approaches to assess heat mortality attributable to human-induced climate change in Zürich, Switzerland, over 50 years (1969-2018) including a case study of summer 2018. Our methodological refinements affect how counterfactual climate scenarios are derived, and facilitate accounting for changing vulnerability, and assessing impacts during and outside heatwaves. We find nearly 1,700 heat-related deaths attributable to human-induced climate change between 1969 and 2018. Declining vulnerability to heat avoided at least 700 heat-related deaths. The approach described here could be applied elsewhere to quantify the effect of climate change on other health outcomes.

Supplementary information: The online version contains supplementary material available at 10.1007/s10584-025-04011-5.

Abstract Image

Abstract Image

Abstract Image

将健康影响归因于气候变化的改进方法:z rich的热死亡案例研究。
与热有关的死亡发生在整个夏季,在热浪期间达到高峰,并受到温度和暴露人群对气象条件的敏感性的影响。先前的研究发现,气候变化正在增加全球与热有关的死亡率。我们以现有的流行病学方法为基础,阐明气候变化对人类健康的不利影响。我们解决了现有方法的局限性,并应用改进的方法来评估瑞士z里奇50年来(1969-2018年)由人为引起的气候变化导致的热死亡率,包括2018年夏季的案例研究。我们的方法改进影响了反事实气候情景的推导方式,促进了对不断变化的脆弱性的核算,并评估了热浪期间和外部的影响。我们发现,1969年至2018年期间,人类引起的气候变化导致了近1700例与高温有关的死亡。对高温的抵抗力下降避免了至少700人因高温死亡。这里描述的方法可以应用于其他地方,以量化气候变化对其他健康结果的影响。补充信息:在线版本包含补充资料,可在10.1007/s10584-025-04011-5获得。
本文章由计算机程序翻译,如有差异,请以英文原文为准。
求助全文
约1分钟内获得全文 求助全文
来源期刊
Climatic Change
Climatic Change 环境科学-环境科学
CiteScore
10.20
自引率
4.20%
发文量
180
审稿时长
7.5 months
期刊介绍: Climatic Change is dedicated to the totality of the problem of climatic variability and change - its descriptions, causes, implications and interactions among these. The purpose of the journal is to provide a means of exchange among those working in different disciplines on problems related to climatic variations. This means that authors have an opportunity to communicate the essence of their studies to people in other climate-related disciplines and to interested non-disciplinarians, as well as to report on research in which the originality is in the combinations of (not necessarily original) work from several disciplines. The journal also includes vigorous editorial and book review sections.
×
引用
GB/T 7714-2015
复制
MLA
复制
APA
复制
导出至
BibTeX EndNote RefMan NoteFirst NoteExpress
×
提示
您的信息不完整,为了账户安全,请先补充。
现在去补充
×
提示
您因"违规操作"
具体请查看互助需知
我知道了
×
提示
确定
请完成安全验证×
copy
已复制链接
快去分享给好友吧!
我知道了
右上角分享
点击右上角分享
0
联系我们:info@booksci.cn Book学术提供免费学术资源搜索服务,方便国内外学者检索中英文文献。致力于提供最便捷和优质的服务体验。 Copyright © 2023 布克学术 All rights reserved.
京ICP备2023020795号-1
ghs 京公网安备 11010802042870号
Book学术文献互助
Book学术文献互助群
群 号:604180095
Book学术官方微信
小红书