Artificial intelligence-driven diagnosis of acute thoracic aortic dissection: integrating imaging, biomarkers, and clinical workflows-a narrative review.

4区 医学
Annals of translational medicine Pub Date : 2025-08-31 Epub Date: 2025-08-25 DOI:10.21037/atm-25-82
Eunice Man Ki Lo, Sisi Chen, Randolph Hung Leung Wong
{"title":"Artificial intelligence-driven diagnosis of acute thoracic aortic dissection: integrating imaging, biomarkers, and clinical workflows-a narrative review.","authors":"Eunice Man Ki Lo, Sisi Chen, Randolph Hung Leung Wong","doi":"10.21037/atm-25-82","DOIUrl":null,"url":null,"abstract":"<p><strong>Background and objective: </strong>Patients presenting to the emergency department with acute thoracic aortic dissection (ATAD) often experience chest pain that requires urgent intervention. However, other chest pain-related emergencies, such as acute coronary syndrome (ACS) and acute pulmonary embolism (PE), are far more common and frequently overshadow ATAD. This disparity leads to a high rate of ATAD misdiagnosis. Recent advancements in artificial intelligence (AI) have led to the development of various models utilizing imaging modalities and biomarkers to enable rapid triage and diagnosis of ATAD in emergency settings. This article aims to evaluate the performance and clinical significance of these AI models within the context of clinical workflows.</p><p><strong>Methods: </strong>We performed literature searches in PubMed, Scopus, and Web of Science to identify relevant studies published between 2015 and 2025, with the focus of the differentiation of ATAD patients from other chest pain-related conditions in emergency settings, with the application of AI.</p><p><strong>Key content and findings: </strong>Eighteen studies were retrieved from the past ten years, highlighting a significant knowledge gap in the field of translational medicine. The discussion included an overview of AI-powered models for ATAD diagnosis, as well as guidelines on current clinical workflows and the application of AI in clinical settings.</p><p><strong>Conclusions: </strong>This article offers a detailed review of AI models developed for the screening and diagnosis of ATAD. It highlights not only the performance of these technologies but also their clinical importance in facilitating timely interventions for high-risk patients. Looking forward, we anticipate a future where AI and deep learning (DL)-driven ATAD diagnostic models will play a pivotal role in optimizing ATAD clinical management.</p>","PeriodicalId":8216,"journal":{"name":"Annals of translational medicine","volume":"13 4","pages":"45"},"PeriodicalIF":0.0000,"publicationDate":"2025-08-31","publicationTypes":"Journal Article","fieldsOfStudy":null,"isOpenAccess":false,"openAccessPdf":"https://www.ncbi.nlm.nih.gov/pmc/articles/PMC12432618/pdf/","citationCount":"0","resultStr":null,"platform":"Semanticscholar","paperid":null,"PeriodicalName":"Annals of translational medicine","FirstCategoryId":"3","ListUrlMain":"https://doi.org/10.21037/atm-25-82","RegionNum":4,"RegionCategory":"医学","ArticlePicture":[],"TitleCN":null,"AbstractTextCN":null,"PMCID":null,"EPubDate":"2025/8/25 0:00:00","PubModel":"Epub","JCR":"","JCRName":"","Score":null,"Total":0}
引用次数: 0

Abstract

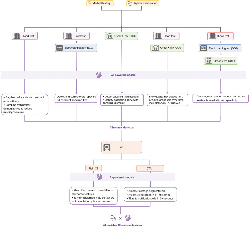
Background and objective: Patients presenting to the emergency department with acute thoracic aortic dissection (ATAD) often experience chest pain that requires urgent intervention. However, other chest pain-related emergencies, such as acute coronary syndrome (ACS) and acute pulmonary embolism (PE), are far more common and frequently overshadow ATAD. This disparity leads to a high rate of ATAD misdiagnosis. Recent advancements in artificial intelligence (AI) have led to the development of various models utilizing imaging modalities and biomarkers to enable rapid triage and diagnosis of ATAD in emergency settings. This article aims to evaluate the performance and clinical significance of these AI models within the context of clinical workflows.

Methods: We performed literature searches in PubMed, Scopus, and Web of Science to identify relevant studies published between 2015 and 2025, with the focus of the differentiation of ATAD patients from other chest pain-related conditions in emergency settings, with the application of AI.

Key content and findings: Eighteen studies were retrieved from the past ten years, highlighting a significant knowledge gap in the field of translational medicine. The discussion included an overview of AI-powered models for ATAD diagnosis, as well as guidelines on current clinical workflows and the application of AI in clinical settings.

Conclusions: This article offers a detailed review of AI models developed for the screening and diagnosis of ATAD. It highlights not only the performance of these technologies but also their clinical importance in facilitating timely interventions for high-risk patients. Looking forward, we anticipate a future where AI and deep learning (DL)-driven ATAD diagnostic models will play a pivotal role in optimizing ATAD clinical management.

Abstract Image

人工智能驱动的急性胸主动脉夹层诊断:整合成像、生物标志物和临床工作流程——一篇叙述性综述。
背景和目的:急性胸主动脉夹层(ATAD)患者就诊于急诊科时经常出现胸痛,需要紧急干预。然而,其他与胸痛相关的紧急情况,如急性冠状动脉综合征(ACS)和急性肺栓塞(PE),更为常见,并且经常使ATAD黯然失色。这种差异导致ATAD的误诊率很高。人工智能(AI)的最新进展导致各种模型的发展,利用成像模式和生物标志物,在紧急情况下实现对ATAD的快速分类和诊断。本文旨在评估这些人工智能模型在临床工作流程中的性能和临床意义。方法:我们在PubMed、Scopus和Web of Science中检索2015 - 2025年间发表的相关研究,重点是应用人工智能将ATAD患者与其他急诊胸痛相关疾病区分开来。主要内容和发现:从过去十年中检索了18项研究,突出了转化医学领域的重大知识差距。讨论内容包括对用于ATAD诊断的人工智能模型的概述,以及当前临床工作流程和人工智能在临床环境中的应用指南。结论:本文详细综述了用于ATAD筛查和诊断的人工智能模型。它不仅强调了这些技术的性能,而且强调了它们在促进对高危患者及时干预方面的临床重要性。展望未来,人工智能和深度学习(DL)驱动的ATAD诊断模型将在优化ATAD临床管理方面发挥关键作用。
本文章由计算机程序翻译,如有差异,请以英文原文为准。
求助全文
约1分钟内获得全文 求助全文
来源期刊
自引率
0.00%
发文量
769
期刊介绍: The Annals of Translational Medicine (Ann Transl Med; ATM; Print ISSN 2305-5839; Online ISSN 2305-5847) is an international, peer-reviewed Open Access journal featuring original and observational investigations in the broad fields of laboratory, clinical, and public health research, aiming to provide practical up-to-date information in significant research from all subspecialties of medicine and to broaden the readers’ vision and horizon from bench to bed and bed to bench. It is published quarterly (April 2013- Dec. 2013), monthly (Jan. 2014 - Feb. 2015), biweekly (March 2015-) and openly distributed worldwide. Annals of Translational Medicine is indexed in PubMed in Sept 2014 and in SCIE in 2018. Specific areas of interest include, but not limited to, multimodality therapy, epidemiology, biomarkers, imaging, biology, pathology, and technical advances related to medicine. Submissions describing preclinical research with potential for application to human disease, and studies describing research obtained from preliminary human experimentation with potential to further the understanding of biological mechanism underlying disease are encouraged. Also warmly welcome are studies describing public health research pertinent to clinic, disease diagnosis and prevention, or healthcare policy.
 With a focus on interdisciplinary academic cooperation, ATM aims to expedite the translation of scientific discovery into new or improved standards of management and health outcomes practice.
×
引用
GB/T 7714-2015
复制
MLA
复制
APA
复制
导出至
BibTeX EndNote RefMan NoteFirst NoteExpress
×
提示
您的信息不完整,为了账户安全,请先补充。
现在去补充
×
提示
您因"违规操作"
具体请查看互助需知
我知道了
×
提示
确定
请完成安全验证×
copy
已复制链接
快去分享给好友吧!
我知道了
右上角分享
点击右上角分享
0
联系我们:info@booksci.cn Book学术提供免费学术资源搜索服务,方便国内外学者检索中英文文献。致力于提供最便捷和优质的服务体验。 Copyright © 2023 布克学术 All rights reserved.
京ICP备2023020795号-1
ghs 京公网安备 11010802042870号
Book学术文献互助
Book学术文献互助群
群 号:604180095
Book学术官方微信