Ectopic HLA-II Expression in ESCC: Exploration of Its Relationship with Neoantigen Burden and Patient Survival.

IF 5.2 2区 生物学 Q2 CELL BIOLOGY
Cells Pub Date : 2025-09-08 DOI:10.3390/cells14171403
Yupei Ji, Zhizhong Wang, Zhenguo Cheng, Shuangshuang Lu, Nick R Lemoine, Renato Baleeiro, Louisa S Chard Dunmall, Yaohe Wang
{"title":"Ectopic HLA-II Expression in ESCC: Exploration of Its Relationship with Neoantigen Burden and Patient Survival.","authors":"Yupei Ji, Zhizhong Wang, Zhenguo Cheng, Shuangshuang Lu, Nick R Lemoine, Renato Baleeiro, Louisa S Chard Dunmall, Yaohe Wang","doi":"10.3390/cells14171403","DOIUrl":null,"url":null,"abstract":"<p><p>Ectopic expression of human leukocyte antigen class II (HLA-II) on tumor cells correlates with anti-tumor immunity and prognosis in various cancers, but its role in esophageal squamous cell carcinoma (ESCC) remains unclear.</p><p><strong>Methods: </strong>HLA-II expression was evaluated in 34 ESCC tissue sections and a 102-sample tissue microarray (TMA) using immunohistochemistry (IHC) and in 10 ESCC cell lines via flow cytometry. Transcriptome sequencing of KYSE270, KYSE180, KYSE450, and KYSE510 was performed to investigate HLA-II regulatory mechanisms, while tumor samples from 104 ESCC patients were analyzed for neoantigen load. The prognostic significance of neoantigen burden was assessed using Cox regression.</p><p><strong>Results: </strong>HLA-II was ectopically expressed in ESCC, with positivity rates of 20.59% (34 tissues) and 25.49% (TMA). Among 10 ESCC cell lines, only KYSE270 exhibited spontaneous HLA-II expression. Transcriptome analysis revealed 1278 KYSE270-specific genes enriched in immune-related pathways (e.g., \"Cytokine-cytokine receptor interaction\"), suggesting immune-mediated HLA-II regulation. IFN-γ stimulation induced HLA-II expression in KYSE180, KYSE450, and KYSE510, indicating broader inducible HLA-II potential. In 104 patients, MHC-II-restricted neoantigen burden varied widely (0-75) and lacked direct correlation with HLA-II expression. Additionally, MHC-II-restricted neoantigen load was not significantly associated with overall survival (<i>p</i> > 0.05).</p><p><strong>Conclusion: </strong>Ectopic HLA-II expression in ESCC may influence the tumor immune microenvironment, while the prognostic value of MHC-II-restricted neoantigen burden in ESCC remains unclear, providing potential implications for immunotherapy strategies.</p>","PeriodicalId":9743,"journal":{"name":"Cells","volume":"14 17","pages":""},"PeriodicalIF":5.2000,"publicationDate":"2025-09-08","publicationTypes":"Journal Article","fieldsOfStudy":null,"isOpenAccess":false,"openAccessPdf":"https://www.ncbi.nlm.nih.gov/pmc/articles/PMC12427808/pdf/","citationCount":"0","resultStr":null,"platform":"Semanticscholar","paperid":null,"PeriodicalName":"Cells","FirstCategoryId":"99","ListUrlMain":"https://doi.org/10.3390/cells14171403","RegionNum":2,"RegionCategory":"生物学","ArticlePicture":[],"TitleCN":null,"AbstractTextCN":null,"PMCID":null,"EPubDate":"","PubModel":"","JCR":"Q2","JCRName":"CELL BIOLOGY","Score":null,"Total":0}
引用次数: 0

Abstract

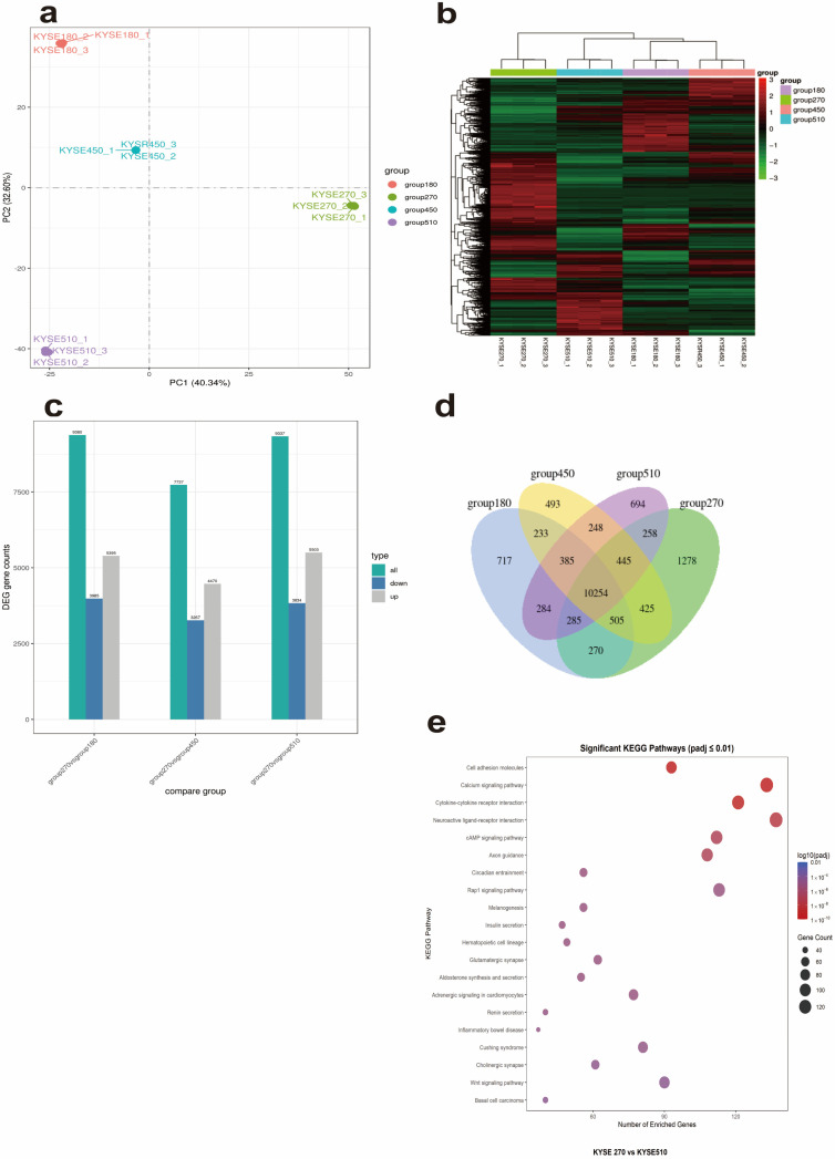
Ectopic expression of human leukocyte antigen class II (HLA-II) on tumor cells correlates with anti-tumor immunity and prognosis in various cancers, but its role in esophageal squamous cell carcinoma (ESCC) remains unclear.

Methods: HLA-II expression was evaluated in 34 ESCC tissue sections and a 102-sample tissue microarray (TMA) using immunohistochemistry (IHC) and in 10 ESCC cell lines via flow cytometry. Transcriptome sequencing of KYSE270, KYSE180, KYSE450, and KYSE510 was performed to investigate HLA-II regulatory mechanisms, while tumor samples from 104 ESCC patients were analyzed for neoantigen load. The prognostic significance of neoantigen burden was assessed using Cox regression.

Results: HLA-II was ectopically expressed in ESCC, with positivity rates of 20.59% (34 tissues) and 25.49% (TMA). Among 10 ESCC cell lines, only KYSE270 exhibited spontaneous HLA-II expression. Transcriptome analysis revealed 1278 KYSE270-specific genes enriched in immune-related pathways (e.g., "Cytokine-cytokine receptor interaction"), suggesting immune-mediated HLA-II regulation. IFN-γ stimulation induced HLA-II expression in KYSE180, KYSE450, and KYSE510, indicating broader inducible HLA-II potential. In 104 patients, MHC-II-restricted neoantigen burden varied widely (0-75) and lacked direct correlation with HLA-II expression. Additionally, MHC-II-restricted neoantigen load was not significantly associated with overall survival (p > 0.05).

Conclusion: Ectopic HLA-II expression in ESCC may influence the tumor immune microenvironment, while the prognostic value of MHC-II-restricted neoantigen burden in ESCC remains unclear, providing potential implications for immunotherapy strategies.

Abstract Image

Abstract Image

Abstract Image

异位HLA-II在ESCC中的表达:探讨其与新抗原负担和患者生存的关系。
人白细胞抗原ⅱ类(HLA-II)在肿瘤细胞上的异位表达与多种癌症的抗肿瘤免疫和预后相关,但其在食管鳞状细胞癌(ESCC)中的作用尚不清楚。方法:应用免疫组化(IHC)和流式细胞术检测34例ESCC组织切片和102例组织微阵列(TMA)中HLA-II的表达。对KYSE270、KYSE180、KYSE450和KYSE510进行转录组测序以研究HLA-II调节机制,同时对104例ESCC患者的肿瘤样本进行新抗原负荷分析。采用Cox回归评估新抗原负荷的预后意义。结果:HLA-II在ESCC中异位表达,阳性率为20.59%(34个组织)和25.49% (TMA)。在10个ESCC细胞系中,只有KYSE270表现出自发的HLA-II表达。转录组分析显示1278个kyse270特异性基因富集于免疫相关通路(例如,“细胞因子-细胞因子受体相互作用”),提示免疫介导的HLA-II调节。IFN-γ刺激诱导KYSE180、KYSE450和KYSE510中HLA-II的表达,表明更广泛的诱导HLA-II潜能。在104例患者中,mhc - ii限制性新抗原负荷差异很大(0-75),与HLA-II表达缺乏直接相关性。此外,mhc - ii限制性新抗原负荷与总生存率无显著相关性(p < 0.05)。结论:在ESCC中异位HLA-II表达可能影响肿瘤免疫微环境,而mhc - ii限制性新抗原负担在ESCC中的预后价值尚不清楚,为免疫治疗策略提供了潜在的启示。
本文章由计算机程序翻译,如有差异,请以英文原文为准。
求助全文
约1分钟内获得全文 求助全文
来源期刊
Cells
Cells Biochemistry, Genetics and Molecular Biology-Biochemistry, Genetics and Molecular Biology (all)
CiteScore
9.90
自引率
5.00%
发文量
3472
审稿时长
16 days
期刊介绍: Cells (ISSN 2073-4409) is an international, peer-reviewed open access journal which provides an advanced forum for studies related to cell biology, molecular biology and biophysics. It publishes reviews, research articles, communications and technical notes. Our aim is to encourage scientists to publish their experimental and theoretical results in as much detail as possible. There is no restriction on the length of the papers. Full experimental and/or methodical details must be provided.
×
引用
GB/T 7714-2015
复制
MLA
复制
APA
复制
导出至
BibTeX EndNote RefMan NoteFirst NoteExpress
×
提示
您的信息不完整,为了账户安全,请先补充。
现在去补充
×
提示
您因"违规操作"
具体请查看互助需知
我知道了
×
提示
确定
请完成安全验证×
copy
已复制链接
快去分享给好友吧!
我知道了
右上角分享
点击右上角分享
0
联系我们:info@booksci.cn Book学术提供免费学术资源搜索服务,方便国内外学者检索中英文文献。致力于提供最便捷和优质的服务体验。 Copyright © 2023 布克学术 All rights reserved.
京ICP备2023020795号-1
ghs 京公网安备 11010802042870号
Book学术文献互助
Book学术文献互助群
群 号:604180095
Book学术官方微信