Ether-lipids accumulation promotes hepatocellular carcinoma progression linked to PPARα deficiency.

IF 12.1 2区 医学 Q1 CELL BIOLOGY
Pei-Yin Liao, Wen-Jen Lin, Pei-Chun Shen, Cian-Ru Yang, Ying-Chun Yu, Chun-Chieh Yeh, Long-Bin Jeng, Hsieh-Chou Lai, Wei-Chung Cheng, Wen-Lung Ma
{"title":"Ether-lipids accumulation promotes hepatocellular carcinoma progression linked to PPARα deficiency.","authors":"Pei-Yin Liao, Wen-Jen Lin, Pei-Chun Shen, Cian-Ru Yang, Ying-Chun Yu, Chun-Chieh Yeh, Long-Bin Jeng, Hsieh-Chou Lai, Wei-Chung Cheng, Wen-Lung Ma","doi":"10.1186/s12929-025-01178-y","DOIUrl":null,"url":null,"abstract":"<p><strong>Background: </strong>While the Warburg effect links glycolysis to de novo lipid synthesis in carcinogenesis, the roles of lipids in cancer prognosis remain elusive. Here, a multi-omics approach was conducted in a cohort of hepatocellular carcinoma (HCC) to elucidate the role of lipid metabolites as prognostic markers.</p><p><strong>Methods: </strong>Ninety-eight HCC patients were recruited between 2011 and 2013. Their specimens were subjected to transcriptomic and lipidomic profiling. The resulting data were then analyzed using strategic bioinformatics approaches to identify associations with HCC prognosis. Subsequently, lipid-related pathways implicated in these analyses were verified using cellular and molecular approaches.</p><p><strong>Results: </strong>Our findings indicate that lipidomic profiling is a potential prognostic marker for HCC. Specifically, higher levels of ether-lipids were significantly associated with poor survival and adverse clinical features, such as advanced TNM stage and metastasis. Analysis of transcriptomic patterns within patient groups defined by lipidomic profiles revealed that ether-lipid abundance inversely correlated with PPAR signaling but positively correlated with the expression of metastasis-associated gene clusters (e.g., genes involved in ECM remodeling, adhesion, and migration). Functional studies verified that ether-lipids enhance cell mobility. Consistent with the proposed mechanism, treatment with a PPARα agonist reduced ether-lipid accumulation and cell mobility. Therefore, we delineated an axis whereby PPARα downregulation leads to ether-lipid accumulation, subsequently promoting cell mobility. Mechanistically, we propose that deficient PPARα-mediated lipophagy results in cellular ether-lipid accumulation. These lipids, in turn, promote cell mobility via Transient Receptor Potential Vanilloid 2 (TRPV2)-mediated cytoskeletal rearrangement.</p><p><strong>Conclusion: </strong>This study identifies lipidome patterns as a risk factor for patient prognosis. Mechanistically, deficient PPARα-mediated lipophagy leads to the accumulation of ether-lipids within cancer cells, which in turn promotes cell mobility via calcium-dependent, TRPV2 channel-mediated cytoskeletal rearrangement.</p>","PeriodicalId":15365,"journal":{"name":"Journal of Biomedical Science","volume":"32 1","pages":"89"},"PeriodicalIF":12.1000,"publicationDate":"2025-09-11","publicationTypes":"Journal Article","fieldsOfStudy":null,"isOpenAccess":false,"openAccessPdf":"https://www.ncbi.nlm.nih.gov/pmc/articles/PMC12427100/pdf/","citationCount":"0","resultStr":null,"platform":"Semanticscholar","paperid":null,"PeriodicalName":"Journal of Biomedical Science","FirstCategoryId":"3","ListUrlMain":"https://doi.org/10.1186/s12929-025-01178-y","RegionNum":2,"RegionCategory":"医学","ArticlePicture":[],"TitleCN":null,"AbstractTextCN":null,"PMCID":null,"EPubDate":"","PubModel":"","JCR":"Q1","JCRName":"CELL BIOLOGY","Score":null,"Total":0}
引用次数: 0

Abstract

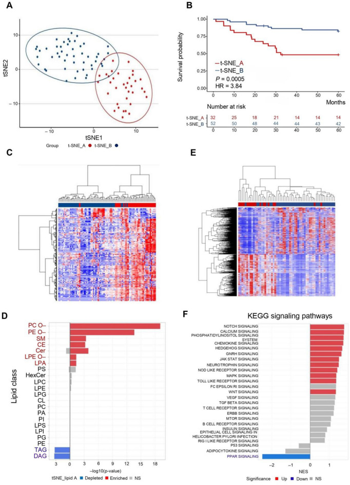
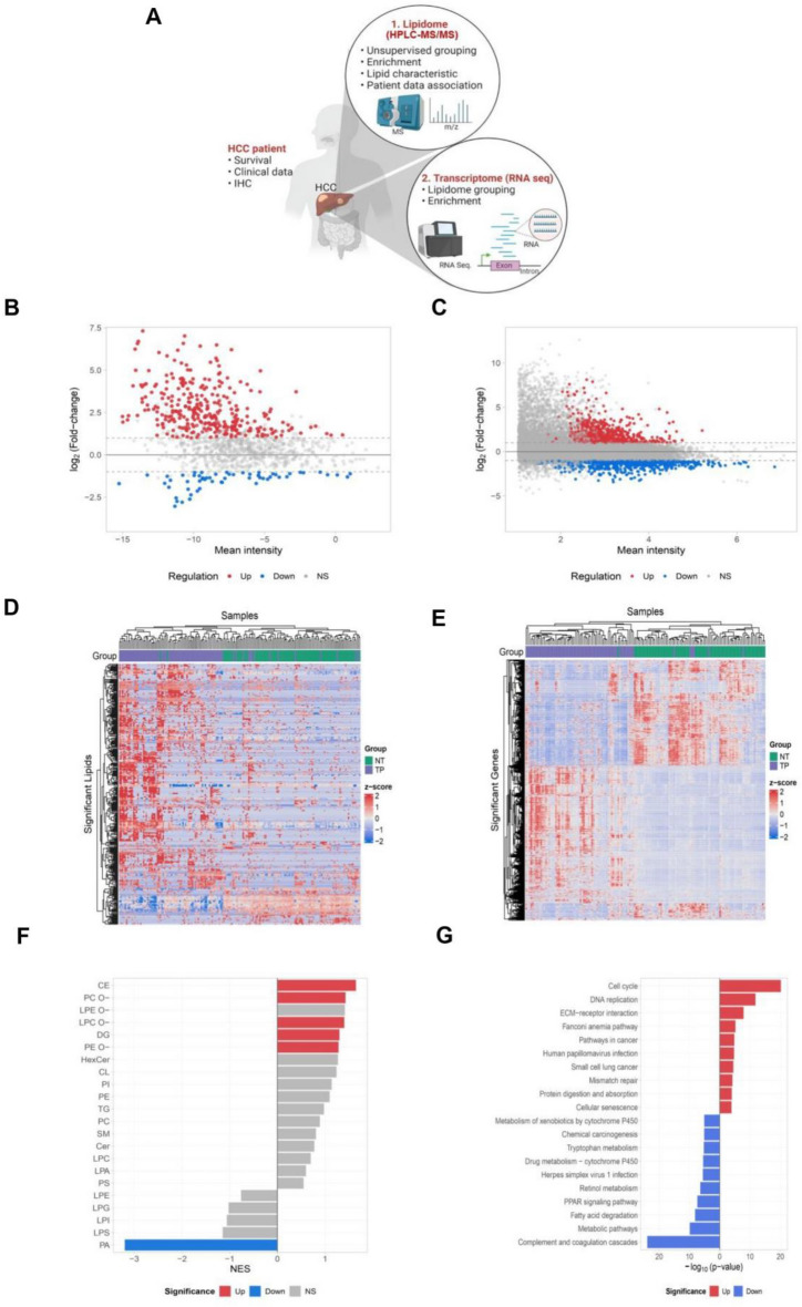
Background: While the Warburg effect links glycolysis to de novo lipid synthesis in carcinogenesis, the roles of lipids in cancer prognosis remain elusive. Here, a multi-omics approach was conducted in a cohort of hepatocellular carcinoma (HCC) to elucidate the role of lipid metabolites as prognostic markers.

Methods: Ninety-eight HCC patients were recruited between 2011 and 2013. Their specimens were subjected to transcriptomic and lipidomic profiling. The resulting data were then analyzed using strategic bioinformatics approaches to identify associations with HCC prognosis. Subsequently, lipid-related pathways implicated in these analyses were verified using cellular and molecular approaches.

Results: Our findings indicate that lipidomic profiling is a potential prognostic marker for HCC. Specifically, higher levels of ether-lipids were significantly associated with poor survival and adverse clinical features, such as advanced TNM stage and metastasis. Analysis of transcriptomic patterns within patient groups defined by lipidomic profiles revealed that ether-lipid abundance inversely correlated with PPAR signaling but positively correlated with the expression of metastasis-associated gene clusters (e.g., genes involved in ECM remodeling, adhesion, and migration). Functional studies verified that ether-lipids enhance cell mobility. Consistent with the proposed mechanism, treatment with a PPARα agonist reduced ether-lipid accumulation and cell mobility. Therefore, we delineated an axis whereby PPARα downregulation leads to ether-lipid accumulation, subsequently promoting cell mobility. Mechanistically, we propose that deficient PPARα-mediated lipophagy results in cellular ether-lipid accumulation. These lipids, in turn, promote cell mobility via Transient Receptor Potential Vanilloid 2 (TRPV2)-mediated cytoskeletal rearrangement.

Conclusion: This study identifies lipidome patterns as a risk factor for patient prognosis. Mechanistically, deficient PPARα-mediated lipophagy leads to the accumulation of ether-lipids within cancer cells, which in turn promotes cell mobility via calcium-dependent, TRPV2 channel-mediated cytoskeletal rearrangement.

Abstract Image

Abstract Image

Abstract Image

醚脂质积累促进与PPARα缺乏相关的肝细胞癌进展。
背景:虽然Warburg效应将糖酵解与癌变过程中脂质新生合成联系起来,但脂质在癌症预后中的作用仍然难以捉摸。本研究在肝细胞癌(HCC)队列中进行了多组学方法,以阐明脂质代谢物作为预后标志物的作用。方法:在2011年至2013年期间招募98例HCC患者。对其标本进行转录组学和脂质组学分析。然后使用策略性生物信息学方法分析所得数据,以确定与HCC预后的关联。随后,使用细胞和分子方法验证了这些分析中涉及的脂质相关途径。结果:我们的研究结果表明,脂质组学分析是HCC的潜在预后指标。具体来说,较高的醚脂水平与较差的生存率和不良的临床特征(如TNM晚期和转移)显著相关。通过脂质组学分析确定的患者组的转录组模式显示,醚脂质丰度与PPAR信号传导呈负相关,但与转移相关基因簇的表达呈正相关(例如,参与ECM重塑、粘附和迁移的基因)。功能研究证实,醚脂增强细胞的流动性。与提出的机制一致,用PPARα激动剂治疗可减少醚脂积累和细胞流动性。因此,我们描绘了一条轴,其中PPARα下调导致醚脂质积累,随后促进细胞流动性。在机制上,我们提出缺乏ppar α介导的脂质吞噬导致细胞醚脂质积累。这些脂质反过来通过瞬时受体电位香草蛋白2 (TRPV2)介导的细胞骨架重排促进细胞迁移。结论:本研究确定脂质组模式是影响患者预后的一个危险因素。机制上,缺乏ppar α介导的脂质吞噬导致癌细胞内醚类脂质积累,进而通过钙依赖性、TRPV2通道介导的细胞骨架重排促进细胞迁移。
本文章由计算机程序翻译,如有差异,请以英文原文为准。
求助全文
约1分钟内获得全文 求助全文
来源期刊
Journal of Biomedical Science
Journal of Biomedical Science 医学-医学:研究与实验
CiteScore
18.50
自引率
0.90%
发文量
95
审稿时长
1 months
期刊介绍: The Journal of Biomedical Science is an open access, peer-reviewed journal that focuses on fundamental and molecular aspects of basic medical sciences. It emphasizes molecular studies of biomedical problems and mechanisms. The National Science and Technology Council (NSTC), Taiwan supports the journal and covers the publication costs for accepted articles. The journal aims to provide an international platform for interdisciplinary discussions and contribute to the advancement of medicine. It benefits both readers and authors by accelerating the dissemination of research information and providing maximum access to scholarly communication. All articles published in the Journal of Biomedical Science are included in various databases such as Biological Abstracts, BIOSIS, CABI, CAS, Citebase, Current contents, DOAJ, Embase, EmBiology, and Global Health, among others.
×
引用
GB/T 7714-2015
复制
MLA
复制
APA
复制
导出至
BibTeX EndNote RefMan NoteFirst NoteExpress
×
提示
您的信息不完整,为了账户安全,请先补充。
现在去补充
×
提示
您因"违规操作"
具体请查看互助需知
我知道了
×
提示
确定
请完成安全验证×
copy
已复制链接
快去分享给好友吧!
我知道了
右上角分享
点击右上角分享
0
联系我们:info@booksci.cn Book学术提供免费学术资源搜索服务,方便国内外学者检索中英文文献。致力于提供最便捷和优质的服务体验。 Copyright © 2023 布克学术 All rights reserved.
京ICP备2023020795号-1
ghs 京公网安备 11010802042870号
Book学术文献互助
Book学术文献互助群
群 号:604180095
Book学术官方微信