Role and Mechanism of Astragalus Monomer Quercetin in Modulating Akt/Bcl-2 Pathway to Improve Ventricular Remodeling in Chronic Heart Failure.

IF 0.8 Q3 MEDICINE, GENERAL & INTERNAL
Sailing Hu, Lingchun Lv, Wuming Hu
{"title":"Role and Mechanism of Astragalus Monomer Quercetin in Modulating Akt/Bcl-2 Pathway to Improve Ventricular Remodeling in Chronic Heart Failure.","authors":"Sailing Hu, Lingchun Lv, Wuming Hu","doi":"10.4103/ijabmr.ijabmr_97_25","DOIUrl":null,"url":null,"abstract":"<p><strong>Background: </strong>Chronic heart failure (CHF), characterized by ventricular remodeling and myocardial fibrosis, remains a major therapeutic challenge. This study investigated the cardioprotective effects of quercetin, an Astragalus-derived bioactive compound, focusing on its modulation of the Akt/Bcl-2 pathway.</p><p><strong>Methods: </strong>This study established both H9C2 cardiomyocyte hypoxia/reoxygenation (H/R) injury models and aortic constriction-induced heart failure (HF) rat models to investigate the cardioprotective effects of quercetin. Cell viability and mitochondrial function were assessed using CCK-8 assay and Mitotracker staining, while apoptosis, reactive oxygen species (ROS) levels, and myocardial fibrosis were measured. Real-time-quantitative polymerase chain reaction and Western blot analyses were performed to examine the expression of key molecules in the Akt/Bcl-2 pathway, elucidating the molecular mechanisms by which quercetin improves ventricular remodeling and myocardial fibrosis through regulation of this signaling pathway.</p><p><strong>Results: </strong>In H/R-injured H9C2 cells, quercetin significantly enhanced cardiomyocyte survival, inhibited apoptosis, maintained mitochondrial function, and reduced ROS in H/R-injured H9C2 cells. Molecular analysis demonstrated that quercetin regulated the Akt pathway by upregulating Bcl-2 and downregulating P53, thereby reducing apoptosis. In aortic constriction-induced HF rats, quercetin improved cardiac function, attenuated fibrosis, and inhibited ventricular remodeling through activation of the Akt/Bcl-2 signaling pathway.</p><p><strong>Conclusion: </strong>Quercetin mitigates ventricular remodeling and myocardial fibrosis through Akt/Bcl-2 pathway activation, offering a promising therapeutic strategy for CHF.</p>","PeriodicalId":13727,"journal":{"name":"International Journal of Applied and Basic Medical Research","volume":"15 3","pages":"184-196"},"PeriodicalIF":0.8000,"publicationDate":"2025-07-01","publicationTypes":"Journal Article","fieldsOfStudy":null,"isOpenAccess":false,"openAccessPdf":"https://www.ncbi.nlm.nih.gov/pmc/articles/PMC12422554/pdf/","citationCount":"0","resultStr":null,"platform":"Semanticscholar","paperid":null,"PeriodicalName":"International Journal of Applied and Basic Medical Research","FirstCategoryId":"1085","ListUrlMain":"https://doi.org/10.4103/ijabmr.ijabmr_97_25","RegionNum":0,"RegionCategory":null,"ArticlePicture":[],"TitleCN":null,"AbstractTextCN":null,"PMCID":null,"EPubDate":"2025/8/20 0:00:00","PubModel":"Epub","JCR":"Q3","JCRName":"MEDICINE, GENERAL & INTERNAL","Score":null,"Total":0}
引用次数: 0

Abstract

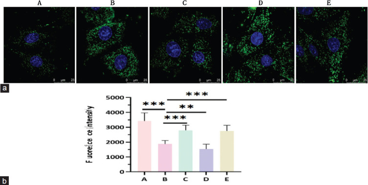
Background: Chronic heart failure (CHF), characterized by ventricular remodeling and myocardial fibrosis, remains a major therapeutic challenge. This study investigated the cardioprotective effects of quercetin, an Astragalus-derived bioactive compound, focusing on its modulation of the Akt/Bcl-2 pathway.

Methods: This study established both H9C2 cardiomyocyte hypoxia/reoxygenation (H/R) injury models and aortic constriction-induced heart failure (HF) rat models to investigate the cardioprotective effects of quercetin. Cell viability and mitochondrial function were assessed using CCK-8 assay and Mitotracker staining, while apoptosis, reactive oxygen species (ROS) levels, and myocardial fibrosis were measured. Real-time-quantitative polymerase chain reaction and Western blot analyses were performed to examine the expression of key molecules in the Akt/Bcl-2 pathway, elucidating the molecular mechanisms by which quercetin improves ventricular remodeling and myocardial fibrosis through regulation of this signaling pathway.

Results: In H/R-injured H9C2 cells, quercetin significantly enhanced cardiomyocyte survival, inhibited apoptosis, maintained mitochondrial function, and reduced ROS in H/R-injured H9C2 cells. Molecular analysis demonstrated that quercetin regulated the Akt pathway by upregulating Bcl-2 and downregulating P53, thereby reducing apoptosis. In aortic constriction-induced HF rats, quercetin improved cardiac function, attenuated fibrosis, and inhibited ventricular remodeling through activation of the Akt/Bcl-2 signaling pathway.

Conclusion: Quercetin mitigates ventricular remodeling and myocardial fibrosis through Akt/Bcl-2 pathway activation, offering a promising therapeutic strategy for CHF.

Abstract Image

Abstract Image

Abstract Image

黄芪单体槲皮素在调节Akt/Bcl-2通路改善慢性心力衰竭心室重构中的作用及机制
背景:以心室重构和心肌纤维化为特征的慢性心力衰竭(CHF)仍然是一个主要的治疗挑战。本研究研究了黄芪衍生的生物活性化合物槲皮素的心脏保护作用,重点研究了其对Akt/Bcl-2通路的调节作用。方法:建立H9C2心肌细胞缺氧/再氧合(H/R)损伤模型和主动脉缩窄性心力衰竭(HF)大鼠模型,研究槲皮素的心脏保护作用。采用CCK-8法和Mitotracker染色法评估细胞活力和线粒体功能,同时测量细胞凋亡、活性氧(ROS)水平和心肌纤维化。采用实时定量聚合酶链反应和Western blot检测Akt/Bcl-2通路关键分子的表达,阐明槲皮素通过调控该信号通路改善心室重构和心肌纤维化的分子机制。结果:在H/ r损伤的H9C2细胞中,槲皮素可显著提高心肌细胞存活率,抑制细胞凋亡,维持线粒体功能,降低ROS。分子分析表明槲皮素通过上调Bcl-2、下调P53调控Akt通路,从而减少细胞凋亡。在主动脉收缩诱导的HF大鼠中,槲皮素通过激活Akt/Bcl-2信号通路改善心功能,减轻纤维化,抑制心室重构。结论:槲皮素通过激活Akt/Bcl-2通路减轻心室重构和心肌纤维化,为治疗CHF提供了一种有前景的治疗策略。
本文章由计算机程序翻译,如有差异,请以英文原文为准。
求助全文
约1分钟内获得全文 求助全文
来源期刊
自引率
0.00%
发文量
46
×
引用
GB/T 7714-2015
复制
MLA
复制
APA
复制
导出至
BibTeX EndNote RefMan NoteFirst NoteExpress
×
提示
您的信息不完整,为了账户安全,请先补充。
现在去补充
×
提示
您因"违规操作"
具体请查看互助需知
我知道了
×
提示
确定
请完成安全验证×
copy
已复制链接
快去分享给好友吧!
我知道了
右上角分享
点击右上角分享
0
联系我们:info@booksci.cn Book学术提供免费学术资源搜索服务,方便国内外学者检索中英文文献。致力于提供最便捷和优质的服务体验。 Copyright © 2023 布克学术 All rights reserved.
京ICP备2023020795号-1
ghs 京公网安备 11010802042870号
Book学术文献互助
Book学术文献互助群
群 号:604180095
Book学术官方微信