LncRNA EUDAL shapes tumor cell response to hypoxia-induced constitutive EGFR activation and promotes chemoresistance in oral cancer

IF 12.2 1区 医学 Q1 DENTISTRY, ORAL SURGERY & MEDICINE
Shengkai Chen, Zhenlin Dai, Jianbo Shi, Mengyu Rui, Zhiyuan Zhang, Qin Xu
{"title":"LncRNA EUDAL shapes tumor cell response to hypoxia-induced constitutive EGFR activation and promotes chemoresistance in oral cancer","authors":"Shengkai Chen, Zhenlin Dai, Jianbo Shi, Mengyu Rui, Zhiyuan Zhang, Qin Xu","doi":"10.1038/s41368-025-00396-2","DOIUrl":null,"url":null,"abstract":"<p>Hypoxia and aberrant activation of epidermal growth factor receptor (EGFR) are considered important features of various malignancies. However, whether hypoxia can directly trigger EGFR activation and its clinical implications remain unclear. In this study, we demonstrated that in oral cancer, a typical hypoxic tumor, hypoxia can induce chronic but constitutive phosphorylation of wild-type EGFR in the absence of ligands. Oral cancer cell lines exhibit different EGFR phosphorylation responses to hypoxia. In hypoxic HN4 and HN6 cells, ubiquitination-mediated endocytosis, lysosomal sorting, and degradation lead to low levels of EGFR phosphorylation. However, in CAL-27 and HN30 cells, a novel HIF-1α-induced long noncoding RNA (lncRNA), EUDAL, can compete with the E3 ligase/adaptor complex c-Cbl/Grb2 for binding to EGFR, stabilizing phosphorylated EGFR (pEGFR) and resulting in sustained activation of EGFR and its downstream STAT3/BNIP3 signaling. STAT3/BNIP3-mediated autophagy leads to antitumor drug resistance. A high EUDAL/EGFR/STAT3/autophagy pathway activation predicts poor response to chemotherapy in oral cancer patients. Collectively, hypoxia can induce noncanonical ligand-independent EGFR phosphorylation. High EUDAL expression facilitates sustained EGFR phosphorylation in hypoxic tumor cells and leads to autophagy-related drug resistance.</p>","PeriodicalId":14191,"journal":{"name":"International Journal of Oral Science","volume":"62 1","pages":""},"PeriodicalIF":12.2000,"publicationDate":"2025-09-12","publicationTypes":"Journal Article","fieldsOfStudy":null,"isOpenAccess":false,"openAccessPdf":"","citationCount":"0","resultStr":null,"platform":"Semanticscholar","paperid":null,"PeriodicalName":"International Journal of Oral Science","FirstCategoryId":"3","ListUrlMain":"https://doi.org/10.1038/s41368-025-00396-2","RegionNum":1,"RegionCategory":"医学","ArticlePicture":[],"TitleCN":null,"AbstractTextCN":null,"PMCID":null,"EPubDate":"","PubModel":"","JCR":"Q1","JCRName":"DENTISTRY, ORAL SURGERY & MEDICINE","Score":null,"Total":0}
引用次数: 0

Abstract

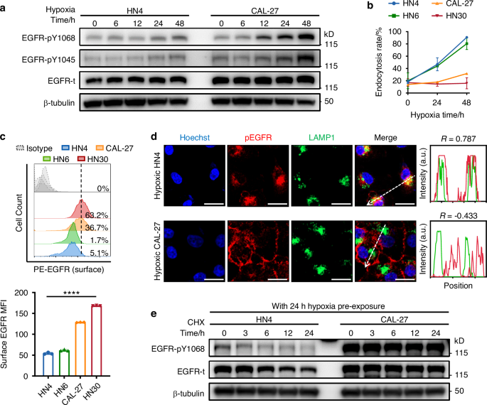
Hypoxia and aberrant activation of epidermal growth factor receptor (EGFR) are considered important features of various malignancies. However, whether hypoxia can directly trigger EGFR activation and its clinical implications remain unclear. In this study, we demonstrated that in oral cancer, a typical hypoxic tumor, hypoxia can induce chronic but constitutive phosphorylation of wild-type EGFR in the absence of ligands. Oral cancer cell lines exhibit different EGFR phosphorylation responses to hypoxia. In hypoxic HN4 and HN6 cells, ubiquitination-mediated endocytosis, lysosomal sorting, and degradation lead to low levels of EGFR phosphorylation. However, in CAL-27 and HN30 cells, a novel HIF-1α-induced long noncoding RNA (lncRNA), EUDAL, can compete with the E3 ligase/adaptor complex c-Cbl/Grb2 for binding to EGFR, stabilizing phosphorylated EGFR (pEGFR) and resulting in sustained activation of EGFR and its downstream STAT3/BNIP3 signaling. STAT3/BNIP3-mediated autophagy leads to antitumor drug resistance. A high EUDAL/EGFR/STAT3/autophagy pathway activation predicts poor response to chemotherapy in oral cancer patients. Collectively, hypoxia can induce noncanonical ligand-independent EGFR phosphorylation. High EUDAL expression facilitates sustained EGFR phosphorylation in hypoxic tumor cells and leads to autophagy-related drug resistance.

Abstract Image

LncRNA EUDAL塑造肿瘤细胞对缺氧诱导的组成型EGFR激活的反应,并促进口腔癌的化疗耐药
缺氧和表皮生长因子受体(EGFR)的异常激活被认为是各种恶性肿瘤的重要特征。然而,缺氧是否能直接触发EGFR激活及其临床意义尚不清楚。在这项研究中,我们证明了口腔癌是一种典型的缺氧肿瘤,在缺乏配体的情况下,缺氧可以诱导野生型EGFR的慢性但组成性磷酸化。口腔癌细胞系对缺氧表现出不同的EGFR磷酸化反应。在缺氧的HN4和HN6细胞中,泛素化介导的内吞作用、溶酶体分选和降解导致EGFR的低水平磷酸化。然而,在CAL-27和HN30细胞中,一种新的hif -1α-诱导的长链非编码RNA (lncRNA) EUDAL可以与E3连接酶/适配器复合物c-Cbl/Grb2竞争,与EGFR结合,稳定磷酸化的EGFR (pEGFR),并导致EGFR及其下游STAT3/BNIP3信号的持续激活。STAT3/ bnip3介导的自噬导致抗肿瘤耐药。高EUDAL/EGFR/STAT3/自噬通路激活预示着口腔癌患者对化疗的不良反应。总的来说,缺氧可以诱导非典型配体无关的EGFR磷酸化。EUDAL的高表达促进了缺氧肿瘤细胞中EGFR的持续磷酸化,并导致自噬相关的耐药。
本文章由计算机程序翻译,如有差异,请以英文原文为准。
求助全文
约1分钟内获得全文 求助全文
来源期刊
International Journal of Oral Science
International Journal of Oral Science DENTISTRY, ORAL SURGERY & MEDICINE-
CiteScore
31.80
自引率
1.30%
发文量
53
审稿时长
>12 weeks
期刊介绍: The International Journal of Oral Science covers various aspects of oral science and interdisciplinary fields, encompassing basic, applied, and clinical research. Topics include, but are not limited to: Oral microbiology Oral and maxillofacial oncology Cariology Oral inflammation and infection Dental stem cells and regenerative medicine Craniofacial surgery Dental material Oral biomechanics Oral, dental, and maxillofacial genetic and developmental diseases Craniofacial bone research Craniofacial-related biomaterials Temporomandibular joint disorder and osteoarthritis The journal publishes peer-reviewed Articles presenting new research results and Review Articles offering concise summaries of specific areas in oral science.
×
引用
GB/T 7714-2015
复制
MLA
复制
APA
复制
导出至
BibTeX EndNote RefMan NoteFirst NoteExpress
×
提示
您的信息不完整,为了账户安全,请先补充。
现在去补充
×
提示
您因"违规操作"
具体请查看互助需知
我知道了
×
提示
确定
请完成安全验证×
copy
已复制链接
快去分享给好友吧!
我知道了
右上角分享
点击右上角分享
0
联系我们:info@booksci.cn Book学术提供免费学术资源搜索服务,方便国内外学者检索中英文文献。致力于提供最便捷和优质的服务体验。 Copyright © 2023 布克学术 All rights reserved.
京ICP备2023020795号-1
ghs 京公网安备 11010802042870号
Book学术文献互助
Book学术文献互助群
群 号:604180095
Book学术官方微信