Integrating micro-needle jet injection and sustained GLP-1 therapy with structured feeding: a comprehensive strategy for obesity management.

IF 8.1 2区 医学 Q1 PHARMACOLOGY & PHARMACY
Drug Delivery Pub Date : 2025-12-01 Epub Date: 2025-09-09 DOI:10.1080/10717544.2025.2557938
Chen Zhang, Luoxin Long, Hong Hu, Xinjin Zhou, Lindsey F Mao, Jing Wang, Aoran Zhang, Yuji Wang, Yi Yan, Shanhong Mao
{"title":"Integrating micro-needle jet injection and sustained GLP-1 therapy with structured feeding: a comprehensive strategy for obesity management.","authors":"Chen Zhang, Luoxin Long, Hong Hu, Xinjin Zhou, Lindsey F Mao, Jing Wang, Aoran Zhang, Yuji Wang, Yi Yan, Shanhong Mao","doi":"10.1080/10717544.2025.2557938","DOIUrl":null,"url":null,"abstract":"<p><p>Obesity is a global health crisis strongly linked to increased risk of type 2 diabetes, cardiovascular diseases, and other metabolic disorders. Glucagon-like peptide-1 (GLP-1) has emerged as an effective macromolecular therapeutic agent for weight management. This study addressed obesity management from three distinct perspectives: enhancing drug dispersion and bioavailability through a novel drug delivery device, extending drug half-life by developing sustained-release formulations, and sustaining the weight loss through implementation of structured dietary protocols. A new technology, micro-needle jet injection (MNJI) was developed to deliver both standard semaglutide formulations and highly viscous sustained-release formulations, achieving 100% subcutaneous delivery with predictable results. Modulation of MNJI parameters enabled the generation of various dispersion profiles, resulting in higher bioavailability compared to both needle injection (NI) and needle-free jet injection (NFJI). Sustained-release formulations, effectively administered via MNJI, exhibited higher bioavailability than the non-sustained release formulation, and positively impacted weight management efficacy in two distinct ways. First, a single injection achieved the same weight loss as five daily administrations of non-sustained release formulation. Second, a subsequent injection of the sustained-release formulations resulted in a further body weight reduction to 18%, contrasting sharply with the plateau at 13% observed in the standard formulation administered daily (<i>p</i> < 0.05). Finally, dietary management, particularly time-restricted feeding, successfully maintained weight loss at ∼18% below baseline levels. Collectively, the combination of MNJI delivered sustained-release formulations and structured dietary protocols offers a promising and patient-friendly strategy for long-term obesity management, improving both adherence and therapeutic outcomes.</p>","PeriodicalId":11679,"journal":{"name":"Drug Delivery","volume":"32 1","pages":"2557938"},"PeriodicalIF":8.1000,"publicationDate":"2025-12-01","publicationTypes":"Journal Article","fieldsOfStudy":null,"isOpenAccess":false,"openAccessPdf":"https://www.ncbi.nlm.nih.gov/pmc/articles/PMC12424150/pdf/","citationCount":"0","resultStr":null,"platform":"Semanticscholar","paperid":null,"PeriodicalName":"Drug Delivery","FirstCategoryId":"3","ListUrlMain":"https://doi.org/10.1080/10717544.2025.2557938","RegionNum":2,"RegionCategory":"医学","ArticlePicture":[],"TitleCN":null,"AbstractTextCN":null,"PMCID":null,"EPubDate":"2025/9/9 0:00:00","PubModel":"Epub","JCR":"Q1","JCRName":"PHARMACOLOGY & PHARMACY","Score":null,"Total":0}
引用次数: 0

Abstract

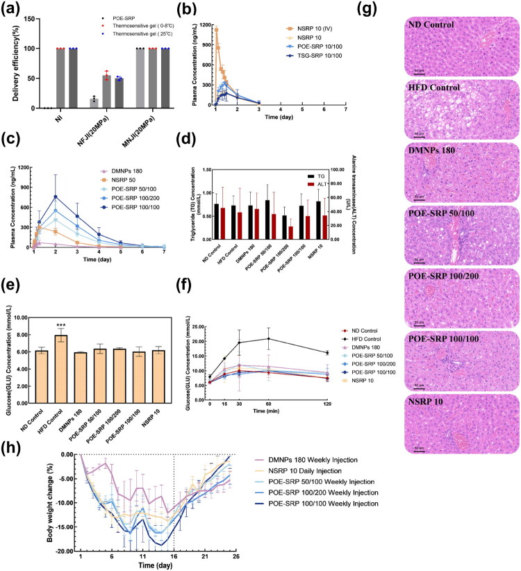
Obesity is a global health crisis strongly linked to increased risk of type 2 diabetes, cardiovascular diseases, and other metabolic disorders. Glucagon-like peptide-1 (GLP-1) has emerged as an effective macromolecular therapeutic agent for weight management. This study addressed obesity management from three distinct perspectives: enhancing drug dispersion and bioavailability through a novel drug delivery device, extending drug half-life by developing sustained-release formulations, and sustaining the weight loss through implementation of structured dietary protocols. A new technology, micro-needle jet injection (MNJI) was developed to deliver both standard semaglutide formulations and highly viscous sustained-release formulations, achieving 100% subcutaneous delivery with predictable results. Modulation of MNJI parameters enabled the generation of various dispersion profiles, resulting in higher bioavailability compared to both needle injection (NI) and needle-free jet injection (NFJI). Sustained-release formulations, effectively administered via MNJI, exhibited higher bioavailability than the non-sustained release formulation, and positively impacted weight management efficacy in two distinct ways. First, a single injection achieved the same weight loss as five daily administrations of non-sustained release formulation. Second, a subsequent injection of the sustained-release formulations resulted in a further body weight reduction to 18%, contrasting sharply with the plateau at 13% observed in the standard formulation administered daily (p < 0.05). Finally, dietary management, particularly time-restricted feeding, successfully maintained weight loss at ∼18% below baseline levels. Collectively, the combination of MNJI delivered sustained-release formulations and structured dietary protocols offers a promising and patient-friendly strategy for long-term obesity management, improving both adherence and therapeutic outcomes.

Abstract Image

Abstract Image

Abstract Image

整合微针喷射注射和持续GLP-1治疗与结构化喂养:肥胖管理的综合策略。
肥胖是一种全球健康危机,与2型糖尿病、心血管疾病和其他代谢紊乱的风险增加密切相关。胰高血糖素样肽-1 (GLP-1)已成为一种有效的大分子治疗药物体重管理。本研究从三个不同的角度解决了肥胖管理问题:通过一种新的药物传递装置增强药物的分散和生物利用度,通过开发缓释制剂延长药物半衰期,以及通过实施结构化饮食方案维持体重减轻。开发了一种新技术,微针喷射注射(MNJI),可以提供标准的西马鲁肽配方和高粘性的缓释配方,实现100%的皮下给药,结果可预测。调节MNJI参数可以产生不同的分散谱,与针注射(NI)和无针喷射注射(NFJI)相比,具有更高的生物利用度。通过MNJI有效给药的缓释制剂比非缓释制剂表现出更高的生物利用度,并以两种不同的方式积极影响体重管理功效。首先,单次注射达到的减重效果与每日五次非缓释制剂相同。其次,随后注射缓释制剂导致体重进一步减少到18%,与每天给药的标准制剂观察到的13%的平台形成鲜明对比
本文章由计算机程序翻译,如有差异,请以英文原文为准。
求助全文
约1分钟内获得全文 求助全文
来源期刊
Drug Delivery
Drug Delivery 医学-药学
CiteScore
11.80
自引率
5.00%
发文量
250
审稿时长
3.3 months
期刊介绍: Drug Delivery is an open access journal serving the academic and industrial communities with peer reviewed coverage of basic research, development, and application principles of drug delivery and targeting at molecular, cellular, and higher levels. Topics covered include all delivery systems including oral, pulmonary, nasal, parenteral and transdermal, and modes of entry such as controlled release systems; microcapsules, liposomes, vesicles, and macromolecular conjugates; antibody targeting; protein/peptide delivery; DNA, oligonucleotide and siRNA delivery. Papers on drug dosage forms and their optimization will not be considered unless they directly relate to the original drug delivery issues. Published articles present original research and critical reviews.
×
引用
GB/T 7714-2015
复制
MLA
复制
APA
复制
导出至
BibTeX EndNote RefMan NoteFirst NoteExpress
×
提示
您的信息不完整,为了账户安全,请先补充。
现在去补充
×
提示
您因"违规操作"
具体请查看互助需知
我知道了
×
提示
确定
请完成安全验证×
copy
已复制链接
快去分享给好友吧!
我知道了
右上角分享
点击右上角分享
0
联系我们:info@booksci.cn Book学术提供免费学术资源搜索服务,方便国内外学者检索中英文文献。致力于提供最便捷和优质的服务体验。 Copyright © 2023 布克学术 All rights reserved.
京ICP备2023020795号-1
ghs 京公网安备 11010802042870号
Book学术文献互助
Book学术文献互助群
群 号:604180095
Book学术官方微信