Imbalance of Bone Homeostasis Caused by Nrf2 Deficiency Leads to Bone Loss in OVX Rats.

IF 3.3 3区 医学 Q2 CELL & TISSUE ENGINEERING
Stem Cells International Pub Date : 2025-08-28 eCollection Date: 2025-01-01 DOI:10.1155/sci/7214250
Pan Sun, Zhiqiang Wang, Sainan Chen, Xuzheng Chen, Fen Zhou, Chutian Zhang, Juan Yang, Yunmei Huang, Yanping Lin
{"title":"Imbalance of Bone Homeostasis Caused by Nrf2 Deficiency Leads to Bone Loss in OVX Rats.","authors":"Pan Sun, Zhiqiang Wang, Sainan Chen, Xuzheng Chen, Fen Zhou, Chutian Zhang, Juan Yang, Yunmei Huang, Yanping Lin","doi":"10.1155/sci/7214250","DOIUrl":null,"url":null,"abstract":"<p><p><b>Objective:</b> Postmenopausal osteoporosis (PMOP) is a common bone metabolic disorder in middle-aged and elderly women, yet its pathogenesis remains unclear. This study investigates the effect of nuclear factor erythroid 2-related factor 2 (Nrf2) deficiency on bone homeostasis to provide insight into the mechanisms underlying PMOP. <b>Methods:</b> Sixteen female SD rats were randomly assigned to Sham and ovariectomized (OVX) groups. After 12 weeks, bone homeostasis disruption and Nrf2-mediated oxidative stress responses in bone tissue cells were assessed. Nrf2 expression was modulated in UMR-106 osteoblast-like cells and RAW264.7 macrophage-derived osteoclast precursor cells through knockdown or pharmacological activation. The effects on osteogenic function and osteoclast differentiation under oxidative stress were then evaluated. <b>Results:</b> The OVX group of rats exhibited a disruption in bone homeostasis, potentially attributable to the reduced expression of Nrf2 and its downstream antioxidant enzymes, coupled with elevated levels of oxidative stress. Nrf2 knockdown impaired osteogenic capacity in UMR-106 cells and enhanced osteoclast differentiation in RAW264.7 cells. In contrast, activation of Nrf2 using tert-butylhydroquinone (TBHQ) promoted bone formation and suppressed osteoclast differentiation and bone resorption. <b>Conclusion:</b> Nrf2 deficiency may contribute to PMOP by disrupting bone homeostasis. Activation of Nrf2 may represent a potential therapeutic strategy for restoring bone balance and treating PMOP.</p>","PeriodicalId":21962,"journal":{"name":"Stem Cells International","volume":"2025 ","pages":"7214250"},"PeriodicalIF":3.3000,"publicationDate":"2025-08-28","publicationTypes":"Journal Article","fieldsOfStudy":null,"isOpenAccess":false,"openAccessPdf":"https://www.ncbi.nlm.nih.gov/pmc/articles/PMC12411055/pdf/","citationCount":"0","resultStr":null,"platform":"Semanticscholar","paperid":null,"PeriodicalName":"Stem Cells International","FirstCategoryId":"3","ListUrlMain":"https://doi.org/10.1155/sci/7214250","RegionNum":3,"RegionCategory":"医学","ArticlePicture":[],"TitleCN":null,"AbstractTextCN":null,"PMCID":null,"EPubDate":"2025/1/1 0:00:00","PubModel":"eCollection","JCR":"Q2","JCRName":"CELL & TISSUE ENGINEERING","Score":null,"Total":0}
引用次数: 0

Abstract

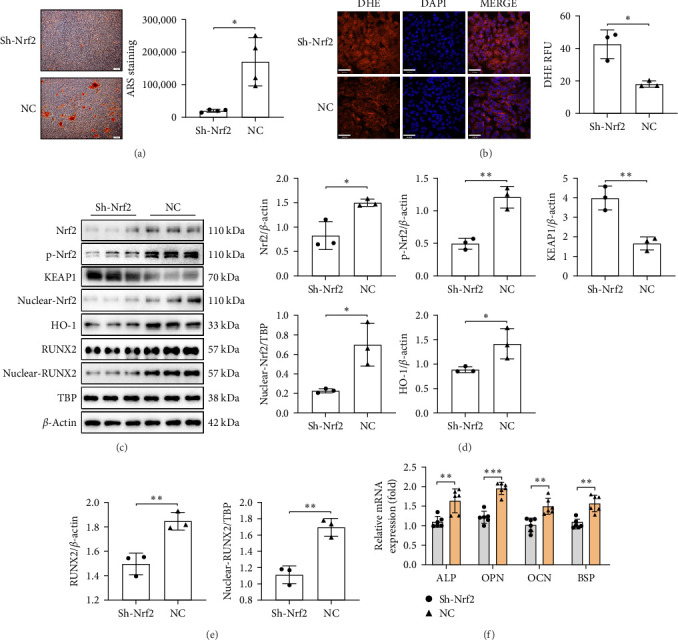
Objective: Postmenopausal osteoporosis (PMOP) is a common bone metabolic disorder in middle-aged and elderly women, yet its pathogenesis remains unclear. This study investigates the effect of nuclear factor erythroid 2-related factor 2 (Nrf2) deficiency on bone homeostasis to provide insight into the mechanisms underlying PMOP. Methods: Sixteen female SD rats were randomly assigned to Sham and ovariectomized (OVX) groups. After 12 weeks, bone homeostasis disruption and Nrf2-mediated oxidative stress responses in bone tissue cells were assessed. Nrf2 expression was modulated in UMR-106 osteoblast-like cells and RAW264.7 macrophage-derived osteoclast precursor cells through knockdown or pharmacological activation. The effects on osteogenic function and osteoclast differentiation under oxidative stress were then evaluated. Results: The OVX group of rats exhibited a disruption in bone homeostasis, potentially attributable to the reduced expression of Nrf2 and its downstream antioxidant enzymes, coupled with elevated levels of oxidative stress. Nrf2 knockdown impaired osteogenic capacity in UMR-106 cells and enhanced osteoclast differentiation in RAW264.7 cells. In contrast, activation of Nrf2 using tert-butylhydroquinone (TBHQ) promoted bone formation and suppressed osteoclast differentiation and bone resorption. Conclusion: Nrf2 deficiency may contribute to PMOP by disrupting bone homeostasis. Activation of Nrf2 may represent a potential therapeutic strategy for restoring bone balance and treating PMOP.

Abstract Image

Abstract Image

Abstract Image

Nrf2缺乏引起的骨稳态失衡导致OVX大鼠骨质流失。
目的:绝经后骨质疏松症(PMOP)是中老年妇女常见的骨代谢紊乱,其发病机制尚不清楚。本研究旨在探讨核因子-红细胞2相关因子2 (Nrf2)缺乏对骨稳态的影响,以深入了解ppu的机制。方法:将16只雌性SD大鼠随机分为假手术组和去卵巢组。12周后,评估骨组织细胞中骨稳态破坏和nrf2介导的氧化应激反应。Nrf2在UMR-106成骨细胞样细胞和RAW264.7巨噬细胞源性破骨细胞前体细胞中的表达通过敲低或药理激活进行调节。然后评估氧化应激对成骨功能和破骨细胞分化的影响。结果:OVX组大鼠表现出骨稳态的破坏,可能是由于Nrf2及其下游抗氧化酶的表达减少,加上氧化应激水平升高。Nrf2敲除会损害UMR-106细胞的成骨能力,增强RAW264.7细胞的破骨细胞分化。相反,用叔丁基对苯二酚(TBHQ)激活Nrf2促进骨形成,抑制破骨细胞分化和骨吸收。结论:Nrf2缺乏可能通过破坏骨稳态而导致ppu的发生。激活Nrf2可能是恢复骨平衡和治疗ppu的潜在治疗策略。
本文章由计算机程序翻译,如有差异,请以英文原文为准。
求助全文
约1分钟内获得全文 求助全文
来源期刊
Stem Cells International
Stem Cells International CELL & TISSUE ENGINEERING-
CiteScore
8.10
自引率
2.30%
发文量
188
审稿时长
18 weeks
期刊介绍: Stem Cells International is a peer-reviewed, Open Access journal that publishes original research articles, review articles, and clinical studies in all areas of stem cell biology and applications. The journal will consider basic, translational, and clinical research, including animal models and clinical trials. Topics covered include, but are not limited to: embryonic stem cells; induced pluripotent stem cells; tissue-specific stem cells; stem cell differentiation; genetics and epigenetics; cancer stem cells; stem cell technologies; ethical, legal, and social issues.
×
引用
GB/T 7714-2015
复制
MLA
复制
APA
复制
导出至
BibTeX EndNote RefMan NoteFirst NoteExpress
×
提示
您的信息不完整,为了账户安全,请先补充。
现在去补充
×
提示
您因"违规操作"
具体请查看互助需知
我知道了
×
提示
确定
请完成安全验证×
copy
已复制链接
快去分享给好友吧!
我知道了
右上角分享
点击右上角分享
0
联系我们:info@booksci.cn Book学术提供免费学术资源搜索服务,方便国内外学者检索中英文文献。致力于提供最便捷和优质的服务体验。 Copyright © 2023 布克学术 All rights reserved.
京ICP备2023020795号-1
ghs 京公网安备 11010802042870号
Book学术文献互助
Book学术文献互助群
群 号:604180095
Book学术官方微信