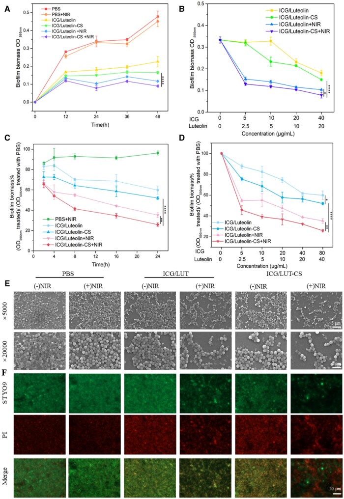
Correction to: Synergistic Chemo-/Photothermal-therapy Based on Supercritical Technology-assisted Chitosan-Indocyanine Green/Luteolin Nanocomposites for Skin Wound Healing.

IF 8.1 1区 医学 Q1 MATERIALS SCIENCE, BIOMATERIALS
Regenerative Biomaterials Pub Date : 2025-09-04 eCollection Date: 2025-01-01 DOI:10.1093/rb/rbaf085
{"title":"Correction to: Synergistic Chemo-/Photothermal-therapy Based on Supercritical Technology-assisted Chitosan-Indocyanine Green/Luteolin Nanocomposites for Skin Wound Healing.","authors":"","doi":"10.1093/rb/rbaf085","DOIUrl":null,"url":null,"abstract":"<p><p>[This corrects the article DOI: 10.1093/rb/rbac072.].</p>","PeriodicalId":20929,"journal":{"name":"Regenerative Biomaterials","volume":"12 ","pages":"rbaf085"},"PeriodicalIF":8.1000,"publicationDate":"2025-09-04","publicationTypes":"Journal Article","fieldsOfStudy":null,"isOpenAccess":false,"openAccessPdf":"https://www.ncbi.nlm.nih.gov/pmc/articles/PMC12410922/pdf/","citationCount":"0","resultStr":null,"platform":"Semanticscholar","paperid":null,"PeriodicalName":"Regenerative Biomaterials","FirstCategoryId":"5","ListUrlMain":"https://doi.org/10.1093/rb/rbaf085","RegionNum":1,"RegionCategory":"医学","ArticlePicture":[],"TitleCN":null,"AbstractTextCN":null,"PMCID":null,"EPubDate":"2025/1/1 0:00:00","PubModel":"eCollection","JCR":"Q1","JCRName":"MATERIALS SCIENCE, BIOMATERIALS","Score":null,"Total":0}
引用次数: 0

Abstract

[This corrects the article DOI: 10.1093/rb/rbac072.].

Abstract Image

Abstract Image

Abstract Image

修正:基于超临界技术的协同化疗/光热疗法辅助壳聚糖-吲哚菁绿/木犀草素纳米复合材料用于皮肤伤口愈合。
[更正文章DOI: 10.1093/rb/rbac072.]。
本文章由计算机程序翻译,如有差异,请以英文原文为准。
求助全文
约1分钟内获得全文 求助全文
来源期刊
Regenerative Biomaterials
Regenerative Biomaterials Materials Science-Biomaterials
CiteScore
7.90
自引率
16.40%
发文量
92
审稿时长
10 weeks
期刊介绍: Regenerative Biomaterials is an international, interdisciplinary, peer-reviewed journal publishing the latest advances in biomaterials and regenerative medicine. The journal provides a forum for the publication of original research papers, reviews, clinical case reports, and commentaries on the topics relevant to the development of advanced regenerative biomaterials concerning novel regenerative technologies and therapeutic approaches for the regeneration and repair of damaged tissues and organs. The interactions of biomaterials with cells and tissue, especially with stem cells, will be of particular focus.
×
引用
GB/T 7714-2015
复制
MLA
复制
APA
复制
导出至
BibTeX EndNote RefMan NoteFirst NoteExpress
×
提示
您的信息不完整,为了账户安全,请先补充。
现在去补充
×
提示
您因"违规操作"
具体请查看互助需知
我知道了
×
提示
确定
请完成安全验证×
copy
已复制链接
快去分享给好友吧!
我知道了
右上角分享
点击右上角分享
0
联系我们:info@booksci.cn Book学术提供免费学术资源搜索服务,方便国内外学者检索中英文文献。致力于提供最便捷和优质的服务体验。 Copyright © 2023 布克学术 All rights reserved.
京ICP备2023020795号-1
ghs 京公网安备 11010802042870号
Book学术文献互助
Book学术文献互助群
群 号:604180095
Book学术官方微信