Gut microbial production of imidazole propionate drives Parkinson’s pathologies

IF 15.7 1区 综合性期刊 Q1 MULTIDISCIPLINARY SCIENCES
Hyunji Park, Jiwon Cheon, Hyojung Kim, Jihye kim, Jihyun Kim, Jeong-Yong Shin, Hyojin Kim, Gaeun Ryu, In Young Chung, Ji Hun Kim, Doeun Kim, Zhidong Zhang, Hao Wu, Katharina R. Beck, Fredrik Bäckhed, Han-Joon Kim, Yunjong Lee, Ara Koh
{"title":"Gut microbial production of imidazole propionate drives Parkinson’s pathologies","authors":"Hyunji Park, Jiwon Cheon, Hyojung Kim, Jihye kim, Jihyun Kim, Jeong-Yong Shin, Hyojin Kim, Gaeun Ryu, In Young Chung, Ji Hun Kim, Doeun Kim, Zhidong Zhang, Hao Wu, Katharina R. Beck, Fredrik Bäckhed, Han-Joon Kim, Yunjong Lee, Ara Koh","doi":"10.1038/s41467-025-63473-4","DOIUrl":null,"url":null,"abstract":"<p>Parkinson’s disease (PD) is characterized by the selective degeneration of midbrain dopaminergic neurons and aggregation of α-synuclein. Emerging evidence implicates the gut microbiome in PD, with microbial metabolites proposed as potential pathological mediators. However, the specific microbes and metabolites involved, and whether gut-derived metabolites can reach the brain to directly induce neurodegeneration, remain unclear. Here we show that elevated levels of <i>Streptococcus mutans</i> (<i>S. mutans</i>) and its enzyme urocanate reductase (UrdA), which produces imidazole propionate (ImP), in the gut microbiome of patients with PD, along with increased plasma ImP. Colonization of mice with <i>S. mutans</i> harboring UrdA or <i>Escherichia coli</i> expressing UrdA from <i>S. mutans</i> increases systemic and brain ImP levels, inducing PD-like symptoms including dopaminergic neuronal loss, astrogliosis, microgliosis, and motor impairment. Additionally, <i>S. mutans</i> exacerbates α-synuclein pathology in a mouse model. ImP administration alone recapitulates key PD features, supporting the UrdA–ImP axis as a microbial driver of PD pathology. Mechanistically, mTORC1 activation is crucial for both <i>S. mutans</i>- and ImP-induced PD pathology. Together, these findings identify microbial ImP, produced via UrdA, as a direct pathological mediator of the gut-brain axis in PD.</p>","PeriodicalId":19066,"journal":{"name":"Nature Communications","volume":"62 1","pages":""},"PeriodicalIF":15.7000,"publicationDate":"2025-09-05","publicationTypes":"Journal Article","fieldsOfStudy":null,"isOpenAccess":false,"openAccessPdf":"","citationCount":"0","resultStr":null,"platform":"Semanticscholar","paperid":null,"PeriodicalName":"Nature Communications","FirstCategoryId":"103","ListUrlMain":"https://doi.org/10.1038/s41467-025-63473-4","RegionNum":1,"RegionCategory":"综合性期刊","ArticlePicture":[],"TitleCN":null,"AbstractTextCN":null,"PMCID":null,"EPubDate":"","PubModel":"","JCR":"Q1","JCRName":"MULTIDISCIPLINARY SCIENCES","Score":null,"Total":0}
引用次数: 0

Abstract

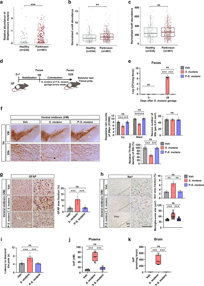
Parkinson’s disease (PD) is characterized by the selective degeneration of midbrain dopaminergic neurons and aggregation of α-synuclein. Emerging evidence implicates the gut microbiome in PD, with microbial metabolites proposed as potential pathological mediators. However, the specific microbes and metabolites involved, and whether gut-derived metabolites can reach the brain to directly induce neurodegeneration, remain unclear. Here we show that elevated levels of Streptococcus mutans (S. mutans) and its enzyme urocanate reductase (UrdA), which produces imidazole propionate (ImP), in the gut microbiome of patients with PD, along with increased plasma ImP. Colonization of mice with S. mutans harboring UrdA or Escherichia coli expressing UrdA from S. mutans increases systemic and brain ImP levels, inducing PD-like symptoms including dopaminergic neuronal loss, astrogliosis, microgliosis, and motor impairment. Additionally, S. mutans exacerbates α-synuclein pathology in a mouse model. ImP administration alone recapitulates key PD features, supporting the UrdA–ImP axis as a microbial driver of PD pathology. Mechanistically, mTORC1 activation is crucial for both S. mutans- and ImP-induced PD pathology. Together, these findings identify microbial ImP, produced via UrdA, as a direct pathological mediator of the gut-brain axis in PD.

Abstract Image

肠道微生物生产丙酸咪唑驱动帕金森病病理
帕金森病(PD)以中脑多巴胺能神经元选择性变性和α-突触核蛋白聚集为特征。新出现的证据表明肠道微生物组与PD有关,微生物代谢物被认为是潜在的病理介质。然而,涉及的具体微生物和代谢物,以及肠道来源的代谢物是否可以到达大脑直接诱导神经变性,目前尚不清楚。本研究表明,变形链球菌(S. mutans)及其产生咪唑丙酸(ImP)的尿糖酸还原酶(UrdA)在PD患者肠道微生物群中的水平升高,血浆ImP也随之增加。携带UrdA的变形链球菌或从变形链球菌中表达UrdA的大肠杆菌定植小鼠,会增加全身和脑部ImP水平,诱发PD样症状,包括多巴胺能神经元丧失、星形胶质细胞增生、小胶质细胞增生和运动障碍。此外,变形链球菌在小鼠模型中加剧α-突触核蛋白病理。单独给药ImP概括了PD的关键特征,支持UrdA-ImP轴作为PD病理的微生物驱动因素。从机制上讲,mTORC1激活对于变形链球菌和imp诱导的PD病理都是至关重要的。总之,这些发现确定了微生物ImP,通过UrdA产生,作为PD肠脑轴的直接病理介质。
本文章由计算机程序翻译,如有差异,请以英文原文为准。
求助全文
约1分钟内获得全文 求助全文
来源期刊
Nature Communications
Nature Communications Biological Science Disciplines-
CiteScore
24.90
自引率
2.40%
发文量
6928
审稿时长
3.7 months
期刊介绍: Nature Communications, an open-access journal, publishes high-quality research spanning all areas of the natural sciences. Papers featured in the journal showcase significant advances relevant to specialists in each respective field. With a 2-year impact factor of 16.6 (2022) and a median time of 8 days from submission to the first editorial decision, Nature Communications is committed to rapid dissemination of research findings. As a multidisciplinary journal, it welcomes contributions from biological, health, physical, chemical, Earth, social, mathematical, applied, and engineering sciences, aiming to highlight important breakthroughs within each domain.
×
引用
GB/T 7714-2015
复制
MLA
复制
APA
复制
导出至
BibTeX EndNote RefMan NoteFirst NoteExpress
×
提示
您的信息不完整,为了账户安全,请先补充。
现在去补充
×
提示
您因"违规操作"
具体请查看互助需知
我知道了
×
提示
确定
请完成安全验证×
copy
已复制链接
快去分享给好友吧!
我知道了
右上角分享
点击右上角分享
0
联系我们:info@booksci.cn Book学术提供免费学术资源搜索服务,方便国内外学者检索中英文文献。致力于提供最便捷和优质的服务体验。 Copyright © 2023 布克学术 All rights reserved.
京ICP备2023020795号-1
ghs 京公网安备 11010802042870号
Book学术文献互助
Book学术文献互助群
群 号:604180095
Book学术官方微信