Iron Oxide Nanoparticle Uptake, Toxicity, and Steroidogenesis in Adrenocortical Carcinoma Cells Using a Multicellular in vitro Model.

IF 6.5 2区 医学 Q1 NANOSCIENCE & NANOTECHNOLOGY
International Journal of Nanomedicine Pub Date : 2025-08-29 eCollection Date: 2025-01-01 DOI:10.2147/IJN.S519937
Ritihaas Surya Challapalli, Cong Hong, Anna Sorushanova, Obdulia Covarrubias-Zambrano, Nathan Mullen, Sarah Feely, Jose Covarrubias, Sunita N Varghese, Constanze Hantel, Peter Owens, Martin O'Halloran, Punit Prakash, Stefan H Bossmann, Michael Conall Dennedy
{"title":"Iron Oxide Nanoparticle Uptake, Toxicity, and Steroidogenesis in Adrenocortical Carcinoma Cells Using a Multicellular in vitro Model.","authors":"Ritihaas Surya Challapalli, Cong Hong, Anna Sorushanova, Obdulia Covarrubias-Zambrano, Nathan Mullen, Sarah Feely, Jose Covarrubias, Sunita N Varghese, Constanze Hantel, Peter Owens, Martin O'Halloran, Punit Prakash, Stefan H Bossmann, Michael Conall Dennedy","doi":"10.2147/IJN.S519937","DOIUrl":null,"url":null,"abstract":"<p><strong>Introduction: </strong>Adrenocortical carcinoma (ACC) is a rare malignancy with poor prognosis, limited treatment options, and high recurrence rates. Surgery and mitotane-based chemotherapy remain the standard of care, and new treatment strategies are needed. Iron oxide nanoparticles (IONPs) offer promise as theranostic agents due to their modifiability for selective uptake and imaging.</p><p><strong>Methods: </strong>We investigated the uptake, toxicity, and impact on steroidogenesis of dopamine-coated Fe/Fe₃O₄ core-shell IONPs in three ACC cell lines (H295R, HAC-15, and MUC-1). Uptake was assessed using flow cytometry, confocal microscopy, and TEM. A multicellular transwell model including human endothelial cells (HUVEC) and primary monocytes was used to simulate physiological barriers to delivery.</p><p><strong>Results: </strong>IONP uptake by ACC cells was concentration- and time-dependent, with optimal uptake at 10 µg/mL. Nanoparticles localised primarily to the cytoplasm and vesicular compartments. At this concentration, IONPs did not impair ACC cell viability, proliferation, metabolic activity, or forskolin/angiotensin II-stimulated steroidogenesis. Higher concentrations (≥20 µg/mL) led to aggregation and reduced viability in some cell lines. In the transwell model, primary monocytes and endothelial cells also avidly absorbed IONPs, reducing nanoparticle availability to ACC cells.</p><p><strong>Conclusion: </strong>ACC cells actively internalise IONPs without significant impairment of viability or steroidogenesis at pharmacologically relevant concentrations. However, non-specific uptake by monocytes and endothelial cells reduces delivery efficiency. These findings highlight the need for strategies to enhance tumour-specific targeting and improve biodistribution in future theranostic applications.</p>","PeriodicalId":14084,"journal":{"name":"International Journal of Nanomedicine","volume":"20 ","pages":"10487-10502"},"PeriodicalIF":6.5000,"publicationDate":"2025-08-29","publicationTypes":"Journal Article","fieldsOfStudy":null,"isOpenAccess":false,"openAccessPdf":"https://www.ncbi.nlm.nih.gov/pmc/articles/PMC12404198/pdf/","citationCount":"0","resultStr":null,"platform":"Semanticscholar","paperid":null,"PeriodicalName":"International Journal of Nanomedicine","FirstCategoryId":"3","ListUrlMain":"https://doi.org/10.2147/IJN.S519937","RegionNum":2,"RegionCategory":"医学","ArticlePicture":[],"TitleCN":null,"AbstractTextCN":null,"PMCID":null,"EPubDate":"2025/1/1 0:00:00","PubModel":"eCollection","JCR":"Q1","JCRName":"NANOSCIENCE & NANOTECHNOLOGY","Score":null,"Total":0}
引用次数: 0

Abstract

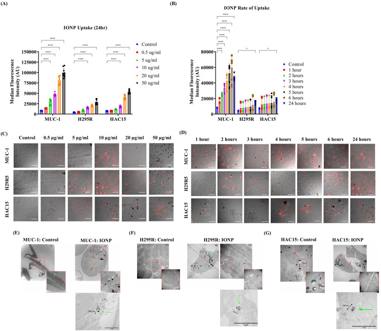
Introduction: Adrenocortical carcinoma (ACC) is a rare malignancy with poor prognosis, limited treatment options, and high recurrence rates. Surgery and mitotane-based chemotherapy remain the standard of care, and new treatment strategies are needed. Iron oxide nanoparticles (IONPs) offer promise as theranostic agents due to their modifiability for selective uptake and imaging.

Methods: We investigated the uptake, toxicity, and impact on steroidogenesis of dopamine-coated Fe/Fe₃O₄ core-shell IONPs in three ACC cell lines (H295R, HAC-15, and MUC-1). Uptake was assessed using flow cytometry, confocal microscopy, and TEM. A multicellular transwell model including human endothelial cells (HUVEC) and primary monocytes was used to simulate physiological barriers to delivery.

Results: IONP uptake by ACC cells was concentration- and time-dependent, with optimal uptake at 10 µg/mL. Nanoparticles localised primarily to the cytoplasm and vesicular compartments. At this concentration, IONPs did not impair ACC cell viability, proliferation, metabolic activity, or forskolin/angiotensin II-stimulated steroidogenesis. Higher concentrations (≥20 µg/mL) led to aggregation and reduced viability in some cell lines. In the transwell model, primary monocytes and endothelial cells also avidly absorbed IONPs, reducing nanoparticle availability to ACC cells.

Conclusion: ACC cells actively internalise IONPs without significant impairment of viability or steroidogenesis at pharmacologically relevant concentrations. However, non-specific uptake by monocytes and endothelial cells reduces delivery efficiency. These findings highlight the need for strategies to enhance tumour-specific targeting and improve biodistribution in future theranostic applications.

Abstract Image

Abstract Image

Abstract Image

使用多细胞体外模型,氧化铁纳米颗粒在肾上腺皮质癌细胞中的摄取、毒性和甾体生成。
简介:肾上腺皮质癌(ACC)是一种罕见的恶性肿瘤,预后差,治疗方案有限,复发率高。手术和以米托坦为基础的化疗仍然是标准的治疗方法,需要新的治疗策略。氧化铁纳米颗粒(IONPs)由于其选择性摄取和成像的可修饰性,为治疗药物提供了希望。方法:研究了3种ACC细胞株(H295R、HAC-15和MUC-1)对多巴胺包被Fe/Fe₃O₄核壳离子的摄取、毒性和对甾体生成的影响。采用流式细胞术、共聚焦显微镜和透射电镜评估摄取情况。使用包括人内皮细胞(HUVEC)和原代单核细胞在内的多细胞transwell模型来模拟生理屏障。结果:ACC细胞对IONP的摄取呈浓度和时间依赖性,以10µg/mL为最佳。纳米颗粒主要定位于细胞质和囊泡室。在此浓度下,离子内质肽不会损害ACC细胞活力、增殖、代谢活性或福斯克林/血管紧张素ii刺激的甾体生成。较高浓度(≥20µg/mL)会导致某些细胞系聚集并降低活力。在transwell模型中,原代单核细胞和内皮细胞也大量吸收离子,降低了纳米颗粒对ACC细胞的可用性。结论:ACC细胞主动内化IONPs,在药理学上相关的浓度下,没有明显的活性损伤或类固醇生成。然而,单核细胞和内皮细胞的非特异性摄取降低了递送效率。这些发现强调了在未来的治疗应用中需要加强肿瘤特异性靶向和改善生物分布的策略。
本文章由计算机程序翻译,如有差异,请以英文原文为准。
求助全文
约1分钟内获得全文 求助全文
来源期刊
International Journal of Nanomedicine
International Journal of Nanomedicine NANOSCIENCE & NANOTECHNOLOGY-PHARMACOLOGY & PHARMACY
CiteScore
14.40
自引率
3.80%
发文量
511
审稿时长
1.4 months
期刊介绍: The International Journal of Nanomedicine is a globally recognized journal that focuses on the applications of nanotechnology in the biomedical field. It is a peer-reviewed and open-access publication that covers diverse aspects of this rapidly evolving research area. With its strong emphasis on the clinical potential of nanoparticles in disease diagnostics, prevention, and treatment, the journal aims to showcase cutting-edge research and development in the field. Starting from now, the International Journal of Nanomedicine will not accept meta-analyses for publication.
×
引用
GB/T 7714-2015
复制
MLA
复制
APA
复制
导出至
BibTeX EndNote RefMan NoteFirst NoteExpress
×
提示
您的信息不完整,为了账户安全,请先补充。
现在去补充
×
提示
您因"违规操作"
具体请查看互助需知
我知道了
×
提示
确定
请完成安全验证×
copy
已复制链接
快去分享给好友吧!
我知道了
右上角分享
点击右上角分享
0
联系我们:info@booksci.cn Book学术提供免费学术资源搜索服务,方便国内外学者检索中英文文献。致力于提供最便捷和优质的服务体验。 Copyright © 2023 布克学术 All rights reserved.
京ICP备2023020795号-1
ghs 京公网安备 11010802042870号
Book学术文献互助
Book学术文献互助群
群 号:604180095
Book学术官方微信