DNA methylation influences human centromere positioning and function

IF 29 1区 生物学 Q1 GENETICS & HEREDITY
Catalina Salinas-Luypaert, Danilo Dubocanin, Rosa Jooyoung Lee, Lorena Andrade Ruiz, Riccardo Gamba, Marine Grison, Leonid Velikovsky, Annapaola Angrisani, Andrea Scelfo, Yuan Xu, Marie Dumont, Viviana Barra, Therese Wilhelm, Guillaume Velasco, Marialucrezia Losito, René Wardenaar, Claire Francastel, Floris Foijer, Geert J. P. L. Kops, Karen H. Miga, Nicolas Altemose, Daniele Fachinetti
{"title":"DNA methylation influences human centromere positioning and function","authors":"Catalina Salinas-Luypaert, Danilo Dubocanin, Rosa Jooyoung Lee, Lorena Andrade Ruiz, Riccardo Gamba, Marine Grison, Leonid Velikovsky, Annapaola Angrisani, Andrea Scelfo, Yuan Xu, Marie Dumont, Viviana Barra, Therese Wilhelm, Guillaume Velasco, Marialucrezia Losito, René Wardenaar, Claire Francastel, Floris Foijer, Geert J. P. L. Kops, Karen H. Miga, Nicolas Altemose, Daniele Fachinetti","doi":"10.1038/s41588-025-02324-w","DOIUrl":null,"url":null,"abstract":"<p>Maintaining the epigenetic identity of centromeres is essential to prevent genome instability. Centromeres are epigenetically defined by the histone H3 variant CENP-A. Prior work in human centromeres has shown that CENP-A is associated with regions of hypomethylated DNA located within large arrays of hypermethylated repeats, but the functional importance of these DNA methylation (DNAme) patterns remains poorly understood. To address this, we developed tools to perturb centromeric DNAme, revealing that it causally influences CENP-A positioning. We show that rapid loss of methylation results in increased binding of centromeric proteins and alterations in centromere architecture, leading to aneuploidy and reduced cell viability. We also demonstrate that gradual centromeric DNA demethylation prompts a process of cellular adaptation. Altogether, we find that DNAme causally influences CENP-A localization and centromere function, offering mechanistic insights into pathological alterations of centromeric DNAme.</p>","PeriodicalId":18985,"journal":{"name":"Nature genetics","volume":"33 1","pages":""},"PeriodicalIF":29.0000,"publicationDate":"2025-09-04","publicationTypes":"Journal Article","fieldsOfStudy":null,"isOpenAccess":false,"openAccessPdf":"","citationCount":"0","resultStr":null,"platform":"Semanticscholar","paperid":null,"PeriodicalName":"Nature genetics","FirstCategoryId":"99","ListUrlMain":"https://doi.org/10.1038/s41588-025-02324-w","RegionNum":1,"RegionCategory":"生物学","ArticlePicture":[],"TitleCN":null,"AbstractTextCN":null,"PMCID":null,"EPubDate":"","PubModel":"","JCR":"Q1","JCRName":"GENETICS & HEREDITY","Score":null,"Total":0}
引用次数: 0

Abstract

Maintaining the epigenetic identity of centromeres is essential to prevent genome instability. Centromeres are epigenetically defined by the histone H3 variant CENP-A. Prior work in human centromeres has shown that CENP-A is associated with regions of hypomethylated DNA located within large arrays of hypermethylated repeats, but the functional importance of these DNA methylation (DNAme) patterns remains poorly understood. To address this, we developed tools to perturb centromeric DNAme, revealing that it causally influences CENP-A positioning. We show that rapid loss of methylation results in increased binding of centromeric proteins and alterations in centromere architecture, leading to aneuploidy and reduced cell viability. We also demonstrate that gradual centromeric DNA demethylation prompts a process of cellular adaptation. Altogether, we find that DNAme causally influences CENP-A localization and centromere function, offering mechanistic insights into pathological alterations of centromeric DNAme.

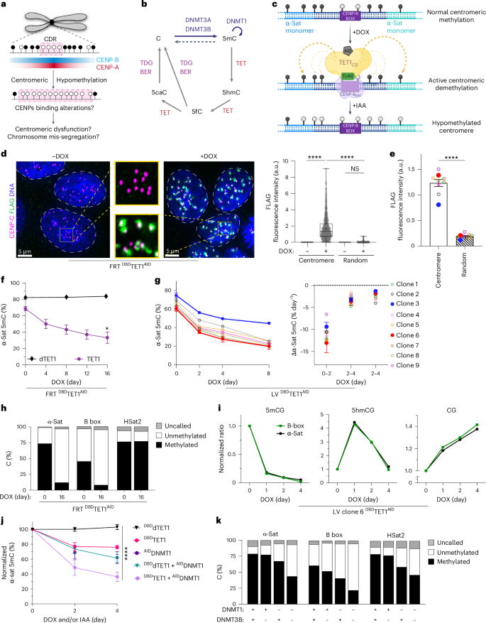
Abstract Image

DNA甲基化影响着人类着丝粒的定位和功能
维持着丝粒的表观遗传特性对于防止基因组不稳定至关重要。着丝粒在表观遗传学上由组蛋白H3变体CENP-A定义。先前对人类着丝粒的研究表明,CENP-A与位于大量高甲基化重复序列中的低甲基化DNA区域有关,但这些DNA甲基化(DNAme)模式的功能重要性仍然知之甚少。为了解决这个问题,我们开发了干扰着丝粒dna的工具,揭示了它对CENP-A定位的因果影响。我们发现甲基化的快速缺失导致着丝粒蛋白结合增加和着丝粒结构改变,导致非整倍体和细胞活力降低。我们还证明了逐渐的着丝粒DNA去甲基化促进了细胞适应过程。总之,我们发现DNAme对CENP-A定位和着丝粒功能有因果影响,为着丝粒DNAme的病理改变提供了机制见解。
本文章由计算机程序翻译,如有差异,请以英文原文为准。
求助全文
约1分钟内获得全文 求助全文
来源期刊
Nature genetics
Nature genetics 生物-遗传学
CiteScore
43.00
自引率
2.60%
发文量
241
审稿时长
3 months
期刊介绍: Nature Genetics publishes the very highest quality research in genetics. It encompasses genetic and functional genomic studies on human and plant traits and on other model organisms. Current emphasis is on the genetic basis for common and complex diseases and on the functional mechanism, architecture and evolution of gene networks, studied by experimental perturbation. Integrative genetic topics comprise, but are not limited to: -Genes in the pathology of human disease -Molecular analysis of simple and complex genetic traits -Cancer genetics -Agricultural genomics -Developmental genetics -Regulatory variation in gene expression -Strategies and technologies for extracting function from genomic data -Pharmacological genomics -Genome evolution
×
引用
GB/T 7714-2015
复制
MLA
复制
APA
复制
导出至
BibTeX EndNote RefMan NoteFirst NoteExpress
×
提示
您的信息不完整,为了账户安全,请先补充。
现在去补充
×
提示
您因"违规操作"
具体请查看互助需知
我知道了
×
提示
确定
请完成安全验证×
copy
已复制链接
快去分享给好友吧!
我知道了
右上角分享
点击右上角分享
0
联系我们:info@booksci.cn Book学术提供免费学术资源搜索服务,方便国内外学者检索中英文文献。致力于提供最便捷和优质的服务体验。 Copyright © 2023 布克学术 All rights reserved.
京ICP备2023020795号-1
ghs 京公网安备 11010802042870号
Book学术文献互助
Book学术文献互助群
群 号:604180095
Book学术官方微信