Bacterial membrane vesicles of Pseudomonas aeruginosa activate adenosine monophosphate-activated protein kinase signaling through inhibition of mitochondrial complex III.

IF 3.8 Q2 MULTIDISCIPLINARY SCIENCES
PNAS nexus Pub Date : 2025-08-19 eCollection Date: 2025-08-01 DOI:10.1093/pnasnexus/pgaf248
Julia Müller, Marcel Kretschmer, Elise Opitsch, Svea Holland, José Manuel Borrero-de Acuña, Dieter Jahn, Meina Neumann-Schaal, Andre Wegner
{"title":"Bacterial membrane vesicles of <i>Pseudomonas aeruginosa</i> activate adenosine monophosphate-activated protein kinase signaling through inhibition of mitochondrial complex III.","authors":"Julia Müller, Marcel Kretschmer, Elise Opitsch, Svea Holland, José Manuel Borrero-de Acuña, Dieter Jahn, Meina Neumann-Schaal, Andre Wegner","doi":"10.1093/pnasnexus/pgaf248","DOIUrl":null,"url":null,"abstract":"<p><p>Bacterial membrane vesicles (BMVs) are secreted by many pathogenic bacteria and known to stimulate various host responses upon infection, thereby contributing to the pathogenicity of bacterial pathogens like <i>Pseudomonas aeruginosa</i>. While the effects of BMVs on host immune responses are well studied, little is known about their impact on cell metabolism and mitochondrial respiration. Here, we show that <i>P. aeruginosa</i> BMVs (i) reprogram cell metabolism of human lung cells, (ii) negatively affect mitochondrial respiration by (iii) specifically inhibiting complex III of the electron transport chain, leading to (iv) the activation of adenosine monophosphate-activated protein kinase (AMPK) signaling, which in turn results in (v) AMPK-dependent inhibition of global protein synthesis.</p>","PeriodicalId":74468,"journal":{"name":"PNAS nexus","volume":"4 8","pages":"pgaf248"},"PeriodicalIF":3.8000,"publicationDate":"2025-08-19","publicationTypes":"Journal Article","fieldsOfStudy":null,"isOpenAccess":false,"openAccessPdf":"https://www.ncbi.nlm.nih.gov/pmc/articles/PMC12368959/pdf/","citationCount":"0","resultStr":null,"platform":"Semanticscholar","paperid":null,"PeriodicalName":"PNAS nexus","FirstCategoryId":"1085","ListUrlMain":"https://doi.org/10.1093/pnasnexus/pgaf248","RegionNum":0,"RegionCategory":null,"ArticlePicture":[],"TitleCN":null,"AbstractTextCN":null,"PMCID":null,"EPubDate":"2025/8/1 0:00:00","PubModel":"eCollection","JCR":"Q2","JCRName":"MULTIDISCIPLINARY SCIENCES","Score":null,"Total":0}
引用次数: 0

Abstract

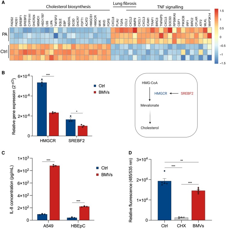
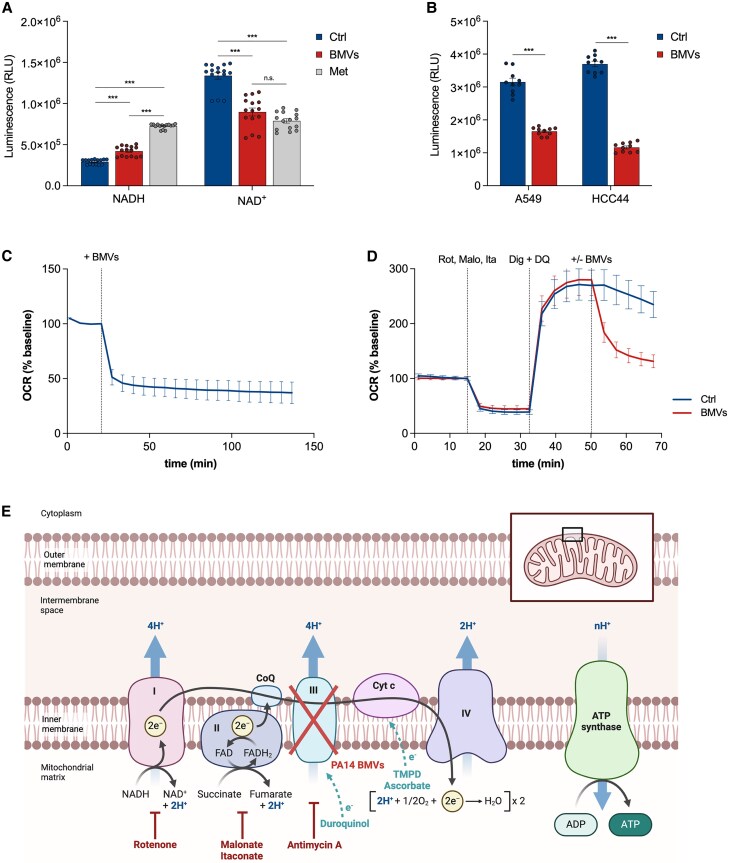
Bacterial membrane vesicles (BMVs) are secreted by many pathogenic bacteria and known to stimulate various host responses upon infection, thereby contributing to the pathogenicity of bacterial pathogens like Pseudomonas aeruginosa. While the effects of BMVs on host immune responses are well studied, little is known about their impact on cell metabolism and mitochondrial respiration. Here, we show that P. aeruginosa BMVs (i) reprogram cell metabolism of human lung cells, (ii) negatively affect mitochondrial respiration by (iii) specifically inhibiting complex III of the electron transport chain, leading to (iv) the activation of adenosine monophosphate-activated protein kinase (AMPK) signaling, which in turn results in (v) AMPK-dependent inhibition of global protein synthesis.

Abstract Image

Abstract Image

Abstract Image

铜绿假单胞菌的细菌膜囊泡通过抑制线粒体复合体III激活单磷酸腺苷活化的蛋白激酶信号。
细菌膜囊泡(BMVs)由许多致病菌分泌,已知在感染时刺激宿主的各种反应,从而有助于铜绿假单胞菌等细菌性病原体的致病性。虽然bmv对宿主免疫反应的影响已经得到了很好的研究,但它们对细胞代谢和线粒体呼吸的影响却知之甚少。在这里,我们发现铜绿假单胞菌bmv (i)重编程人肺细胞的细胞代谢,(ii)通过(iii)特异性抑制电子传递链的复合物iii对线粒体呼吸产生负面影响,导致(iv)单磷酸腺苷活化蛋白激酶(AMPK)信号的激活,进而导致(v) AMPK依赖性的整体蛋白质合成抑制。
本文章由计算机程序翻译,如有差异,请以英文原文为准。
求助全文
约1分钟内获得全文 求助全文
来源期刊
CiteScore
1.80
自引率
0.00%
发文量
0
×
引用
GB/T 7714-2015
复制
MLA
复制
APA
复制
导出至
BibTeX EndNote RefMan NoteFirst NoteExpress
×
提示
您的信息不完整,为了账户安全,请先补充。
现在去补充
×
提示
您因"违规操作"
具体请查看互助需知
我知道了
×
提示
确定
请完成安全验证×
copy
已复制链接
快去分享给好友吧!
我知道了
右上角分享
点击右上角分享
0
联系我们:info@booksci.cn Book学术提供免费学术资源搜索服务,方便国内外学者检索中英文文献。致力于提供最便捷和优质的服务体验。 Copyright © 2023 布克学术 All rights reserved.
京ICP备2023020795号-1
ghs 京公网安备 11010802042870号
Book学术文献互助
Book学术文献互助群
群 号:604180095
Book学术官方微信