Investigation of the Clinical and Genetic Spectrum of PMM2-CDG: Insights from a Family with a Novel Variant and Previous Studies.

IF 1 4区 医学 Q3 MEDICINE, GENERAL & INTERNAL
Parnian Alagha, Tara Akhtarkhavari, Ebrahim Shokouhian, Fatemeh Ghodratpour, Sanaz Arzhangi, Hossein Najmabadi, Kimia Kahrizi
{"title":"Investigation of the Clinical and Genetic Spectrum of PMM2-CDG: Insights from a Family with a Novel Variant and Previous Studies.","authors":"Parnian Alagha, Tara Akhtarkhavari, Ebrahim Shokouhian, Fatemeh Ghodratpour, Sanaz Arzhangi, Hossein Najmabadi, Kimia Kahrizi","doi":"10.34172/aim.34187","DOIUrl":null,"url":null,"abstract":"<p><strong>Background: </strong>PMM2-CDG, also known as congenital disorder of glycosylation type 1a, is the most common N-linked glycosylation disorder, characterized by a wide range of neurological and multisystem manifestations. Understanding the genotype-phenotype correlations is essential for accurate diagnosis and patient management. This study aims to identify the genetic cause of PMM2-CDG in an Iranian family with multiple affected members, and to analyze the genetic and clinical spectrum of the disorder through a comprehensive literature review.</p><p><strong>Methods: </strong>Exome sequencing re-analysis was performed to detect disease-causing variants in three affected siblings. Additionally, a literature review was conducted, analyzing 91 previously reported cases of PMM2-CDG to determine the most prevalent variants and associated clinical features.</p><p><strong>Results: </strong>A novel splice site variant (c.640-9T>A) was identified alongside a previously reported missense mutation (c.647A>T; p.N216I) in the affected individuals. The literature review revealed that the most frequent <i>PMM2</i> variants were p.R141H (28.8%), p.V231M (12.8%), p.N216I (6.4%), and p.V129M (5.8%), with 77.6% of mutations occurring in exons 5 and 8. The most common clinical findings included developmental delay, ocular abnormalities (hypertelorism, strabismus), muscular system defects (hypotonia, muscle weakness), neurological symptoms (abnormal MRI findings), cardiovascular involvement (pericarditis, pericardial effusion), and clotting disorders.</p><p><strong>Conclusion: </strong>We expect that our detailed clinical study will improve the genotype-phenotype interpretation of causal PMM2-CDG variants and the analysis of next-generation sequencing data, leading to clarification of the cause of complicated cases of rare diseases.</p>","PeriodicalId":55469,"journal":{"name":"Archives of Iranian Medicine","volume":"28 7","pages":"387-397"},"PeriodicalIF":1.0000,"publicationDate":"2025-07-01","publicationTypes":"Journal Article","fieldsOfStudy":null,"isOpenAccess":false,"openAccessPdf":"https://www.ncbi.nlm.nih.gov/pmc/articles/PMC12435617/pdf/","citationCount":"0","resultStr":null,"platform":"Semanticscholar","paperid":null,"PeriodicalName":"Archives of Iranian Medicine","FirstCategoryId":"3","ListUrlMain":"https://doi.org/10.34172/aim.34187","RegionNum":4,"RegionCategory":"医学","ArticlePicture":[],"TitleCN":null,"AbstractTextCN":null,"PMCID":null,"EPubDate":"","PubModel":"","JCR":"Q3","JCRName":"MEDICINE, GENERAL & INTERNAL","Score":null,"Total":0}
引用次数: 0

Abstract

Background: PMM2-CDG, also known as congenital disorder of glycosylation type 1a, is the most common N-linked glycosylation disorder, characterized by a wide range of neurological and multisystem manifestations. Understanding the genotype-phenotype correlations is essential for accurate diagnosis and patient management. This study aims to identify the genetic cause of PMM2-CDG in an Iranian family with multiple affected members, and to analyze the genetic and clinical spectrum of the disorder through a comprehensive literature review.

Methods: Exome sequencing re-analysis was performed to detect disease-causing variants in three affected siblings. Additionally, a literature review was conducted, analyzing 91 previously reported cases of PMM2-CDG to determine the most prevalent variants and associated clinical features.

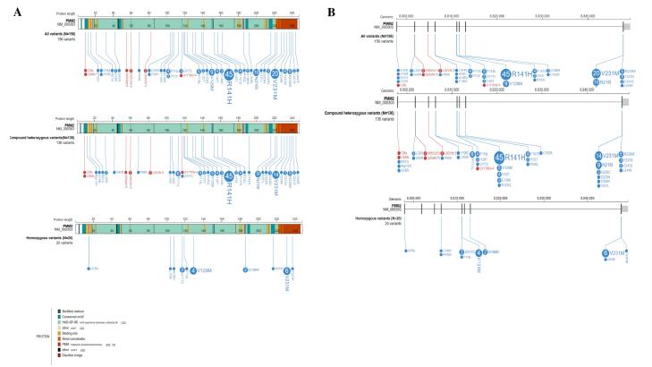
Results: A novel splice site variant (c.640-9T>A) was identified alongside a previously reported missense mutation (c.647A>T; p.N216I) in the affected individuals. The literature review revealed that the most frequent PMM2 variants were p.R141H (28.8%), p.V231M (12.8%), p.N216I (6.4%), and p.V129M (5.8%), with 77.6% of mutations occurring in exons 5 and 8. The most common clinical findings included developmental delay, ocular abnormalities (hypertelorism, strabismus), muscular system defects (hypotonia, muscle weakness), neurological symptoms (abnormal MRI findings), cardiovascular involvement (pericarditis, pericardial effusion), and clotting disorders.

Conclusion: We expect that our detailed clinical study will improve the genotype-phenotype interpretation of causal PMM2-CDG variants and the analysis of next-generation sequencing data, leading to clarification of the cause of complicated cases of rare diseases.

Abstract Image

Abstract Image

Abstract Image

PMM2-CDG临床和遗传谱的研究:来自一个新变异家族和先前研究的见解。
背景:PMM2-CDG,也被称为先天性1a型糖基化障碍,是最常见的n -链糖基化障碍,具有广泛的神经系统和多系统表现。了解基因型-表型相关性对于准确诊断和患者管理至关重要。本研究旨在通过全面的文献回顾,确定伊朗一个多成员患病家庭PMM2-CDG的遗传原因,并分析该疾病的遗传和临床谱。方法:外显子组测序重新分析检测三个患病兄弟姐妹的致病变异。此外,我们还进行了文献综述,分析了91例先前报道的PMM2-CDG病例,以确定最普遍的变异和相关的临床特征。结果:在受影响个体中发现了一种新的剪接位点变异(c.640-9T>A)和先前报道的错义突变(c.647A>T; p.N216I)。文献回顾显示,最常见的PMM2变异是p.R141H(28.8%)、p.V231M(12.8%)、p.N216I(6.4%)和p.V129M(5.8%),其中77.6%的突变发生在外显子5和8上。最常见的临床表现包括发育迟缓、眼部异常(远视、斜视)、肌肉系统缺陷(张力低下、肌肉无力)、神经系统症状(MRI异常表现)、心血管受累(心包炎、心包积液)和凝血障碍。结论:我们期望通过详细的临床研究,能够提高PMM2-CDG致病变异的基因型-表型解释和下一代测序数据的分析,从而澄清罕见病复杂病例的病因。
本文章由计算机程序翻译,如有差异,请以英文原文为准。
求助全文
约1分钟内获得全文 求助全文
来源期刊
Archives of Iranian Medicine
Archives of Iranian Medicine 医学-医学:内科
CiteScore
4.20
自引率
0.00%
发文量
67
审稿时长
3-8 weeks
期刊介绍: Aim and Scope: The Archives of Iranian Medicine (AIM) is a monthly peer-reviewed multidisciplinary medical publication. The journal welcomes contributions particularly relevant to the Middle-East region and publishes biomedical experiences and clinical investigations on prevalent diseases in the region as well as analyses of factors that may modulate the incidence, course, and management of diseases and pertinent medical problems. Manuscripts with didactic orientation and subjects exclusively of local interest will not be considered for publication.The 2016 Impact Factor of "Archives of Iranian Medicine" is 1.20.
×
引用
GB/T 7714-2015
复制
MLA
复制
APA
复制
导出至
BibTeX EndNote RefMan NoteFirst NoteExpress
×
提示
您的信息不完整,为了账户安全,请先补充。
现在去补充
×
提示
您因"违规操作"
具体请查看互助需知
我知道了
×
提示
确定
请完成安全验证×
copy
已复制链接
快去分享给好友吧!
我知道了
右上角分享
点击右上角分享
0
联系我们:info@booksci.cn Book学术提供免费学术资源搜索服务,方便国内外学者检索中英文文献。致力于提供最便捷和优质的服务体验。 Copyright © 2023 布克学术 All rights reserved.
京ICP备2023020795号-1
ghs 京公网安备 11010802042870号
Book学术文献互助
Book学术文献互助群
群 号:604180095
Book学术官方微信