Overexpression of PON1 reduces high glucose induced renal tubular epithelial cell injury by activating PPARγ signaling pathway to alleviate diabetes nephropathy.

IF 2.3 4区 医学 Q4 ENDOCRINOLOGY & METABOLISM
Min Wang, Xiaona Yu, Chunmei Liu, Yuan Liu
{"title":"Overexpression of PON1 reduces high glucose induced renal tubular epithelial cell injury by activating PPARγ signaling pathway to alleviate diabetes nephropathy.","authors":"Min Wang, Xiaona Yu, Chunmei Liu, Yuan Liu","doi":"10.20945/2359-4292-2024-0377","DOIUrl":null,"url":null,"abstract":"<p><strong>Objective: </strong>To investigate the role of PON1 in diabetic nephropathy and elucidate the underlying mechanisms using a cellular model.</p><p><strong>Materials and methods: </strong>A diabetic nephropathy model was established using high glucose-induced HK-2 cells. Potential target genes and signaling pathways were identified through bioinformatics databases, and PON1 expression was manipulated to interfere with these pathways. The effects of different treatments on cell conditions were systematically evaluated.</p><p><strong>Results: </strong>PON1, the targeted gene in diabetic nephropathy, was significantly downregulated in high glucose-induced cells. The PPARγ signaling pathway was identified as closely associated with PON1, with both PPARα and PPARγ emerging as key regulators within this pathway. We observed significant increases in lactate dehydrogenase activity, malondialdehyde levels, and cell apoptosis, along with notable decreases in superoxide dismutase levels, cell viability, and cell proliferation, in the high glucose-treated group. Additionally, the expression levels of PPARα and PPARγ were also decreased. Overexpression of PON1 (pc-PON1) in the high glucose group mitigated these effects, whereas treatment with the PPARγ antagonist GW9662 reversed the protective changes induced by pc-PON1.</p><p><strong>Conclusion: </strong>Elevated PON1 levels mitigated oxidative stress and inhibited cell death, thereby promoting cell growth and alleviating diabetic nephropathy through activation of the PPARγ signaling pathway.</p>","PeriodicalId":54303,"journal":{"name":"Archives of Endocrinology Metabolism","volume":"69 4","pages":"e240377"},"PeriodicalIF":2.3000,"publicationDate":"2025-08-20","publicationTypes":"Journal Article","fieldsOfStudy":null,"isOpenAccess":false,"openAccessPdf":"https://www.ncbi.nlm.nih.gov/pmc/articles/PMC12377028/pdf/","citationCount":"0","resultStr":null,"platform":"Semanticscholar","paperid":null,"PeriodicalName":"Archives of Endocrinology Metabolism","FirstCategoryId":"3","ListUrlMain":"https://doi.org/10.20945/2359-4292-2024-0377","RegionNum":4,"RegionCategory":"医学","ArticlePicture":[],"TitleCN":null,"AbstractTextCN":null,"PMCID":null,"EPubDate":"","PubModel":"","JCR":"Q4","JCRName":"ENDOCRINOLOGY & METABOLISM","Score":null,"Total":0}
引用次数: 0

Abstract

Objective: To investigate the role of PON1 in diabetic nephropathy and elucidate the underlying mechanisms using a cellular model.

Materials and methods: A diabetic nephropathy model was established using high glucose-induced HK-2 cells. Potential target genes and signaling pathways were identified through bioinformatics databases, and PON1 expression was manipulated to interfere with these pathways. The effects of different treatments on cell conditions were systematically evaluated.

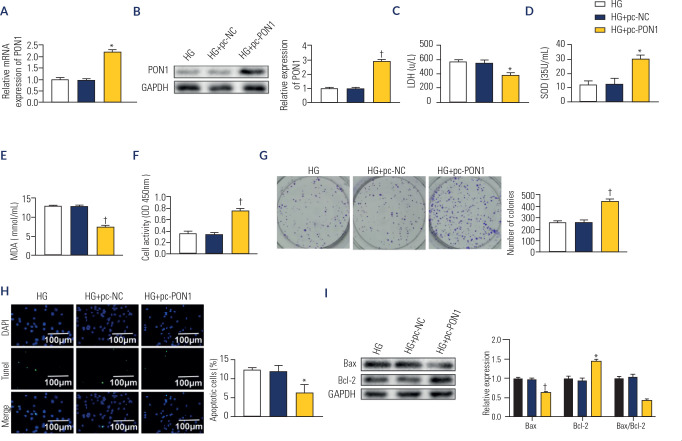
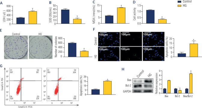
Results: PON1, the targeted gene in diabetic nephropathy, was significantly downregulated in high glucose-induced cells. The PPARγ signaling pathway was identified as closely associated with PON1, with both PPARα and PPARγ emerging as key regulators within this pathway. We observed significant increases in lactate dehydrogenase activity, malondialdehyde levels, and cell apoptosis, along with notable decreases in superoxide dismutase levels, cell viability, and cell proliferation, in the high glucose-treated group. Additionally, the expression levels of PPARα and PPARγ were also decreased. Overexpression of PON1 (pc-PON1) in the high glucose group mitigated these effects, whereas treatment with the PPARγ antagonist GW9662 reversed the protective changes induced by pc-PON1.

Conclusion: Elevated PON1 levels mitigated oxidative stress and inhibited cell death, thereby promoting cell growth and alleviating diabetic nephropathy through activation of the PPARγ signaling pathway.

Abstract Image

Abstract Image

Abstract Image

PON1过表达通过激活PPARγ信号通路减轻高糖诱导的肾小管上皮细胞损伤,减轻糖尿病肾病。
目的:探讨PON1在糖尿病肾病中的作用,并通过细胞模型阐明其潜在机制。材料与方法:采用高糖诱导的HK-2细胞建立糖尿病肾病模型。通过生物信息学数据库确定潜在的靶基因和信号通路,并操纵PON1的表达来干扰这些通路。系统评估不同处理对细胞状况的影响。结果:糖尿病肾病的靶基因PON1在高糖诱导的细胞中显著下调。PPARγ信号通路与PON1密切相关,PPARα和PPARγ都是该通路中的关键调节因子。我们观察到,在高糖处理组中,乳酸脱氢酶活性、丙二醛水平和细胞凋亡显著增加,同时超氧化物歧化酶水平、细胞活力和细胞增殖显著降低。此外,PPARα和PPARγ的表达水平也降低。在高糖组中,PON1 (pc-PON1)的过表达减轻了这些影响,而用PPARγ拮抗剂GW9662治疗可逆转pc-PON1诱导的保护性变化。结论:PON1水平升高可减轻氧化应激,抑制细胞死亡,从而通过激活PPARγ信号通路促进细胞生长,减轻糖尿病肾病。
本文章由计算机程序翻译,如有差异,请以英文原文为准。
求助全文
约1分钟内获得全文 求助全文
来源期刊
Archives of Endocrinology Metabolism
Archives of Endocrinology Metabolism Medicine-Endocrinology, Diabetes and Metabolism
CiteScore
2.90
自引率
5.90%
发文量
107
审稿时长
7 weeks
期刊介绍: The Archives of Endocrinology and Metabolism - AE&M – is the official journal of the Brazilian Society of Endocrinology and Metabolism - SBEM, which is affiliated with the Brazilian Medical Association. Edited since 1951, the AE&M aims at publishing articles on scientific themes in the basic translational and clinical area of Endocrinology and Metabolism. The printed version AE&M is published in 6 issues/year. The full electronic issue is open access in the SciELO - Scientific Electronic Library Online e at the AE&M site: www.aem-sbem.com. From volume 59 on, the name was changed to Archives of Endocrinology and Metabolism, and it became mandatory for manuscripts to be submitted in English for the online issue. However, for the printed issue it is still optional for the articles to be sent in English or Portuguese. The journal is published six times a year, with one issue every two months.
×
引用
GB/T 7714-2015
复制
MLA
复制
APA
复制
导出至
BibTeX EndNote RefMan NoteFirst NoteExpress
×
提示
您的信息不完整,为了账户安全,请先补充。
现在去补充
×
提示
您因"违规操作"
具体请查看互助需知
我知道了
×
提示
确定
请完成安全验证×
copy
已复制链接
快去分享给好友吧!
我知道了
右上角分享
点击右上角分享
0
联系我们:info@booksci.cn Book学术提供免费学术资源搜索服务,方便国内外学者检索中英文文献。致力于提供最便捷和优质的服务体验。 Copyright © 2023 布克学术 All rights reserved.
京ICP备2023020795号-1
ghs 京公网安备 11010802042870号
Book学术文献互助
Book学术文献互助群
群 号:604180095
Book学术官方微信