Interleukin-22 promotes cancer stemness and chemotherapy resistance in colorectal cancer via epidermal growth factor receptor/extracellular signal-regulated kinase pathway.

IF 2.5 4区 医学 Q2 GASTROENTEROLOGY & HEPATOLOGY
Hong-Xun Ruan, Yan-Le Fang, Xiao-Ning Qin, Lin Lin
{"title":"Interleukin-22 promotes cancer stemness and chemotherapy resistance in colorectal cancer <i>via</i> epidermal growth factor receptor/extracellular signal-regulated kinase pathway.","authors":"Hong-Xun Ruan, Yan-Le Fang, Xiao-Ning Qin, Lin Lin","doi":"10.4251/wjgo.v17.i8.108535","DOIUrl":null,"url":null,"abstract":"<p><strong>Background: </strong>Interleukin-22 (IL-22) belongs to the IL-10 cytokine family, recognized for its ability to modulate diverse immune responses. Previous studies have indicated that IL-22 promotes cancer advancement and metastasis. However, the precise function of IL-22 in colorectal cancer (CRC) remains unclear.</p><p><strong>Aim: </strong>To investigate the role of IL-22 in promoting stem cell-like characteristics and chemotherapy resistance in CRC cells, as well as to elucidate the mechanisms underlying these effects.</p><p><strong>Methods: </strong>HCT116 cells were treated with IL-22 (50 ng/mL) and oxaliplatin (L-OHP, 5 μg/mL). A series of functional assays - including cell counting kit-8 assay, tumor sphere formation assay, and cell apoptosis assay - were conducted to assess the effects of IL-22 on cell viability and stem cell-like characteristics. The expression of stemness-related markers (SOX2, Oct4, NANOG, and Bmi-1) was examined using Western blot analysis. Additionally, the total and phosphorylated levels of epidermal growth factor receptor (EGFR), protein kinase B (AKT), and extracellular signal-regulated kinase (ERK) were evaluated by Western blot. An EGFR inhibitor, osimertinib (Osi), was used to assess the pathway's functional relevance.</p><p><strong>Results: </strong>IL-22 treatment promotes CRC cell proliferation, enhances sphere formation, and elevates the expression of stem cell markers, including SOX2, Oct4, NANOG, and Bmi-1. IL-22 treatment increases the phosphorylation of EGFR, AKT, and ERK. Additionally, IL-22 treatment mitigates the cytotoxic effects and the ability to induce apoptosis of L-OHP. Furthermore, IL-22 treatment activated the EGFR/ERK signaling pathway by increasing the phosphorylation of EGFR, AKT, and ERK. Importantly, the use of the EGFR inhibitor Osi significantly counteracted the chemoresistance induced by IL-22 in CRC cells.</p><p><strong>Conclusion: </strong>IL-22 promotes tumor growth and induces chemotherapy resistance in CRC cells by activating the EGFR/ERK signaling pathway. These findings suggest that targeting IL-22 or its downstream signaling may offer novel therapeutic strategies in CRC.</p>","PeriodicalId":23762,"journal":{"name":"World Journal of Gastrointestinal Oncology","volume":"17 8","pages":"108535"},"PeriodicalIF":2.5000,"publicationDate":"2025-08-15","publicationTypes":"Journal Article","fieldsOfStudy":null,"isOpenAccess":false,"openAccessPdf":"https://www.ncbi.nlm.nih.gov/pmc/articles/PMC12362581/pdf/","citationCount":"0","resultStr":null,"platform":"Semanticscholar","paperid":null,"PeriodicalName":"World Journal of Gastrointestinal Oncology","FirstCategoryId":"3","ListUrlMain":"https://doi.org/10.4251/wjgo.v17.i8.108535","RegionNum":4,"RegionCategory":"医学","ArticlePicture":[],"TitleCN":null,"AbstractTextCN":null,"PMCID":null,"EPubDate":"","PubModel":"","JCR":"Q2","JCRName":"GASTROENTEROLOGY & HEPATOLOGY","Score":null,"Total":0}
引用次数: 0

Abstract

Background: Interleukin-22 (IL-22) belongs to the IL-10 cytokine family, recognized for its ability to modulate diverse immune responses. Previous studies have indicated that IL-22 promotes cancer advancement and metastasis. However, the precise function of IL-22 in colorectal cancer (CRC) remains unclear.

Aim: To investigate the role of IL-22 in promoting stem cell-like characteristics and chemotherapy resistance in CRC cells, as well as to elucidate the mechanisms underlying these effects.

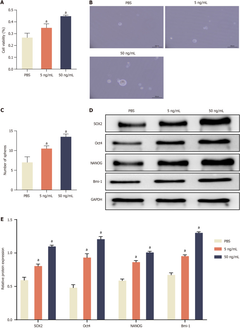
Methods: HCT116 cells were treated with IL-22 (50 ng/mL) and oxaliplatin (L-OHP, 5 μg/mL). A series of functional assays - including cell counting kit-8 assay, tumor sphere formation assay, and cell apoptosis assay - were conducted to assess the effects of IL-22 on cell viability and stem cell-like characteristics. The expression of stemness-related markers (SOX2, Oct4, NANOG, and Bmi-1) was examined using Western blot analysis. Additionally, the total and phosphorylated levels of epidermal growth factor receptor (EGFR), protein kinase B (AKT), and extracellular signal-regulated kinase (ERK) were evaluated by Western blot. An EGFR inhibitor, osimertinib (Osi), was used to assess the pathway's functional relevance.

Results: IL-22 treatment promotes CRC cell proliferation, enhances sphere formation, and elevates the expression of stem cell markers, including SOX2, Oct4, NANOG, and Bmi-1. IL-22 treatment increases the phosphorylation of EGFR, AKT, and ERK. Additionally, IL-22 treatment mitigates the cytotoxic effects and the ability to induce apoptosis of L-OHP. Furthermore, IL-22 treatment activated the EGFR/ERK signaling pathway by increasing the phosphorylation of EGFR, AKT, and ERK. Importantly, the use of the EGFR inhibitor Osi significantly counteracted the chemoresistance induced by IL-22 in CRC cells.

Conclusion: IL-22 promotes tumor growth and induces chemotherapy resistance in CRC cells by activating the EGFR/ERK signaling pathway. These findings suggest that targeting IL-22 or its downstream signaling may offer novel therapeutic strategies in CRC.

Abstract Image

Abstract Image

Abstract Image

白细胞介素22通过表皮生长因子受体/细胞外信号调节激酶途径促进结直肠癌的癌变和化疗耐药。
背景:白细胞介素-22 (IL-22)属于IL-10细胞因子家族,因其调节多种免疫反应的能力而被认可。先前的研究表明,IL-22促进癌症的进展和转移。然而,IL-22在结直肠癌(CRC)中的确切功能尚不清楚。目的:探讨IL-22在促进结直肠癌细胞干细胞样特性和化疗耐药中的作用,并阐明其作用机制。方法:用IL-22 (50 ng/mL)和奥沙利铂(L-OHP, 5 μg/mL)处理HCT116细胞。通过细胞计数试剂盒-8实验、肿瘤球形成实验和细胞凋亡实验等一系列功能实验来评估IL-22对细胞活力和干细胞样特性的影响。Western blot检测干细胞相关标志物(SOX2、Oct4、NANOG和Bmi-1)的表达。此外,Western blot检测表皮生长因子受体(EGFR)、蛋白激酶B (AKT)和细胞外信号调节激酶(ERK)的总水平和磷酸化水平。EGFR抑制剂奥西替尼(osimertinib, Osi)被用于评估该通路的功能相关性。结果:IL-22治疗可促进结直肠癌细胞增殖,增强球体形成,并提高SOX2、Oct4、NANOG和Bmi-1等干细胞标志物的表达。IL-22处理增加了EGFR、AKT和ERK的磷酸化。此外,IL-22治疗减轻了L-OHP的细胞毒性作用和诱导细胞凋亡的能力。此外,IL-22处理通过增加EGFR、AKT和ERK的磷酸化激活了EGFR/ERK信号通路。重要的是,EGFR抑制剂Osi的使用显著抵消了CRC细胞中IL-22诱导的化疗耐药。结论:IL-22通过激活EGFR/ERK信号通路促进结直肠癌细胞肿瘤生长,诱导化疗耐药。这些发现表明,靶向IL-22或其下游信号通路可能为结直肠癌提供新的治疗策略。
本文章由计算机程序翻译,如有差异,请以英文原文为准。
求助全文
约1分钟内获得全文 求助全文
来源期刊
World Journal of Gastrointestinal Oncology
World Journal of Gastrointestinal Oncology Medicine-Gastroenterology
CiteScore
4.20
自引率
3.30%
发文量
1082
期刊介绍: The World Journal of Gastrointestinal Oncology (WJGO) is a leading academic journal devoted to reporting the latest, cutting-edge research progress and findings of basic research and clinical practice in the field of gastrointestinal oncology.
×
引用
GB/T 7714-2015
复制
MLA
复制
APA
复制
导出至
BibTeX EndNote RefMan NoteFirst NoteExpress
×
提示
您的信息不完整,为了账户安全,请先补充。
现在去补充
×
提示
您因"违规操作"
具体请查看互助需知
我知道了
×
提示
确定
请完成安全验证×
copy
已复制链接
快去分享给好友吧!
我知道了
右上角分享
点击右上角分享
0
联系我们:info@booksci.cn Book学术提供免费学术资源搜索服务,方便国内外学者检索中英文文献。致力于提供最便捷和优质的服务体验。 Copyright © 2023 布克学术 All rights reserved.
京ICP备2023020795号-1
ghs 京公网安备 11010802042870号
Book学术文献互助
Book学术文献互助群
群 号:604180095
Book学术官方微信