Tumor microenvironment signatures enhances lung adenocarcinoma prognosis prediction: Implication of intratumoral microbiota.

IF 3.9 3区 生物学 Q2 CELL BIOLOGY
Microbial Cell Pub Date : 2025-08-11 eCollection Date: 2025-01-01 DOI:10.15698/mic2025.08.855
Fei Zhao, Lei Wang, Dongjie Du, Heaven Zhao, Geng Tian, Yufeng Li, Yankun Liu, Zhiwu Wang, Dasheng Liu, Jingwu Li, Lei Ji, Hong Zhao
{"title":"Tumor microenvironment signatures enhances lung adenocarcinoma prognosis prediction: Implication of intratumoral microbiota.","authors":"Fei Zhao, Lei Wang, Dongjie Du, Heaven Zhao, Geng Tian, Yufeng Li, Yankun Liu, Zhiwu Wang, Dasheng Liu, Jingwu Li, Lei Ji, Hong Zhao","doi":"10.15698/mic2025.08.855","DOIUrl":null,"url":null,"abstract":"<p><p>The interaction between intratumoral microbiome and the tumor microenvironment (TME) has furthered our understanding of tumor ecology. Yet, the implications of their interaction for lung cancer management remain unclear. In the current work, we collected host transcriptome samples and matched intratumoral microbiome samples, as well as detailed clinical metadata from The Cancer Genome Atlas (TCGA) of 478 patients with lung adenocarcinoma (LUAD). Utilizing the multiomics integration approach, we comprehensively investigated the crosstalk between the TME and intratumoral microbiome in patients with LUAD. First, we developed a prognostic model based on the TME signatures (TMEindex) that clearly distinguished clinical, survival, and response to immunotherapy of patients with LUAD. Additionally, we found profound differences in intratumoral microbiota signatures, including alpha- and beta-diversity, among patients with different survival risks based on the TME signatures. In depth, we detected that genera <i>Luteibacter</i> and <i>Chryseobacterium</i> were strongly negatively and positively associated with patients' survival risk, respectively, suggesting their opposing roles in cancer progression. Moreover, we developed a model that fused intratumoral microbial abundance information with TME signatures, called intratumoral microbiome-modified TMEindex (IMTMEindex), leading in predicting patient overall survival at 1-, 3-, and 5-years. Future clinical profiling of the specific intratumoral microbes in the TME could improve prognosis, inform immunotherapy, and facilitate the development of novel therapeutics for LUAD.</p>","PeriodicalId":18397,"journal":{"name":"Microbial Cell","volume":"12 ","pages":"182-194"},"PeriodicalIF":3.9000,"publicationDate":"2025-08-11","publicationTypes":"Journal Article","fieldsOfStudy":null,"isOpenAccess":false,"openAccessPdf":"https://www.ncbi.nlm.nih.gov/pmc/articles/PMC12373402/pdf/","citationCount":"0","resultStr":null,"platform":"Semanticscholar","paperid":null,"PeriodicalName":"Microbial Cell","FirstCategoryId":"99","ListUrlMain":"https://doi.org/10.15698/mic2025.08.855","RegionNum":3,"RegionCategory":"生物学","ArticlePicture":[],"TitleCN":null,"AbstractTextCN":null,"PMCID":null,"EPubDate":"2025/1/1 0:00:00","PubModel":"eCollection","JCR":"Q2","JCRName":"CELL BIOLOGY","Score":null,"Total":0}
引用次数: 0

Abstract

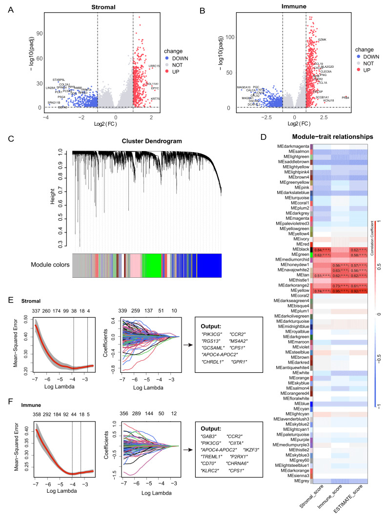
The interaction between intratumoral microbiome and the tumor microenvironment (TME) has furthered our understanding of tumor ecology. Yet, the implications of their interaction for lung cancer management remain unclear. In the current work, we collected host transcriptome samples and matched intratumoral microbiome samples, as well as detailed clinical metadata from The Cancer Genome Atlas (TCGA) of 478 patients with lung adenocarcinoma (LUAD). Utilizing the multiomics integration approach, we comprehensively investigated the crosstalk between the TME and intratumoral microbiome in patients with LUAD. First, we developed a prognostic model based on the TME signatures (TMEindex) that clearly distinguished clinical, survival, and response to immunotherapy of patients with LUAD. Additionally, we found profound differences in intratumoral microbiota signatures, including alpha- and beta-diversity, among patients with different survival risks based on the TME signatures. In depth, we detected that genera Luteibacter and Chryseobacterium were strongly negatively and positively associated with patients' survival risk, respectively, suggesting their opposing roles in cancer progression. Moreover, we developed a model that fused intratumoral microbial abundance information with TME signatures, called intratumoral microbiome-modified TMEindex (IMTMEindex), leading in predicting patient overall survival at 1-, 3-, and 5-years. Future clinical profiling of the specific intratumoral microbes in the TME could improve prognosis, inform immunotherapy, and facilitate the development of novel therapeutics for LUAD.

Abstract Image

Abstract Image

Abstract Image

肿瘤微环境特征增强肺腺癌预后预测:肿瘤内微生物群的意义。
肿瘤内微生物组与肿瘤微环境(TME)的相互作用加深了我们对肿瘤生态学的认识。然而,它们的相互作用对肺癌治疗的影响尚不清楚。在目前的工作中,我们收集了478例肺腺癌(LUAD)患者的宿主转录组样本和匹配的肿瘤内微生物组样本,以及来自癌症基因组图谱(TCGA)的详细临床数据。利用多组学整合方法,我们全面研究了LUAD患者TME和肿瘤内微生物组之间的串扰。首先,我们建立了一个基于TME特征(TMEindex)的预后模型,该模型可以明确区分LUAD患者的临床、生存和对免疫治疗的反应。此外,我们发现基于TME特征的不同生存风险患者的肿瘤内微生物群特征(包括α和β多样性)存在深刻差异。深入研究,我们发现Luteibacter属和Chryseobacterium属分别与患者的生存风险呈强烈的负相关和正相关,表明它们在癌症进展中的作用相反。此外,我们开发了一个融合肿瘤内微生物丰度信息和TME特征的模型,称为肿瘤内微生物组修饰的TMEindex (IMTMEindex),用于预测患者1年、3年和5年的总生存期。未来对TME中特异性肿瘤内微生物的临床分析可以改善预后,为免疫治疗提供信息,并促进LUAD新疗法的开发。
本文章由计算机程序翻译,如有差异,请以英文原文为准。
求助全文
约1分钟内获得全文 求助全文
来源期刊
Microbial Cell
Microbial Cell Multiple-
CiteScore
6.40
自引率
0.00%
发文量
32
审稿时长
12 weeks
×
引用
GB/T 7714-2015
复制
MLA
复制
APA
复制
导出至
BibTeX EndNote RefMan NoteFirst NoteExpress
×
提示
您的信息不完整,为了账户安全,请先补充。
现在去补充
×
提示
您因"违规操作"
具体请查看互助需知
我知道了
×
提示
确定
请完成安全验证×
copy
已复制链接
快去分享给好友吧!
我知道了
右上角分享
点击右上角分享
0
联系我们:info@booksci.cn Book学术提供免费学术资源搜索服务,方便国内外学者检索中英文文献。致力于提供最便捷和优质的服务体验。 Copyright © 2023 布克学术 All rights reserved.
京ICP备2023020795号-1
ghs 京公网安备 11010802042870号
Book学术文献互助
Book学术文献互助群
群 号:604180095
Book学术官方微信