Development and Characterization of a Murine Lung Adenocarcinoma Cell Line With High Thoracic Pleural Metastatic Potential.

IF 1.8 4区 医学 Q3 MEDICINE, RESEARCH & EXPERIMENTAL
In vivo Pub Date : 2025-09-01 DOI:10.21873/invivo.14067
Liwei Liao, Weidong Xu, Jia Li, Jiaye Li, Rui Li, Ruixia Li, Chang Li, Ziwen Zheng, Mingming Deng, Jinrui Miao, Zilin Wang, Qin Zhang, Yiding Bian, Kai Wang, Han Wang, Gang Hou
{"title":"Development and Characterization of a Murine Lung Adenocarcinoma Cell Line With High Thoracic Pleural Metastatic Potential.","authors":"Liwei Liao, Weidong Xu, Jia Li, Jiaye Li, Rui Li, Ruixia Li, Chang Li, Ziwen Zheng, Mingming Deng, Jinrui Miao, Zilin Wang, Qin Zhang, Yiding Bian, Kai Wang, Han Wang, Gang Hou","doi":"10.21873/invivo.14067","DOIUrl":null,"url":null,"abstract":"<p><strong>Background/aim: </strong>Pleural metastasis and malignant pleural effusion (MPE) are common complications of lung adenocarcinoma. Patients with MPE have poor outcomes, with overall survival ranging from 5 to 11.4 months. The lack of established cell lines and stable animal models of pleural metastasis has limited studies on the underlying mechanisms of MPE development. In this study, we aimed to develop a murine lung adenocarcinoma cell line with high thoracic pleural metastatic potential.</p><p><strong>Materials and methods: </strong>Luciferase-tagged Lewis lung carcinoma (LLC) cells were implanted into the pleural cavity of C57bl/6 mice, with five rounds of subsequent extraction from pleural foci and reinjection into the pleural cavity. The metastatic properties of the established cell line were verified <i>in vivo</i> by evaluating the metastatic burden and MPE volume (n=5). <i>In vitro</i>, the metastatic ability of cell lines was assessed by scratch assay, transwell migration assay, cell-matrix adhesion assay and cell-cell adhesion assay (3-5 replicates). The transcription profile was characterized by mRNA sequencing. Differential analysis and KEGG enrichment were performed to show their distinctions. Differential genes were verified by quantitative real-time PCR (qPCR).</p><p><strong>Results: </strong>An LLC subpopulation with high thoracic pleural metastatic potential was generated and named LLC-PLM. <i>In vivo</i>, compared with parental LLC (LLC-P), LLC-PLM demonstrated a greater incidence of MPE and greater MPE volumes. <i>In vitro</i>, LLC-PLM demonstrated increased metastatic capacity and augmented adhesion capacities, compared to LLC-P. Transcriptomic analysis revealed that pathways related to adhesion, migration, and membrane signaling were notably enriched and activated in LLC-PLM cells. Relative genes were obviously activated, including Lamc2, Col4a3, Col6a3, Col1a1, Itga2 and Itga1.</p><p><strong>Conclusion: </strong>We successfully established a murine cell line LLC-PLM that can serve as a valuable tool for studying pleural metastasis and MPE.</p>","PeriodicalId":13364,"journal":{"name":"In vivo","volume":"39 5","pages":"2669-2680"},"PeriodicalIF":1.8000,"publicationDate":"2025-09-01","publicationTypes":"Journal Article","fieldsOfStudy":null,"isOpenAccess":false,"openAccessPdf":"https://www.ncbi.nlm.nih.gov/pmc/articles/PMC12396039/pdf/","citationCount":"0","resultStr":null,"platform":"Semanticscholar","paperid":null,"PeriodicalName":"In vivo","FirstCategoryId":"3","ListUrlMain":"https://doi.org/10.21873/invivo.14067","RegionNum":4,"RegionCategory":"医学","ArticlePicture":[],"TitleCN":null,"AbstractTextCN":null,"PMCID":null,"EPubDate":"","PubModel":"","JCR":"Q3","JCRName":"MEDICINE, RESEARCH & EXPERIMENTAL","Score":null,"Total":0}
引用次数: 0

Abstract

Background/aim: Pleural metastasis and malignant pleural effusion (MPE) are common complications of lung adenocarcinoma. Patients with MPE have poor outcomes, with overall survival ranging from 5 to 11.4 months. The lack of established cell lines and stable animal models of pleural metastasis has limited studies on the underlying mechanisms of MPE development. In this study, we aimed to develop a murine lung adenocarcinoma cell line with high thoracic pleural metastatic potential.

Materials and methods: Luciferase-tagged Lewis lung carcinoma (LLC) cells were implanted into the pleural cavity of C57bl/6 mice, with five rounds of subsequent extraction from pleural foci and reinjection into the pleural cavity. The metastatic properties of the established cell line were verified in vivo by evaluating the metastatic burden and MPE volume (n=5). In vitro, the metastatic ability of cell lines was assessed by scratch assay, transwell migration assay, cell-matrix adhesion assay and cell-cell adhesion assay (3-5 replicates). The transcription profile was characterized by mRNA sequencing. Differential analysis and KEGG enrichment were performed to show their distinctions. Differential genes were verified by quantitative real-time PCR (qPCR).

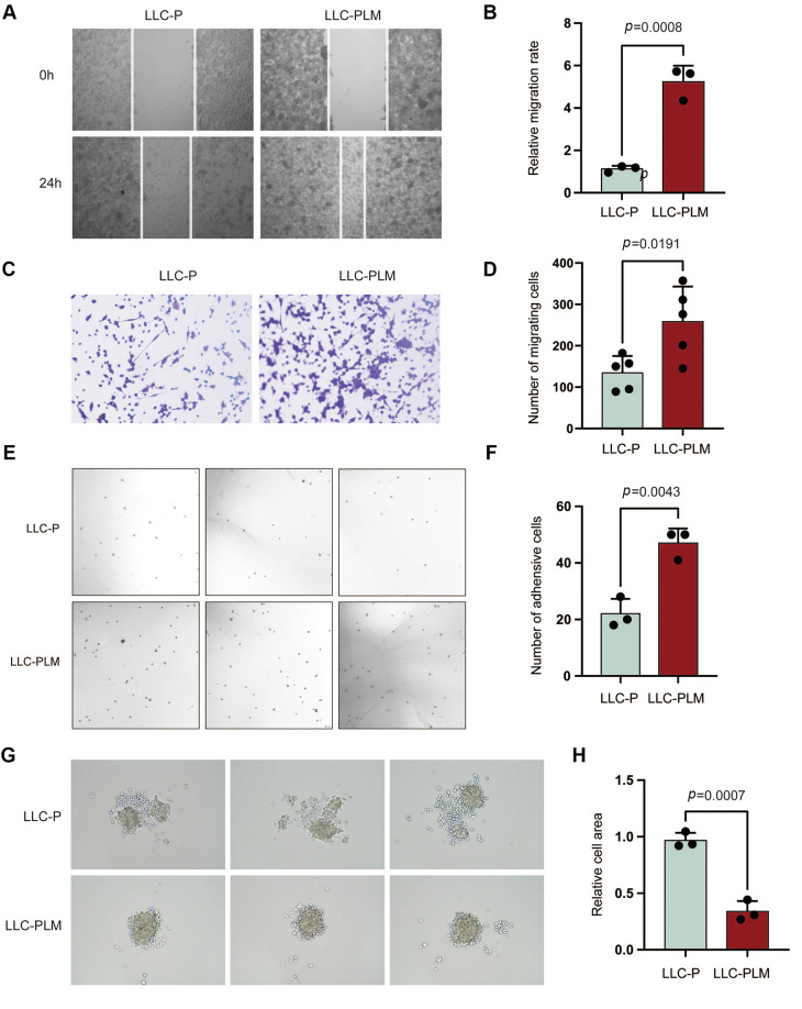
Results: An LLC subpopulation with high thoracic pleural metastatic potential was generated and named LLC-PLM. In vivo, compared with parental LLC (LLC-P), LLC-PLM demonstrated a greater incidence of MPE and greater MPE volumes. In vitro, LLC-PLM demonstrated increased metastatic capacity and augmented adhesion capacities, compared to LLC-P. Transcriptomic analysis revealed that pathways related to adhesion, migration, and membrane signaling were notably enriched and activated in LLC-PLM cells. Relative genes were obviously activated, including Lamc2, Col4a3, Col6a3, Col1a1, Itga2 and Itga1.

Conclusion: We successfully established a murine cell line LLC-PLM that can serve as a valuable tool for studying pleural metastasis and MPE.

Abstract Image

Abstract Image

Abstract Image

具有高胸膜转移潜能的小鼠肺腺癌细胞系的发育和特征。
背景/目的:胸膜转移和恶性胸腔积液是肺腺癌的常见并发症。MPE患者预后较差,总生存期为5至11.4个月。由于缺乏成熟的胸膜转移细胞系和稳定的动物模型,限制了对MPE发展的潜在机制的研究。在这项研究中,我们旨在培养一种具有高胸膜转移潜力的小鼠肺腺癌细胞系。材料与方法:将荧光素酶标记的Lewis肺癌(LLC)细胞植入C57bl/6小鼠胸膜腔内,随后从胸膜病灶取出5轮,再注入胸膜腔内。通过评估转移负荷和MPE体积(n=5),在体内验证了所建立细胞系的转移特性。体外通过划痕法、transwell迁移法、细胞-基质黏附法和细胞-细胞黏附法(3-5个重复)评估细胞系的转移能力。转录谱通过mRNA测序进行表征。通过差异分析和KEGG富集来显示它们的差异。采用实时荧光定量PCR (qPCR)验证差异基因。结果:产生了一个具有高胸膜转移潜力的LLC亚群,命名为LLC- plm。在体内,与亲代LLC (LLC- p)相比,LLC- plm表现出更高的MPE发生率和更大的MPE体积。在体外,与lc - p相比,lc - plm表现出更高的转移能力和更强的粘附能力。转录组学分析显示,lc - plm细胞中与粘附、迁移和膜信号相关的通路显著富集和激活。相关基因Lamc2、Col4a3、Col6a3、Col1a1、Itga2、Itga1被明显激活。结论:我们成功建立了小鼠细胞系LLC-PLM,该细胞系可作为研究胸膜转移和MPE的重要工具。
本文章由计算机程序翻译,如有差异,请以英文原文为准。
求助全文
约1分钟内获得全文 求助全文
来源期刊
In vivo
In vivo 医学-医学:研究与实验
CiteScore
4.20
自引率
4.30%
发文量
330
审稿时长
3-8 weeks
期刊介绍: IN VIVO is an international peer-reviewed journal designed to bring together original high quality works and reviews on experimental and clinical biomedical research within the frames of physiology, pathology and disease management. The topics of IN VIVO include: 1. Experimental development and application of new diagnostic and therapeutic procedures; 2. Pharmacological and toxicological evaluation of new drugs, drug combinations and drug delivery systems; 3. Clinical trials; 4. Development and characterization of models of biomedical research; 5. Cancer diagnosis and treatment; 6. Immunotherapy and vaccines; 7. Radiotherapy, Imaging; 8. Tissue engineering, Regenerative medicine; 9. Carcinogenesis.
×
引用
GB/T 7714-2015
复制
MLA
复制
APA
复制
导出至
BibTeX EndNote RefMan NoteFirst NoteExpress
×
提示
您的信息不完整,为了账户安全,请先补充。
现在去补充
×
提示
您因"违规操作"
具体请查看互助需知
我知道了
×
提示
确定
请完成安全验证×
copy
已复制链接
快去分享给好友吧!
我知道了
右上角分享
点击右上角分享
0
联系我们:info@booksci.cn Book学术提供免费学术资源搜索服务,方便国内外学者检索中英文文献。致力于提供最便捷和优质的服务体验。 Copyright © 2023 布克学术 All rights reserved.
京ICP备2023020795号-1
ghs 京公网安备 11010802042870号
Book学术文献互助
Book学术文献互助群
群 号:604180095
Book学术官方微信