Hypoxia-associated genes and metabolic abnormalities in peripheral blood mononuclear cells of type 1 diabetes mellitus patients.

IF 2.5 3区 生物学
Wen-Biao Ma, Xue-Ying Wang, Yuan-Yuan Zuo
{"title":"Hypoxia-associated genes and metabolic abnormalities in peripheral blood mononuclear cells of type 1 diabetes mellitus patients.","authors":"Wen-Biao Ma, Xue-Ying Wang, Yuan-Yuan Zuo","doi":"10.1186/s41065-025-00537-x","DOIUrl":null,"url":null,"abstract":"<p><strong>Background: </strong>Type 1 diabetes mellitus (T1DM) is a chronic autoimmune disorder characterized by insulin deficiency, which causes hyperglycemia and systemic metabolic dysregulation.</p><p><strong>Methods: </strong>In this study, we used the gene expression dataset GSE156035 to identify differentially expressed genes (DEGs) between healthy controls and patients with T1DM. Functional enrichment analysis, Gene Ontology analysis, and protein-protein interaction network analysis were employed to identify hub genes.</p><p><strong>Results: </strong>We observed significant upregulation and downregulation of DEGs. Upregulated genes were primarily involved in TGF-beta signaling and retinol metabolism, while downregulated genes were associated with MAPK signaling and circadian rhythm pathways. Crucial cellular processes, such as neutrophil activation, defense response to fungi, and neuron differentiation, were highlighted. Hub genes, such as FOS, JUNB, NR4A2, and DUSP1, were identified and showed strong correlations with key signaling pathways. Additionally, elevated levels of angiogenesis, epithelial-mesenchymal transition, and hypoxia in T1DM were indicated, along with significant alterations in metabolite levels, including glucose, leucine, and phenylalanine, and their correlations with hub genes.</p><p><strong>Conclusion: </strong>These findings not only identify specific hub genes as key mediators connecting signaling pathways, biological processes, and metabolic changes but also provide novel insights into the pathophysiology of T1DM.</p>","PeriodicalId":12862,"journal":{"name":"Hereditas","volume":"162 1","pages":"168"},"PeriodicalIF":2.5000,"publicationDate":"2025-08-21","publicationTypes":"Journal Article","fieldsOfStudy":null,"isOpenAccess":false,"openAccessPdf":"https://www.ncbi.nlm.nih.gov/pmc/articles/PMC12369233/pdf/","citationCount":"0","resultStr":null,"platform":"Semanticscholar","paperid":null,"PeriodicalName":"Hereditas","FirstCategoryId":"99","ListUrlMain":"https://doi.org/10.1186/s41065-025-00537-x","RegionNum":3,"RegionCategory":"生物学","ArticlePicture":[],"TitleCN":null,"AbstractTextCN":null,"PMCID":null,"EPubDate":"","PubModel":"","JCR":"","JCRName":"","Score":null,"Total":0}
引用次数: 0

Abstract

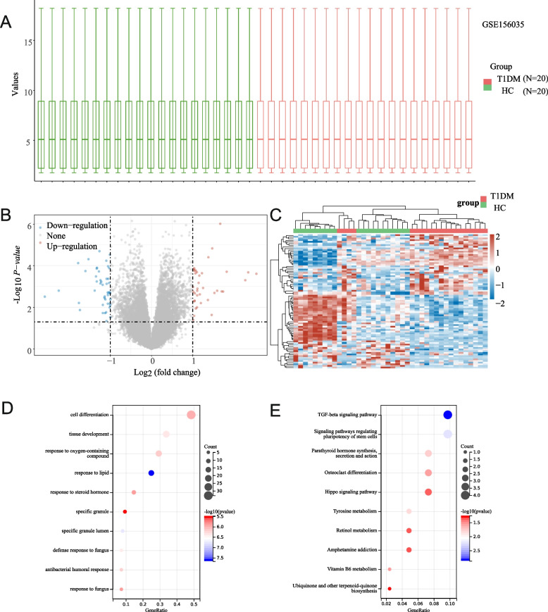
Background: Type 1 diabetes mellitus (T1DM) is a chronic autoimmune disorder characterized by insulin deficiency, which causes hyperglycemia and systemic metabolic dysregulation.

Methods: In this study, we used the gene expression dataset GSE156035 to identify differentially expressed genes (DEGs) between healthy controls and patients with T1DM. Functional enrichment analysis, Gene Ontology analysis, and protein-protein interaction network analysis were employed to identify hub genes.

Results: We observed significant upregulation and downregulation of DEGs. Upregulated genes were primarily involved in TGF-beta signaling and retinol metabolism, while downregulated genes were associated with MAPK signaling and circadian rhythm pathways. Crucial cellular processes, such as neutrophil activation, defense response to fungi, and neuron differentiation, were highlighted. Hub genes, such as FOS, JUNB, NR4A2, and DUSP1, were identified and showed strong correlations with key signaling pathways. Additionally, elevated levels of angiogenesis, epithelial-mesenchymal transition, and hypoxia in T1DM were indicated, along with significant alterations in metabolite levels, including glucose, leucine, and phenylalanine, and their correlations with hub genes.

Conclusion: These findings not only identify specific hub genes as key mediators connecting signaling pathways, biological processes, and metabolic changes but also provide novel insights into the pathophysiology of T1DM.

Abstract Image

Abstract Image

Abstract Image

1型糖尿病患者外周血单核细胞缺氧相关基因与代谢异常
背景:1型糖尿病(T1DM)是一种以胰岛素缺乏为特征的慢性自身免疫性疾病,可导致高血糖和全身代谢失调。方法:在本研究中,我们使用基因表达数据集GSE156035来鉴定健康对照组和T1DM患者之间的差异表达基因(DEGs)。利用功能富集分析、基因本体分析、蛋白互作网络分析等方法对枢纽基因进行鉴定。结果:我们观察到deg的显著上调和下调。上调基因主要参与tgf - β信号传导和视黄醇代谢,而下调基因则与MAPK信号传导和昼夜节律通路相关。关键的细胞过程,如中性粒细胞活化,对真菌的防御反应和神经元分化,被强调。中心基因如FOS、JUNB、NR4A2和DUSP1被鉴定出来,并显示出与关键信号通路的强相关性。此外,T1DM患者血管生成、上皮-间质转化和缺氧水平升高,代谢物水平(包括葡萄糖、亮氨酸和苯丙氨酸)及其与中枢基因的相关性也有显著变化。结论:这些发现不仅确定了特定中枢基因是连接信号通路、生物过程和代谢变化的关键介质,而且为T1DM的病理生理学提供了新的见解。
本文章由计算机程序翻译,如有差异,请以英文原文为准。
求助全文
约1分钟内获得全文 求助全文
来源期刊
Hereditas
Hereditas Biochemistry, Genetics and Molecular Biology-Genetics
CiteScore
3.80
自引率
3.70%
发文量
0
期刊介绍: For almost a century, Hereditas has published original cutting-edge research and reviews. As the Official journal of the Mendelian Society of Lund, the journal welcomes research from across all areas of genetics and genomics. Topics of interest include human and medical genetics, animal and plant genetics, microbial genetics, agriculture and bioinformatics.
×
引用
GB/T 7714-2015
复制
MLA
复制
APA
复制
导出至
BibTeX EndNote RefMan NoteFirst NoteExpress
×
提示
您的信息不完整,为了账户安全,请先补充。
现在去补充
×
提示
您因"违规操作"
具体请查看互助需知
我知道了
×
提示
确定
请完成安全验证×
copy
已复制链接
快去分享给好友吧!
我知道了
右上角分享
点击右上角分享
0
联系我们:info@booksci.cn Book学术提供免费学术资源搜索服务,方便国内外学者检索中英文文献。致力于提供最便捷和优质的服务体验。 Copyright © 2023 布克学术 All rights reserved.
京ICP备2023020795号-1
ghs 京公网安备 11010802042870号
Book学术文献互助
Book学术文献互助群
群 号:604180095
Book学术官方微信