Shear Bond Strengths of Composite Resin Bonded to MIH-Affected Hard Tissues with Different Adhesives and Pre-Treatments.

IF 3.1 Q2 DENTISTRY, ORAL SURGERY & MEDICINE
Cia Solanke, Hassan Shokoohi-Tabrizi, Andreas Schedle, Katrin Bekes
{"title":"Shear Bond Strengths of Composite Resin Bonded to MIH-Affected Hard Tissues with Different Adhesives and Pre-Treatments.","authors":"Cia Solanke, Hassan Shokoohi-Tabrizi, Andreas Schedle, Katrin Bekes","doi":"10.3390/dj13080377","DOIUrl":null,"url":null,"abstract":"<p><p><b>Background</b>: Reduced bond strengths in hypmineralised enamel have been reported with increased restorative failures. This study aimed to investigate the shear bond strengths of resin composite to hypomineralised enamel and dentin bonded with two different adhesive systems and pre-treatments. <b>Methods</b>: Thirty-six freshly extracted first permanent molars with MIH and 17 sound third molars were used for shear bond strength tests in enamel and dentin. Specimens of control groups were bonded to resin composite using Scotchbond<sup>TM</sup> Universal Plus and Adper<sup>TM</sup> Scotchbond 1XT. MIH-affected enamel specimens of six test groups were pre-treated with various chemical agents, such as 35% phosphoric acid, 5% NaOCl, resin infiltration with ICON<sup>®</sup>, or a combination of these agents prior to bonding with composite resin using Scotchbond<sup>TM</sup> Universal Plus. Bonded specimens were subsequently sheared at a crosshead speed of 1.0 mm/min, after which their fracture modes were recorded. The mean bond strengths of all groups were compared using a one-way analysis of variance test (ANOVA) and a Bonferroni-Holm analysis was performed for pairwise comparison between the groups. The association between modes of failure was examined with Pearson's chi-square test. <b>Results</b>: Mean shear bond strength values were highest for sound dentin specimens (Group SD 2) bonded with Scotchbond<sup>TM</sup> Universal Plus (23.76 ± 7.68 MPa). Sound enamel specimens (Group SE 2) exhibited significantly higher mean bond strength values than MIH-enamel specimens (Group HE 2) when bonded with Scotchbond<sup>TM</sup> Universal Plus (19.68 ± 6.25 vs. 11.53 ± 3.29 MPa, <i>p</i> < 0.001). Oxidative pre-treatment followed by resin infiltration significantly improved bond strengths to hypomineralised enamel (Group HE 6) (17.84 ± 2.98 MPa, <i>p</i> < 0.05). Bond strengths to sound and hypomineralised enamel and dentin did not differ significantly for both adhesives. <b>Conclusions</b>: Within the limitations of an in vitro study, oxidative pre-treatment in combination with resin infiltration seems to be beneficial when planning adhesive restorations with composite in hypomineralised enamel. Both Scotchbond<sup>TM</sup> Universal Plus and Adper<sup>TM</sup> Scotchbond 1XT can be used for bonding of resin composite to MIH-affected enamel and dentin.</p>","PeriodicalId":11269,"journal":{"name":"Dentistry Journal","volume":"13 8","pages":""},"PeriodicalIF":3.1000,"publicationDate":"2025-08-20","publicationTypes":"Journal Article","fieldsOfStudy":null,"isOpenAccess":false,"openAccessPdf":"https://www.ncbi.nlm.nih.gov/pmc/articles/PMC12385336/pdf/","citationCount":"0","resultStr":null,"platform":"Semanticscholar","paperid":null,"PeriodicalName":"Dentistry Journal","FirstCategoryId":"1085","ListUrlMain":"https://doi.org/10.3390/dj13080377","RegionNum":0,"RegionCategory":null,"ArticlePicture":[],"TitleCN":null,"AbstractTextCN":null,"PMCID":null,"EPubDate":"","PubModel":"","JCR":"Q2","JCRName":"DENTISTRY, ORAL SURGERY & MEDICINE","Score":null,"Total":0}
引用次数: 0

Abstract

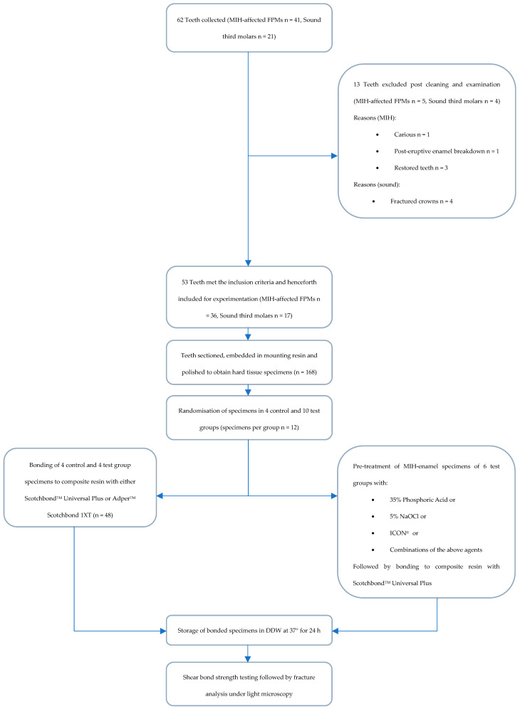
Background: Reduced bond strengths in hypmineralised enamel have been reported with increased restorative failures. This study aimed to investigate the shear bond strengths of resin composite to hypomineralised enamel and dentin bonded with two different adhesive systems and pre-treatments. Methods: Thirty-six freshly extracted first permanent molars with MIH and 17 sound third molars were used for shear bond strength tests in enamel and dentin. Specimens of control groups were bonded to resin composite using ScotchbondTM Universal Plus and AdperTM Scotchbond 1XT. MIH-affected enamel specimens of six test groups were pre-treated with various chemical agents, such as 35% phosphoric acid, 5% NaOCl, resin infiltration with ICON®, or a combination of these agents prior to bonding with composite resin using ScotchbondTM Universal Plus. Bonded specimens were subsequently sheared at a crosshead speed of 1.0 mm/min, after which their fracture modes were recorded. The mean bond strengths of all groups were compared using a one-way analysis of variance test (ANOVA) and a Bonferroni-Holm analysis was performed for pairwise comparison between the groups. The association between modes of failure was examined with Pearson's chi-square test. Results: Mean shear bond strength values were highest for sound dentin specimens (Group SD 2) bonded with ScotchbondTM Universal Plus (23.76 ± 7.68 MPa). Sound enamel specimens (Group SE 2) exhibited significantly higher mean bond strength values than MIH-enamel specimens (Group HE 2) when bonded with ScotchbondTM Universal Plus (19.68 ± 6.25 vs. 11.53 ± 3.29 MPa, p < 0.001). Oxidative pre-treatment followed by resin infiltration significantly improved bond strengths to hypomineralised enamel (Group HE 6) (17.84 ± 2.98 MPa, p < 0.05). Bond strengths to sound and hypomineralised enamel and dentin did not differ significantly for both adhesives. Conclusions: Within the limitations of an in vitro study, oxidative pre-treatment in combination with resin infiltration seems to be beneficial when planning adhesive restorations with composite in hypomineralised enamel. Both ScotchbondTM Universal Plus and AdperTM Scotchbond 1XT can be used for bonding of resin composite to MIH-affected enamel and dentin.

Abstract Image

Abstract Image

Abstract Image

不同胶粘剂及预处理下复合树脂与mih影响硬组织的剪切结合强度。
背景:据报道,低矿化牙釉质的结合强度降低,修复失败增加。本研究旨在探讨树脂复合材料与低矿化牙本质在两种不同粘结体系和预处理下的剪切粘接强度。方法:用36颗刚拔除的第一恒磨牙(MIH)和17颗健全的第三恒磨牙(MIH)进行牙釉质和牙本质剪切粘结强度试验。对照组用ScotchbondTM Universal Plus和AdperTM Scotchbond 1XT粘接树脂复合材料。在使用ScotchbondTM Universal Plus与复合树脂粘合之前,用各种化学剂(如35%磷酸、5% NaOCl、ICON®树脂渗透或这些试剂的组合)对六个试验组的mih影响的牙釉质标本进行预处理。随后以1.0 mm/min的十字速度剪切粘结试件,记录其断裂模式。采用单因素方差分析(ANOVA)比较各组的平均粘接强度,两两比较采用Bonferroni-Holm分析。失效模式之间的关联用皮尔逊卡方检验。结果:健全牙本质标本(SD 2组)与ScotchbondTM Universal Plus的平均剪切强度最高(23.76±7.68 MPa)。与ScotchbondTM Universal Plus结合时,Sound牙釉质(se2组)的平均结合强度值显著高于mih牙釉质(HE 2组)(19.68±6.25 MPa vs. 11.53±3.29 MPa, p < 0.001)。氧化预处理后树脂浸润可显著提高低矿化牙釉质(HE 6组)的结合强度(17.84±2.98 MPa, p < 0.05)。两种粘接剂对健全的和低矿化的牙釉质和牙本质的粘结强度没有显著差异。结论:在体外研究的限制下,当计划在低矿化牙釉质中使用复合材料进行粘接剂修复时,氧化预处理结合树脂浸润似乎是有益的。ScotchbondTM Universal Plus和AdperTM Scotchbond 1XT均可用于将树脂复合材料粘接到mih影响的牙釉质和牙本质上。
本文章由计算机程序翻译,如有差异,请以英文原文为准。
求助全文
约1分钟内获得全文 求助全文
来源期刊
Dentistry Journal
Dentistry Journal Dentistry-Dentistry (all)
CiteScore
3.70
自引率
7.70%
发文量
213
审稿时长
11 weeks
×
引用
GB/T 7714-2015
复制
MLA
复制
APA
复制
导出至
BibTeX EndNote RefMan NoteFirst NoteExpress
×
提示
您的信息不完整,为了账户安全,请先补充。
现在去补充
×
提示
您因"违规操作"
具体请查看互助需知
我知道了
×
提示
确定
请完成安全验证×
copy
已复制链接
快去分享给好友吧!
我知道了
右上角分享
点击右上角分享
0
联系我们:info@booksci.cn Book学术提供免费学术资源搜索服务,方便国内外学者检索中英文文献。致力于提供最便捷和优质的服务体验。 Copyright © 2023 布克学术 All rights reserved.
京ICP备2023020795号-1
ghs 京公网安备 11010802042870号
Book学术文献互助
Book学术文献互助群
群 号:604180095
Book学术官方微信