Novel Greylag Goose Optimization Algorithm with Evolutionary Game Theory (EGGO).

IF 3.9 3区 医学 Q1 ENGINEERING, MULTIDISCIPLINARY
Lei Wang, Yuqi Yao, Yuanting Yang, Zihao Zang, Xinming Zhang, Yiwen Zhang, Zhenglei Yu
{"title":"Novel Greylag Goose Optimization Algorithm with Evolutionary Game Theory (EGGO).","authors":"Lei Wang, Yuqi Yao, Yuanting Yang, Zihao Zang, Xinming Zhang, Yiwen Zhang, Zhenglei Yu","doi":"10.3390/biomimetics10080545","DOIUrl":null,"url":null,"abstract":"<p><p>In this paper, an Enhanced Greylag Goose Optimization Algorithm (EGGO) based on evolutionary game theory is presented to address the limitations of the traditional Greylag Goose Optimization Algorithm (GGO) in global search ability and convergence speed. By incorporating dynamic strategy adjustment from evolutionary game theory, EGGO improves global search efficiency and convergence speed. Furthermore, EGGO employs dynamic grouping, random mutation, and local search enhancement to boost efficiency and robustness. Experimental comparisons on standard test functions and the CEC 2022 benchmark suite show that EGGO outperforms other classic algorithms and variants in convergence precision and speed. Its effectiveness in practical optimization problems is also demonstrated through applications in engineering design, such as the design of tension/compression springs, gear trains, and three-bar trusses. EGGO offers a novel solution for optimization problems and provides a new theoretical foundation and research framework for swarm intelligence algorithms.</p>","PeriodicalId":8907,"journal":{"name":"Biomimetics","volume":"10 8","pages":""},"PeriodicalIF":3.9000,"publicationDate":"2025-08-19","publicationTypes":"Journal Article","fieldsOfStudy":null,"isOpenAccess":false,"openAccessPdf":"https://www.ncbi.nlm.nih.gov/pmc/articles/PMC12383611/pdf/","citationCount":"0","resultStr":null,"platform":"Semanticscholar","paperid":null,"PeriodicalName":"Biomimetics","FirstCategoryId":"5","ListUrlMain":"https://doi.org/10.3390/biomimetics10080545","RegionNum":3,"RegionCategory":"医学","ArticlePicture":[],"TitleCN":null,"AbstractTextCN":null,"PMCID":null,"EPubDate":"","PubModel":"","JCR":"Q1","JCRName":"ENGINEERING, MULTIDISCIPLINARY","Score":null,"Total":0}
引用次数: 0

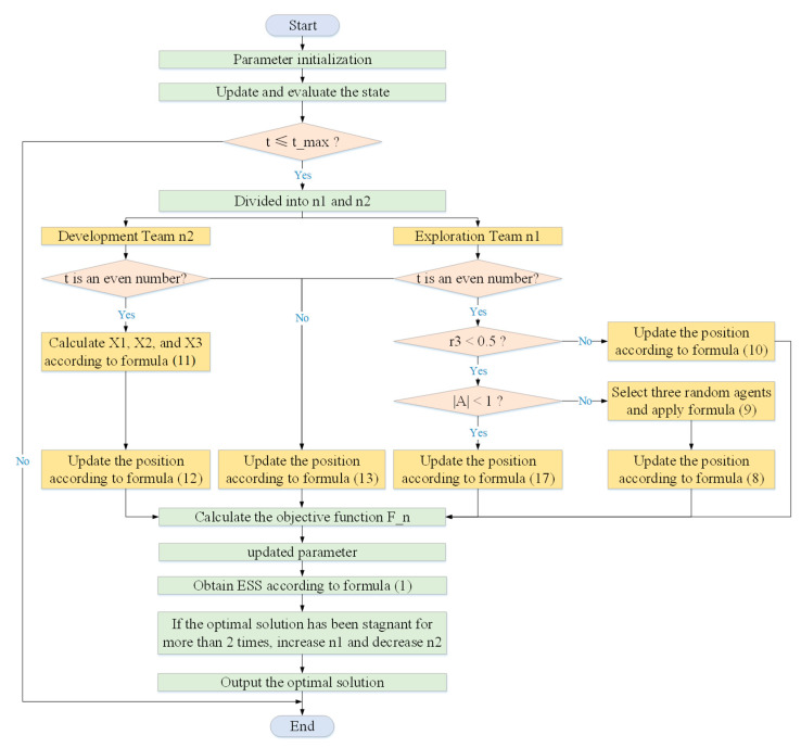
Abstract

In this paper, an Enhanced Greylag Goose Optimization Algorithm (EGGO) based on evolutionary game theory is presented to address the limitations of the traditional Greylag Goose Optimization Algorithm (GGO) in global search ability and convergence speed. By incorporating dynamic strategy adjustment from evolutionary game theory, EGGO improves global search efficiency and convergence speed. Furthermore, EGGO employs dynamic grouping, random mutation, and local search enhancement to boost efficiency and robustness. Experimental comparisons on standard test functions and the CEC 2022 benchmark suite show that EGGO outperforms other classic algorithms and variants in convergence precision and speed. Its effectiveness in practical optimization problems is also demonstrated through applications in engineering design, such as the design of tension/compression springs, gear trains, and three-bar trusses. EGGO offers a novel solution for optimization problems and provides a new theoretical foundation and research framework for swarm intelligence algorithms.

Abstract Image

Abstract Image

Abstract Image

基于进化博弈论的灰雁优化算法。
针对传统灰雁优化算法在全局搜索能力和收敛速度上的不足,提出了一种基于进化博弈论的增强型灰雁优化算法。EGGO结合进化博弈理论的动态策略调整,提高了全局搜索效率和收敛速度。此外,EGGO采用动态分组、随机突变和局部搜索增强来提高效率和鲁棒性。在标准测试函数和CEC 2022基准套件上的实验比较表明,EGGO在收敛精度和速度上优于其他经典算法和变体。它在实际优化问题中的有效性也通过在工程设计中的应用得到了证明,例如拉/压缩弹簧、齿轮系和三杆桁架的设计。EGGO为优化问题提供了一种新颖的解决方案,为群体智能算法提供了新的理论基础和研究框架。
本文章由计算机程序翻译,如有差异,请以英文原文为准。
求助全文
约1分钟内获得全文 求助全文
来源期刊
Biomimetics
Biomimetics Biochemistry, Genetics and Molecular Biology-Biotechnology
CiteScore
3.50
自引率
11.10%
发文量
189
审稿时长
11 weeks
×
引用
GB/T 7714-2015
复制
MLA
复制
APA
复制
导出至
BibTeX EndNote RefMan NoteFirst NoteExpress
×
提示
您的信息不完整,为了账户安全,请先补充。
现在去补充
×
提示
您因"违规操作"
具体请查看互助需知
我知道了
×
提示
确定
请完成安全验证×
copy
已复制链接
快去分享给好友吧!
我知道了
右上角分享
点击右上角分享
0
联系我们:info@booksci.cn Book学术提供免费学术资源搜索服务,方便国内外学者检索中英文文献。致力于提供最便捷和优质的服务体验。 Copyright © 2023 布克学术 All rights reserved.
京ICP备2023020795号-1
ghs 京公网安备 11010802042870号
Book学术文献互助
Book学术文献互助群
群 号:604180095
Book学术官方微信