Adaptive Differentiated Parrot Optimization: A Multi-Strategy Enhanced Algorithm for Global Optimization with Wind Power Forecasting Applications.

IF 3.9 3区 医学 Q1 ENGINEERING, MULTIDISCIPLINARY
Guanjun Lin, Mahmoud Abdel-Salam, Gang Hu, Heming Jia
{"title":"Adaptive Differentiated Parrot Optimization: A Multi-Strategy Enhanced Algorithm for Global Optimization with Wind Power Forecasting Applications.","authors":"Guanjun Lin, Mahmoud Abdel-Salam, Gang Hu, Heming Jia","doi":"10.3390/biomimetics10080542","DOIUrl":null,"url":null,"abstract":"<p><p>The Parrot Optimization Algorithm (PO) represents a contemporary nature-inspired metaheuristic technique formulated through observations of Pyrrhura Molinae parrot behavioral patterns. PO exhibits effective optimization capabilities by achieving equilibrium between exploration and exploitation phases through mimicking foraging behaviors and social interactions. Nevertheless, during iterative progression, the algorithm encounters significant obstacles in preserving population diversity and experiences declining search effectiveness, resulting in early convergence and diminished capacity to identify optimal solutions within intricate optimization landscapes. To overcome these constraints, this work presents the Adaptive Differentiated Parrot Optimization Algorithm (ADPO), which constitutes a substantial enhancement over baseline PO through the implementation of three innovative mechanisms: Mean Differential Variation (MDV), Dimension Learning-Based Hunting (DLH), and Enhanced Adaptive Mutualism (EAM). The MDV mechanism strengthens the exploration capabilities by implementing dual-phase mutation strategies that facilitate extensive search during initial iterations while promoting intensive exploitation near promising solutions during later phases. Additionally, the DLH mechanism prevents premature convergence by enabling dimension-wise adaptive learning from spatial neighbors, expanding search diversity while maintaining coordinated optimization behavior. Finally, the EAM mechanism replaces rigid cooperation with fitness-guided interactions using flexible reference solutions, ensuring optimal balance between intensification and diversification throughout the optimization process. Collectively, these mechanisms significantly improve the algorithm's exploration, exploitation, and convergence capabilities. Furthermore, ADPO's effectiveness was comprehensively assessed using benchmark functions from the CEC2017 and CEC2022 suites, comparing performance against 12 advanced algorithms. The results demonstrate ADPO's exceptional convergence speed, search efficiency, and solution precision. Additionally, ADPO was applied to wind power forecasting through integration with Long Short-Term Memory (LSTM) networks, achieving remarkable improvements over conventional approaches in real-world renewable energy prediction scenarios. Specifically, ADPO outperformed competing algorithms across multiple evaluation metrics, achieving average R<sup>2</sup> values of 0.9726 in testing phases with exceptional prediction stability. Moreover, ADPO obtained superior Friedman rankings across all comparative evaluations, with values ranging from 1.42 to 2.78, demonstrating clear superiority over classical, contemporary, and recent algorithms. These outcomes validate the proposed enhancements and establish ADPO's robustness and effectiveness in addressing complex optimization challenges.</p>","PeriodicalId":8907,"journal":{"name":"Biomimetics","volume":"10 8","pages":""},"PeriodicalIF":3.9000,"publicationDate":"2025-08-18","publicationTypes":"Journal Article","fieldsOfStudy":null,"isOpenAccess":false,"openAccessPdf":"https://www.ncbi.nlm.nih.gov/pmc/articles/PMC12384034/pdf/","citationCount":"0","resultStr":null,"platform":"Semanticscholar","paperid":null,"PeriodicalName":"Biomimetics","FirstCategoryId":"5","ListUrlMain":"https://doi.org/10.3390/biomimetics10080542","RegionNum":3,"RegionCategory":"医学","ArticlePicture":[],"TitleCN":null,"AbstractTextCN":null,"PMCID":null,"EPubDate":"","PubModel":"","JCR":"Q1","JCRName":"ENGINEERING, MULTIDISCIPLINARY","Score":null,"Total":0}
引用次数: 0

Abstract

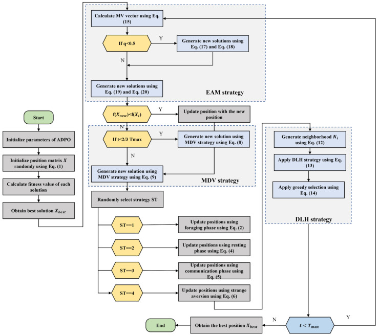
The Parrot Optimization Algorithm (PO) represents a contemporary nature-inspired metaheuristic technique formulated through observations of Pyrrhura Molinae parrot behavioral patterns. PO exhibits effective optimization capabilities by achieving equilibrium between exploration and exploitation phases through mimicking foraging behaviors and social interactions. Nevertheless, during iterative progression, the algorithm encounters significant obstacles in preserving population diversity and experiences declining search effectiveness, resulting in early convergence and diminished capacity to identify optimal solutions within intricate optimization landscapes. To overcome these constraints, this work presents the Adaptive Differentiated Parrot Optimization Algorithm (ADPO), which constitutes a substantial enhancement over baseline PO through the implementation of three innovative mechanisms: Mean Differential Variation (MDV), Dimension Learning-Based Hunting (DLH), and Enhanced Adaptive Mutualism (EAM). The MDV mechanism strengthens the exploration capabilities by implementing dual-phase mutation strategies that facilitate extensive search during initial iterations while promoting intensive exploitation near promising solutions during later phases. Additionally, the DLH mechanism prevents premature convergence by enabling dimension-wise adaptive learning from spatial neighbors, expanding search diversity while maintaining coordinated optimization behavior. Finally, the EAM mechanism replaces rigid cooperation with fitness-guided interactions using flexible reference solutions, ensuring optimal balance between intensification and diversification throughout the optimization process. Collectively, these mechanisms significantly improve the algorithm's exploration, exploitation, and convergence capabilities. Furthermore, ADPO's effectiveness was comprehensively assessed using benchmark functions from the CEC2017 and CEC2022 suites, comparing performance against 12 advanced algorithms. The results demonstrate ADPO's exceptional convergence speed, search efficiency, and solution precision. Additionally, ADPO was applied to wind power forecasting through integration with Long Short-Term Memory (LSTM) networks, achieving remarkable improvements over conventional approaches in real-world renewable energy prediction scenarios. Specifically, ADPO outperformed competing algorithms across multiple evaluation metrics, achieving average R2 values of 0.9726 in testing phases with exceptional prediction stability. Moreover, ADPO obtained superior Friedman rankings across all comparative evaluations, with values ranging from 1.42 to 2.78, demonstrating clear superiority over classical, contemporary, and recent algorithms. These outcomes validate the proposed enhancements and establish ADPO's robustness and effectiveness in addressing complex optimization challenges.

Abstract Image

Abstract Image

Abstract Image

自适应差分鹦鹉优化:风电预测全局优化的多策略增强算法。
鹦鹉优化算法(PO)是一种当代自然启发的元启发式技术,通过观察鹦鹉的行为模式而制定。PO通过模仿觅食行为和社会互动,实现了探索和开发阶段的平衡,表现出有效的优化能力。然而,在迭代过程中,算法在保持种群多样性和搜索效率下降方面遇到了重大障碍,导致早期收敛和在复杂的优化景观中识别最优解的能力下降。为了克服这些限制,本研究提出了自适应差异化鹦鹉优化算法(ADPO),该算法通过实施三种创新机制:平均差异变异(MDV)、基于维度学习的狩猎(DLH)和增强的自适应互惠(EAM),对基线PO进行了重大改进。MDV机制通过实施双阶段突变策略加强了勘探能力,该策略在初始迭代期间促进了广泛的搜索,同时在后期阶段促进了有希望的解决方案附近的密集开发。此外,DLH机制通过支持从空间邻居中进行维度自适应学习来防止过早收敛,在保持协调优化行为的同时扩大搜索多样性。最后,EAM机制用灵活的参考方案取代了僵硬的合作,确保了在整个优化过程中集约化和多样化之间的最佳平衡。总的来说,这些机制显著提高了算法的探索、利用和收敛能力。此外,使用CEC2017和CEC2022套件的基准函数对ADPO的有效性进行了全面评估,并与12种高级算法进行了性能比较。结果表明,ADPO具有出色的收敛速度、搜索效率和求解精度。此外,ADPO通过与长短期记忆(LSTM)网络的集成应用于风电预测,在现实世界的可再生能源预测场景中取得了比传统方法显著的改进。具体而言,ADPO在多个评估指标上优于竞争算法,在测试阶段的平均R2值为0.9726,具有出色的预测稳定性。此外,ADPO在所有比较评估中获得了更高的弗里德曼排名,其值范围从1.42到2.78,明显优于经典、当代和最近的算法。这些结果验证了所提出的改进,并建立了ADPO在解决复杂优化挑战方面的鲁棒性和有效性。
本文章由计算机程序翻译,如有差异,请以英文原文为准。
求助全文
约1分钟内获得全文 求助全文
来源期刊
Biomimetics
Biomimetics Biochemistry, Genetics and Molecular Biology-Biotechnology
CiteScore
3.50
自引率
11.10%
发文量
189
审稿时长
11 weeks
×
引用
GB/T 7714-2015
复制
MLA
复制
APA
复制
导出至
BibTeX EndNote RefMan NoteFirst NoteExpress
×
提示
您的信息不完整,为了账户安全,请先补充。
现在去补充
×
提示
您因"违规操作"
具体请查看互助需知
我知道了
×
提示
确定
请完成安全验证×
copy
已复制链接
快去分享给好友吧!
我知道了
右上角分享
点击右上角分享
0
联系我们:info@booksci.cn Book学术提供免费学术资源搜索服务,方便国内外学者检索中英文文献。致力于提供最便捷和优质的服务体验。 Copyright © 2023 布克学术 All rights reserved.
京ICP备2023020795号-1
ghs 京公网安备 11010802042870号
Book学术文献互助
Book学术文献互助群
群 号:604180095
Book学术官方微信