A conserved RNA motif guides DCL1-mediated cleavage in plant microRNA biogenesis

IF 13.6 1区 生物学 Q1 PLANT SCIENCES
{"title":"A conserved RNA motif guides DCL1-mediated cleavage in plant microRNA biogenesis","authors":"","doi":"10.1038/s41477-025-02081-y","DOIUrl":null,"url":null,"abstract":"A conserved GHR motif is shown to guide the DCL1-mediated cleavage of pre-miRNAs during plant miRNA biogenesis. This discovery advances our understanding of the mechanisms underlying RNA processing and, as cleavage at this motif results in the production of known non-canonical miRNAs, offers insights into miRNA maturation and function.","PeriodicalId":18904,"journal":{"name":"Nature Plants","volume":"11 8","pages":"1485-1486"},"PeriodicalIF":13.6000,"publicationDate":"2025-08-14","publicationTypes":"Journal Article","fieldsOfStudy":null,"isOpenAccess":false,"openAccessPdf":"","citationCount":"0","resultStr":null,"platform":"Semanticscholar","paperid":null,"PeriodicalName":"Nature Plants","FirstCategoryId":"99","ListUrlMain":"https://www.nature.com/articles/s41477-025-02081-y","RegionNum":1,"RegionCategory":"生物学","ArticlePicture":[],"TitleCN":null,"AbstractTextCN":null,"PMCID":null,"EPubDate":"","PubModel":"","JCR":"Q1","JCRName":"PLANT SCIENCES","Score":null,"Total":0}
引用次数: 0

Abstract

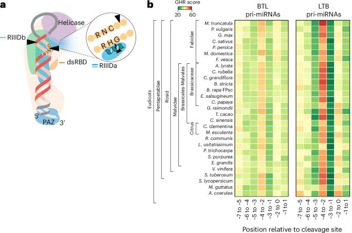
A conserved GHR motif is shown to guide the DCL1-mediated cleavage of pre-miRNAs during plant miRNA biogenesis. This discovery advances our understanding of the mechanisms underlying RNA processing and, as cleavage at this motif results in the production of known non-canonical miRNAs, offers insights into miRNA maturation and function.

Abstract Image

Abstract Image

一个保守的RNA基序引导dcl1介导的植物microRNA生物发生中的裂解
一个保守的GHR基序被证明在植物miRNA生物发生过程中指导dcl1介导的pre-miRNA的裂解。这一发现促进了我们对RNA加工机制的理解,并且由于该基序的切割导致已知非规范miRNA的产生,为miRNA的成熟和功能提供了见解。
本文章由计算机程序翻译,如有差异,请以英文原文为准。
求助全文
约1分钟内获得全文 求助全文
来源期刊
Nature Plants
Nature Plants PLANT SCIENCES-
CiteScore
25.30
自引率
2.20%
发文量
196
期刊介绍: Nature Plants is an online-only, monthly journal publishing the best research on plants — from their evolution, development, metabolism and environmental interactions to their societal significance.
×
引用
GB/T 7714-2015
复制
MLA
复制
APA
复制
导出至
BibTeX EndNote RefMan NoteFirst NoteExpress
×
提示
您的信息不完整,为了账户安全,请先补充。
现在去补充
×
提示
您因"违规操作"
具体请查看互助需知
我知道了
×
提示
确定
请完成安全验证×
copy
已复制链接
快去分享给好友吧!
我知道了
右上角分享
点击右上角分享
0
联系我们:info@booksci.cn Book学术提供免费学术资源搜索服务,方便国内外学者检索中英文文献。致力于提供最便捷和优质的服务体验。 Copyright © 2023 布克学术 All rights reserved.
京ICP备2023020795号-1
ghs 京公网安备 11010802042870号
Book学术文献互助
Book学术文献互助群
群 号:604180095
Book学术官方微信