Osteocytic vinculin controls bone mass by modulating Mef2c-driven sclerostin expression in mice

IF 15 1区 医学 Q1 CELL & TISSUE ENGINEERING
Yishu Wang, Jianmei Huang, Sixiong Lin, Lei Qin, Dingyu Hao, Peijun Zhang, Shaochuan Huo, Xuenong Zou, Di Chen, Guozhi Xiao
{"title":"Osteocytic vinculin controls bone mass by modulating Mef2c-driven sclerostin expression in mice","authors":"Yishu Wang, Jianmei Huang, Sixiong Lin, Lei Qin, Dingyu Hao, Peijun Zhang, Shaochuan Huo, Xuenong Zou, Di Chen, Guozhi Xiao","doi":"10.1038/s41413-025-00452-x","DOIUrl":null,"url":null,"abstract":"<p>The focal adhesion (FA) is the structural basis of the cell-extracellular matrix crosstalk and plays important roles in control of organ formation and function. Here we show that expression of FA protein vinculin is dramatically reduced in osteocytes in patients with aging-related osteoporosis. Vinculin loss severely impaired osteocyte adhesion and dendrite formation. Deleting vinculin using the mouse 10-kb <i>Dmp1-Cre</i> transgenic mice causes dramatic bone loss in the weight-bearing long bones and spine, but not in the skull, in both young and aged mice by impairing osteoblast formation and function without markedly affecting bone resorption. Vinculin loss impairs the anabolic response of skeleton to mechanical loading in mice. Vinculin knockdown increases, while vinculin overexpression decreases, sclerostin expression in osteocytes without impacting expression of Mef2c, a major transcriptional regulator of the <i>Sost</i> gene, which encodes sclerostin. Vinculin interacts with Mef2c and retains the latter in the cytoplasm. Thus, vinculin loss enhances Mef2c nuclear translocation and binding to the <i>Sost</i> enhancer <i>ECR5</i> to promote sclerostin expression in osteocytes and reduces bone formation. Consistent with this notion, deleting <i>Sost</i> expression in osteocytes reverses the osteopenic phenotypes caused by vinculin loss in mice. Finally, we find that estrogen is a novel regulator of vinculin expression in osteocytes and that vinculin-deficient mice are resistant to ovariectomy-induced bone loss. Thus, we demonstrate a novel mechanism through which vinculin inhibits the Mef2c-driven sclerostin expression in osteocytes to promote bone formation.</p>","PeriodicalId":9134,"journal":{"name":"Bone Research","volume":"8 1","pages":""},"PeriodicalIF":15.0000,"publicationDate":"2025-08-13","publicationTypes":"Journal Article","fieldsOfStudy":null,"isOpenAccess":false,"openAccessPdf":"","citationCount":"0","resultStr":null,"platform":"Semanticscholar","paperid":null,"PeriodicalName":"Bone Research","FirstCategoryId":"3","ListUrlMain":"https://doi.org/10.1038/s41413-025-00452-x","RegionNum":1,"RegionCategory":"医学","ArticlePicture":[],"TitleCN":null,"AbstractTextCN":null,"PMCID":null,"EPubDate":"","PubModel":"","JCR":"Q1","JCRName":"CELL & TISSUE ENGINEERING","Score":null,"Total":0}
引用次数: 0

Abstract

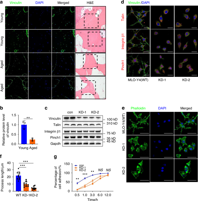
The focal adhesion (FA) is the structural basis of the cell-extracellular matrix crosstalk and plays important roles in control of organ formation and function. Here we show that expression of FA protein vinculin is dramatically reduced in osteocytes in patients with aging-related osteoporosis. Vinculin loss severely impaired osteocyte adhesion and dendrite formation. Deleting vinculin using the mouse 10-kb Dmp1-Cre transgenic mice causes dramatic bone loss in the weight-bearing long bones and spine, but not in the skull, in both young and aged mice by impairing osteoblast formation and function without markedly affecting bone resorption. Vinculin loss impairs the anabolic response of skeleton to mechanical loading in mice. Vinculin knockdown increases, while vinculin overexpression decreases, sclerostin expression in osteocytes without impacting expression of Mef2c, a major transcriptional regulator of the Sost gene, which encodes sclerostin. Vinculin interacts with Mef2c and retains the latter in the cytoplasm. Thus, vinculin loss enhances Mef2c nuclear translocation and binding to the Sost enhancer ECR5 to promote sclerostin expression in osteocytes and reduces bone formation. Consistent with this notion, deleting Sost expression in osteocytes reverses the osteopenic phenotypes caused by vinculin loss in mice. Finally, we find that estrogen is a novel regulator of vinculin expression in osteocytes and that vinculin-deficient mice are resistant to ovariectomy-induced bone loss. Thus, we demonstrate a novel mechanism through which vinculin inhibits the Mef2c-driven sclerostin expression in osteocytes to promote bone formation.

Abstract Image

骨细胞血管素通过调节mef2c驱动的硬化蛋白表达来控制小鼠骨量
局灶黏附(focal adhesion, FA)是细胞-胞外基质串扰的结构基础,在器官形成和功能控制中起着重要作用。在这里,我们发现FA蛋白vinculin的表达在与年龄相关的骨质疏松症患者的骨细胞中显著降低。血管蛋白的丧失严重损害了骨细胞的粘附和树突的形成。使用小鼠10kb Dmp1-Cre转基因小鼠删除vinculin,在年轻和年老小鼠中,通过损害成骨细胞的形成和功能而不显着影响骨吸收,导致负重长骨和脊柱的显著骨丢失,但在颅骨中没有。血管素的丢失损害了小鼠骨骼对机械负荷的合成代谢反应。在骨细胞中,钙蛋白敲低增加,而钙蛋白过表达减少,硬化蛋白的表达不影响Mef2c的表达,Mef2c是编码硬化蛋白的Sost基因的主要转录调节因子。Vinculin与Mef2c相互作用,并将后者保留在细胞质中。因此,血管蛋白丢失会增强Mef2c核易位并与Sost增强子ECR5结合,从而促进骨细胞中硬化蛋白的表达,减少骨形成。与这一观点一致的是,在小鼠中,删除骨细胞中Sost的表达可以逆转由血管蛋白丢失引起的骨质减少表型。最后,我们发现雌激素是骨细胞中血管蛋白表达的一种新的调节剂,并且血管蛋白缺乏的小鼠对卵巢切除术引起的骨质流失具有抗性。因此,我们证明了一种新的机制,通过该机制,vinculin抑制骨细胞中mef2c驱动的硬化蛋白表达,从而促进骨形成。
本文章由计算机程序翻译,如有差异,请以英文原文为准。
求助全文
约1分钟内获得全文 求助全文
来源期刊
Bone Research
Bone Research CELL & TISSUE ENGINEERING-
CiteScore
20.00
自引率
4.70%
发文量
289
审稿时长
20 weeks
期刊介绍: Established in 2013, Bone Research is a newly-founded English-language periodical that centers on the basic and clinical facets of bone biology, pathophysiology, and regeneration. It is dedicated to championing key findings emerging from both basic investigations and clinical research concerning bone-related topics. The journal's objective is to globally disseminate research in bone-related physiology, pathology, diseases, and treatment, contributing to the advancement of knowledge in this field.
×
引用
GB/T 7714-2015
复制
MLA
复制
APA
复制
导出至
BibTeX EndNote RefMan NoteFirst NoteExpress
×
提示
您的信息不完整,为了账户安全,请先补充。
现在去补充
×
提示
您因"违规操作"
具体请查看互助需知
我知道了
×
提示
确定
请完成安全验证×
copy
已复制链接
快去分享给好友吧!
我知道了
右上角分享
点击右上角分享
0
联系我们:info@booksci.cn Book学术提供免费学术资源搜索服务,方便国内外学者检索中英文文献。致力于提供最便捷和优质的服务体验。 Copyright © 2023 布克学术 All rights reserved.
京ICP备2023020795号-1
ghs 京公网安备 11010802042870号
Book学术文献互助
Book学术文献互助群
群 号:604180095
Book学术官方微信