TFAP2C activates PTGES through the NOTCH3 signaling pathway to affect gefitinib resistance in lung adenocarcinoma.

IF 1.7 4区 医学 Q3 NUTRITION & DIETETICS
Journal of Clinical Biochemistry and Nutrition Pub Date : 2025-07-01 Epub Date: 2025-04-25 DOI:10.3164/jcbn.24-104
Junmeng Xiao, Jianwei Cao, Lei Zhu, Jianbin Hou
{"title":"TFAP2C activates PTGES through the NOTCH3 signaling pathway to affect gefitinib resistance in lung adenocarcinoma.","authors":"Junmeng Xiao, Jianwei Cao, Lei Zhu, Jianbin Hou","doi":"10.3164/jcbn.24-104","DOIUrl":null,"url":null,"abstract":"<p><p>Lung adenocarcinoma (LUAD) is one of the primary culprits of cancer-related deaths. Current treatment modalities for LUAD have certain limitations, necessitating innovating effective LUAD treatment strategies. Prostaglandin E synthase (PTGES) and TF activating protein 2C (TFAP2C) in the process of drug resistance in LUAD are less studied and need further in-depth research. This study aimed to investigate the specific molecular mechanisms of PTGES and TFAP2C in gefitinib resistance in LUAD. The results indicated that PTGES and TFAP2C were considerably overexpressed in LUAD tissues and cells. Chromatin immunoprecipitation and dual luciferase assay validated that TFAP2C targeted the PTGES promoter region. In addition, gene set enrichment analysis results demonstrated the notable enrichment of PTGES in the NOTCH3 signaling pathway. Overexpression of PTGES remarkably enhanced the viability of PC-9/GR (gefitinib-resistant) cells and their response to gefitinib resistance, which was reversed by the addition of a NOTCH3 inhibitor. Furthermore, overexpressing PTGES upon the TFAP2C silence restored the great inhibition effect conferred by TFAP2C silence in PC-9/GR cells on cell viability and cell response to gefitinib resistance. This study confirmed that TFAP2C can transcriptionally activate PTGES through the NOTCH3 signaling pathway to enhance the response of LUAD cells to gefitinib resistance, proffering a new approach for the treatment of gefitinib resistance in LUAD cells.</p>","PeriodicalId":15429,"journal":{"name":"Journal of Clinical Biochemistry and Nutrition","volume":"77 1","pages":"1-9"},"PeriodicalIF":1.7000,"publicationDate":"2025-07-01","publicationTypes":"Journal Article","fieldsOfStudy":null,"isOpenAccess":false,"openAccessPdf":"https://www.ncbi.nlm.nih.gov/pmc/articles/PMC12326243/pdf/","citationCount":"0","resultStr":null,"platform":"Semanticscholar","paperid":null,"PeriodicalName":"Journal of Clinical Biochemistry and Nutrition","FirstCategoryId":"3","ListUrlMain":"https://doi.org/10.3164/jcbn.24-104","RegionNum":4,"RegionCategory":"医学","ArticlePicture":[],"TitleCN":null,"AbstractTextCN":null,"PMCID":null,"EPubDate":"2025/4/25 0:00:00","PubModel":"Epub","JCR":"Q3","JCRName":"NUTRITION & DIETETICS","Score":null,"Total":0}
引用次数: 0

Abstract

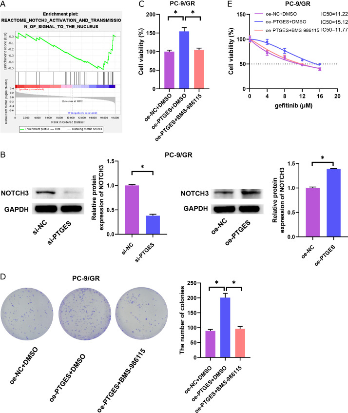
Lung adenocarcinoma (LUAD) is one of the primary culprits of cancer-related deaths. Current treatment modalities for LUAD have certain limitations, necessitating innovating effective LUAD treatment strategies. Prostaglandin E synthase (PTGES) and TF activating protein 2C (TFAP2C) in the process of drug resistance in LUAD are less studied and need further in-depth research. This study aimed to investigate the specific molecular mechanisms of PTGES and TFAP2C in gefitinib resistance in LUAD. The results indicated that PTGES and TFAP2C were considerably overexpressed in LUAD tissues and cells. Chromatin immunoprecipitation and dual luciferase assay validated that TFAP2C targeted the PTGES promoter region. In addition, gene set enrichment analysis results demonstrated the notable enrichment of PTGES in the NOTCH3 signaling pathway. Overexpression of PTGES remarkably enhanced the viability of PC-9/GR (gefitinib-resistant) cells and their response to gefitinib resistance, which was reversed by the addition of a NOTCH3 inhibitor. Furthermore, overexpressing PTGES upon the TFAP2C silence restored the great inhibition effect conferred by TFAP2C silence in PC-9/GR cells on cell viability and cell response to gefitinib resistance. This study confirmed that TFAP2C can transcriptionally activate PTGES through the NOTCH3 signaling pathway to enhance the response of LUAD cells to gefitinib resistance, proffering a new approach for the treatment of gefitinib resistance in LUAD cells.

Abstract Image

Abstract Image

Abstract Image

Abstract Image

Abstract Image

Abstract Image

TFAP2C通过NOTCH3信号通路激活PTGES,影响肺腺癌患者吉非替尼耐药。
肺腺癌(LUAD)是癌症相关死亡的主要罪魁祸首之一。目前LUAD的治疗方式有一定的局限性,需要创新有效的LUAD治疗策略。前列腺素E合成酶(PTGES)和TF激活蛋白2C (TFAP2C)在LUAD耐药过程中的作用研究较少,有待进一步深入研究。本研究旨在探讨PTGES和TFAP2C在LUAD患者吉非替尼耐药中的具体分子机制。结果表明,PTGES和TFAP2C在LUAD组织和细胞中明显过表达。染色质免疫沉淀和双荧光素酶测定验证了TFAP2C靶向PTGES启动子区域。此外,基因集富集分析结果显示,NOTCH3信号通路中PTGES显著富集。过表达PTGES可显著提高PC-9/GR(吉非替尼耐药)细胞的生存能力和对吉非替尼耐药的反应,而添加NOTCH3抑制剂可逆转这种情况。此外,TFAP2C沉默后过表达PTGES恢复了TFAP2C沉默在PC-9/GR细胞中对细胞活力和细胞对吉非替尼耐药反应的巨大抑制作用。本研究证实TFAP2C可通过NOTCH3信号通路转录激活PTGES,增强LUAD细胞对吉非替尼耐药的应答,为治疗LUAD细胞吉非替尼耐药提供了新的途径。
本文章由计算机程序翻译,如有差异,请以英文原文为准。
求助全文
约1分钟内获得全文 求助全文
来源期刊
CiteScore
4.30
自引率
8.30%
发文量
57
审稿时长
6-12 weeks
期刊介绍: Journal of Clinical Biochemistry and Nutrition (JCBN) is an international, interdisciplinary publication encompassing chemical, biochemical, physiological, pathological, toxicological and medical approaches to research on lipid peroxidation, free radicals, oxidative stress and nutrition. The Journal welcomes original contributions dealing with all aspects of clinical biochemistry and clinical nutrition including both in vitro and in vivo studies.
×
引用
GB/T 7714-2015
复制
MLA
复制
APA
复制
导出至
BibTeX EndNote RefMan NoteFirst NoteExpress
×
提示
您的信息不完整,为了账户安全,请先补充。
现在去补充
×
提示
您因"违规操作"
具体请查看互助需知
我知道了
×
提示
确定
请完成安全验证×
copy
已复制链接
快去分享给好友吧!
我知道了
右上角分享
点击右上角分享
0
联系我们:info@booksci.cn Book学术提供免费学术资源搜索服务,方便国内外学者检索中英文文献。致力于提供最便捷和优质的服务体验。 Copyright © 2023 布克学术 All rights reserved.
京ICP备2023020795号-1
ghs 京公网安备 11010802042870号
Book学术文献互助
Book学术文献互助群
群 号:604180095
Book学术官方微信