Ginsenoside Rk1 Enhances Chemosensitivity of Gastric Cancer Through Activating the AMPK/mTOR Pathway.

IF 2.4 4区 医学 Q3 PHARMACOLOGY & PHARMACY
Dose-Response Pub Date : 2025-08-05 eCollection Date: 2025-07-01 DOI:10.1177/15593258251349653
Yaqin Huang, Jian Wu, Li Zheng, Gen Huang, Bin Li, Lihong Gan, Ling Yao
{"title":"Ginsenoside Rk1 Enhances Chemosensitivity of Gastric Cancer Through Activating the AMPK/mTOR Pathway.","authors":"Yaqin Huang, Jian Wu, Li Zheng, Gen Huang, Bin Li, Lihong Gan, Ling Yao","doi":"10.1177/15593258251349653","DOIUrl":null,"url":null,"abstract":"<p><strong>Objectives: </strong>Ginseng and its extracts have shown promising therapeutic effects on gastric cancer (GC). We aimed to investigate the functions and potential mechanisms of Ginsenoside Rk1 (Rk1) on GC.</p><p><strong>Methods: </strong>GC cell lines were treated with different doses of Rk1. The CCK-8 assay and BrdU assay were used to measure cell viability and proliferation. A Transwell assay was used to evaluate cell invasion and migration. A TUNEL assay was used to assess cell apoptosis. RT-PCR was conducted to detect apoptosis-associated genes. Western blotting was used to determine the activation of the AMPK/mTOR pathway. An in vivo tumor-bearing nude mouse model was <i>generated</i> to investigate the impact of Rk1 on tumor growth.</p><p><strong>Results: </strong>Rk1 inhibited the proliferation, migration, invasion, and EMT of GC cells and promoted cell apoptosis. It also enhances the sensitivity of GC cells to chemotherapy drugs (including 5-fluorouracil, vincristine, cisplatin, and oxaliplatin). Mechanistically, Rk1 increased AMPK phosphorylation and repressed mTOR phosphorylation. AMPK inhibition strongly decreased the inhibitory effect of Rk1 on GC cells. <i>In-vivo</i> assays suggested that Rk1 considerably hindered GC growth and had synergistic effects when combined with cisplatin or oxaliplatin.</p><p><strong>Conclusion: </strong>Ginsenoside Rk1 exerts an antitumor effect on GC by activating the AMPK/mTOR pathway.</p>","PeriodicalId":11285,"journal":{"name":"Dose-Response","volume":"23 3","pages":"15593258251349653"},"PeriodicalIF":2.4000,"publicationDate":"2025-08-05","publicationTypes":"Journal Article","fieldsOfStudy":null,"isOpenAccess":false,"openAccessPdf":"https://www.ncbi.nlm.nih.gov/pmc/articles/PMC12326108/pdf/","citationCount":"0","resultStr":null,"platform":"Semanticscholar","paperid":null,"PeriodicalName":"Dose-Response","FirstCategoryId":"3","ListUrlMain":"https://doi.org/10.1177/15593258251349653","RegionNum":4,"RegionCategory":"医学","ArticlePicture":[],"TitleCN":null,"AbstractTextCN":null,"PMCID":null,"EPubDate":"2025/7/1 0:00:00","PubModel":"eCollection","JCR":"Q3","JCRName":"PHARMACOLOGY & PHARMACY","Score":null,"Total":0}
引用次数: 0

Abstract

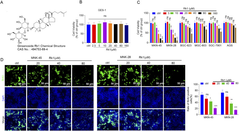
Objectives: Ginseng and its extracts have shown promising therapeutic effects on gastric cancer (GC). We aimed to investigate the functions and potential mechanisms of Ginsenoside Rk1 (Rk1) on GC.

Methods: GC cell lines were treated with different doses of Rk1. The CCK-8 assay and BrdU assay were used to measure cell viability and proliferation. A Transwell assay was used to evaluate cell invasion and migration. A TUNEL assay was used to assess cell apoptosis. RT-PCR was conducted to detect apoptosis-associated genes. Western blotting was used to determine the activation of the AMPK/mTOR pathway. An in vivo tumor-bearing nude mouse model was generated to investigate the impact of Rk1 on tumor growth.

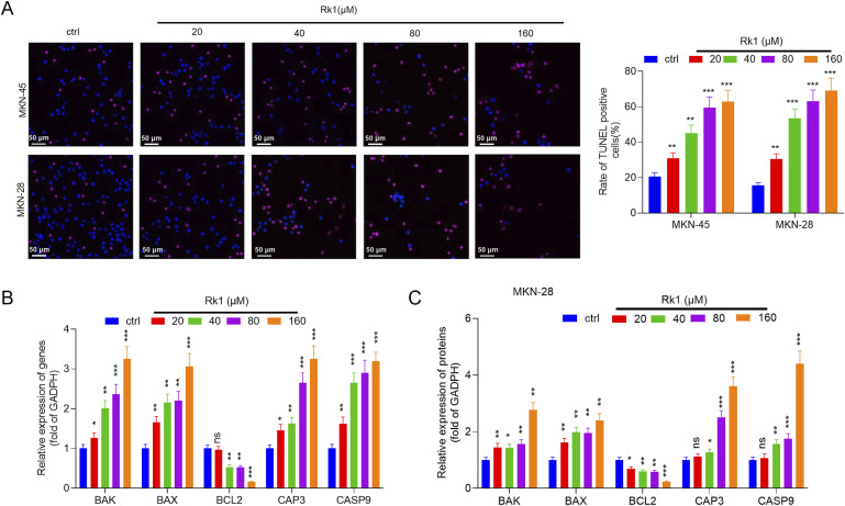
Results: Rk1 inhibited the proliferation, migration, invasion, and EMT of GC cells and promoted cell apoptosis. It also enhances the sensitivity of GC cells to chemotherapy drugs (including 5-fluorouracil, vincristine, cisplatin, and oxaliplatin). Mechanistically, Rk1 increased AMPK phosphorylation and repressed mTOR phosphorylation. AMPK inhibition strongly decreased the inhibitory effect of Rk1 on GC cells. In-vivo assays suggested that Rk1 considerably hindered GC growth and had synergistic effects when combined with cisplatin or oxaliplatin.

Conclusion: Ginsenoside Rk1 exerts an antitumor effect on GC by activating the AMPK/mTOR pathway.

Abstract Image

Abstract Image

Abstract Image

人参皂苷Rk1通过激活AMPK/mTOR通路增强胃癌的化疗敏感性
目的:人参及其提取物对胃癌有良好的治疗作用。本研究旨在探讨人参皂苷Rk1(人参皂苷Rk1)在胃癌中的作用及其可能机制。方法:用不同剂量的Rk1处理GC细胞系。采用CCK-8法和BrdU法测定细胞活力和增殖能力。Transwell法检测细胞的侵袭和迁移。TUNEL法检测细胞凋亡。RT-PCR检测细胞凋亡相关基因。Western blotting检测AMPK/mTOR通路的激活情况。建立体内荷瘤裸鼠模型,研究Rk1对肿瘤生长的影响。结果:Rk1抑制胃癌细胞的增殖、迁移、侵袭和EMT,促进细胞凋亡。它还增强了GC细胞对化疗药物(包括5-氟尿嘧啶、长春新碱、顺铂和奥沙利铂)的敏感性。机制上,Rk1增加AMPK磷酸化,抑制mTOR磷酸化。AMPK抑制显著降低了Rk1对GC细胞的抑制作用。体内实验表明,Rk1与顺铂或奥沙利铂联合使用可显著抑制GC生长,并具有协同效应。结论:人参皂苷Rk1通过激活AMPK/mTOR通路对胃癌有抗肿瘤作用。
本文章由计算机程序翻译,如有差异,请以英文原文为准。
求助全文
约1分钟内获得全文 求助全文
来源期刊
Dose-Response
Dose-Response PHARMACOLOGY & PHARMACY-RADIOLOGY, NUCLEAR MEDICINE & MEDICAL IMAGING
CiteScore
4.90
自引率
4.00%
发文量
140
审稿时长
>12 weeks
期刊介绍: Dose-Response is an open access peer-reviewed online journal publishing original findings and commentaries on the occurrence of dose-response relationships across a broad range of disciplines. Particular interest focuses on experimental evidence providing mechanistic understanding of nonlinear dose-response relationships.
×
引用
GB/T 7714-2015
复制
MLA
复制
APA
复制
导出至
BibTeX EndNote RefMan NoteFirst NoteExpress
×
提示
您的信息不完整,为了账户安全,请先补充。
现在去补充
×
提示
您因"违规操作"
具体请查看互助需知
我知道了
×
提示
确定
请完成安全验证×
copy
已复制链接
快去分享给好友吧!
我知道了
右上角分享
点击右上角分享
0
联系我们:info@booksci.cn Book学术提供免费学术资源搜索服务,方便国内外学者检索中英文文献。致力于提供最便捷和优质的服务体验。 Copyright © 2023 布克学术 All rights reserved.
京ICP备2023020795号-1
ghs 京公网安备 11010802042870号
Book学术文献互助
Book学术文献互助群
群 号:604180095
Book学术官方微信