Long non-coding RNA taurine upregulated 1 regulates the progression of head and neck cancer.

IF 0.9 4区 医学 Q4 MEDICINE, RESEARCH & EXPERIMENTAL
Kohei Nioka, Norihisa Ichimura, Shohei Ikutomi, Hideharu Hibi
{"title":"Long non-coding RNA taurine upregulated 1 regulates the progression of head and neck cancer.","authors":"Kohei Nioka, Norihisa Ichimura, Shohei Ikutomi, Hideharu Hibi","doi":"10.18999/nagjms.87.2.211","DOIUrl":null,"url":null,"abstract":"<p><p>Taurine upregulated 1 (TUG1), whose function is associated with tumor development, is a relatively new long non-coding RNA. TUG1 is overexpressed in multiple types of cancers. However, in head and neck squamous cell carcinoma (HNSCC), the behavior of TUG1 has not yet been completely elucidated. Therefore, we aimed to clarify the function of TUG1 in HNSCC and develop a novel therapeutic target. We analyzed the expression levels of TUG1 in patients with HNSCC using The Cancer Genome Atlas dataset and human oral keratinocytes, and five HNSCC cell lines (HSC-4, Sa3, HSQ-89, SAS, and Ca9-22) through quantitative reverse-transcription polymerase chain reaction. The biological role of TUG1 in HNSCC was investigated using cell growth and migration assays with antisense oligonucleotides in Ca9-22 and SAS cell lines. TUG1 target genes were identified via microarray analysis. The TUG1 expression level was considerably higher in tumor than in normal tissues, and the same result was observed in human oral keratinocytes and all HNSCC cell lines. TUG1 knockdown dramatically inhibited cell proliferation and migration. Furthermore, we identified nemo-like kinase, which may change in tandem with TUG1 expression. Our findings indicate the possibility for targeting the TUG1-nemo-like kinase axis as a novel approach for the treatment of HNSCC.</p>","PeriodicalId":49014,"journal":{"name":"Nagoya Journal of Medical Science","volume":"87 2","pages":"211-219"},"PeriodicalIF":0.9000,"publicationDate":"2025-05-01","publicationTypes":"Journal Article","fieldsOfStudy":null,"isOpenAccess":false,"openAccessPdf":"https://www.ncbi.nlm.nih.gov/pmc/articles/PMC12320279/pdf/","citationCount":"0","resultStr":null,"platform":"Semanticscholar","paperid":null,"PeriodicalName":"Nagoya Journal of Medical Science","FirstCategoryId":"3","ListUrlMain":"https://doi.org/10.18999/nagjms.87.2.211","RegionNum":4,"RegionCategory":"医学","ArticlePicture":[],"TitleCN":null,"AbstractTextCN":null,"PMCID":null,"EPubDate":"","PubModel":"","JCR":"Q4","JCRName":"MEDICINE, RESEARCH & EXPERIMENTAL","Score":null,"Total":0}
引用次数: 0

Abstract

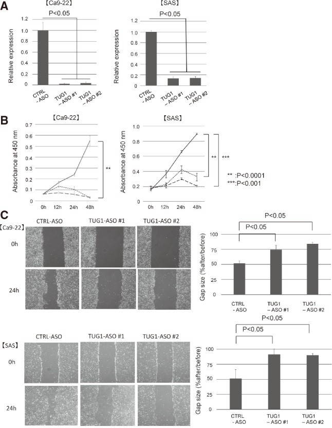
Taurine upregulated 1 (TUG1), whose function is associated with tumor development, is a relatively new long non-coding RNA. TUG1 is overexpressed in multiple types of cancers. However, in head and neck squamous cell carcinoma (HNSCC), the behavior of TUG1 has not yet been completely elucidated. Therefore, we aimed to clarify the function of TUG1 in HNSCC and develop a novel therapeutic target. We analyzed the expression levels of TUG1 in patients with HNSCC using The Cancer Genome Atlas dataset and human oral keratinocytes, and five HNSCC cell lines (HSC-4, Sa3, HSQ-89, SAS, and Ca9-22) through quantitative reverse-transcription polymerase chain reaction. The biological role of TUG1 in HNSCC was investigated using cell growth and migration assays with antisense oligonucleotides in Ca9-22 and SAS cell lines. TUG1 target genes were identified via microarray analysis. The TUG1 expression level was considerably higher in tumor than in normal tissues, and the same result was observed in human oral keratinocytes and all HNSCC cell lines. TUG1 knockdown dramatically inhibited cell proliferation and migration. Furthermore, we identified nemo-like kinase, which may change in tandem with TUG1 expression. Our findings indicate the possibility for targeting the TUG1-nemo-like kinase axis as a novel approach for the treatment of HNSCC.

Abstract Image

Abstract Image

Abstract Image

长链非编码RNA牛磺酸上调1调控头颈癌的进展。
牛磺酸上调1 (TUG1)是一种较新的长链非编码RNA,其功能与肿瘤的发生有关。TUG1在多种类型的癌症中过度表达。然而,在头颈部鳞状细胞癌(HNSCC)中,TUG1的行为尚未完全阐明。因此,我们旨在阐明TUG1在HNSCC中的功能,并开发一种新的治疗靶点。我们利用the Cancer Genome Atlas数据集和人口腔角质形成细胞,以及5种HNSCC细胞系(HSC-4、Sa3、HSQ-89、SAS和Ca9-22),通过定量逆转录聚合酶链反应分析了TUG1在HNSCC患者中的表达水平。在Ca9-22和SAS细胞系中,采用反义寡核苷酸的细胞生长和迁移实验研究了TUG1在HNSCC中的生物学作用。通过微阵列分析鉴定TUG1靶基因。TUG1在肿瘤中的表达水平明显高于正常组织,在人口腔角质形成细胞和所有HNSCC细胞系中也观察到相同的结果。TUG1敲除显著抑制细胞增殖和迁移。此外,我们还发现了nemo样激酶,它可能随着TUG1的表达而变化。我们的研究结果表明,靶向tug1 -nemo样激酶轴可能是治疗HNSCC的一种新方法。
本文章由计算机程序翻译,如有差异,请以英文原文为准。
求助全文
约1分钟内获得全文 求助全文
来源期刊
Nagoya Journal of Medical Science
Nagoya Journal of Medical Science MEDICINE, RESEARCH & EXPERIMENTAL-
CiteScore
1.30
自引率
0.00%
发文量
65
审稿时长
>12 weeks
期刊介绍: The Journal publishes original papers in the areas of medical science and its related fields. Reviews, symposium reports, short communications, notes, case reports, hypothesis papers, medical image at a glance, video and announcements are also accepted. Manuscripts should be in English. It is recommended that an English check of the manuscript by a competent and knowledgeable native speaker be completed before submission.
×
引用
GB/T 7714-2015
复制
MLA
复制
APA
复制
导出至
BibTeX EndNote RefMan NoteFirst NoteExpress
×
提示
您的信息不完整,为了账户安全,请先补充。
现在去补充
×
提示
您因"违规操作"
具体请查看互助需知
我知道了
×
提示
确定
请完成安全验证×
copy
已复制链接
快去分享给好友吧!
我知道了
右上角分享
点击右上角分享
0
联系我们:info@booksci.cn Book学术提供免费学术资源搜索服务,方便国内外学者检索中英文文献。致力于提供最便捷和优质的服务体验。 Copyright © 2023 布克学术 All rights reserved.
京ICP备2023020795号-1
ghs 京公网安备 11010802042870号
Book学术文献互助
Book学术文献互助群
群 号:604180095
Book学术官方微信