Mechanistic Study of Jaceosidin in Regulating Secondary Inflammation After Spinal Cord Injury in Mouse by Inhibiting PKM2 Activity.

IF 3.9 4区 医学 Q2 NEUROSCIENCES
Bin Dai, Zihao Fan, Rui Chen, Xuansen Weng, Run Fang
{"title":"Mechanistic Study of Jaceosidin in Regulating Secondary Inflammation After Spinal Cord Injury in Mouse by Inhibiting PKM2 Activity.","authors":"Bin Dai, Zihao Fan, Rui Chen, Xuansen Weng, Run Fang","doi":"10.1007/s12017-025-08877-7","DOIUrl":null,"url":null,"abstract":"<p><p>Excessive pro-inflammatory polarization of microglia is a critical driver of secondary inflammation following spinal cord injury (SCI). Jaceosidin, a natural flavonoid with established anti-inflammatory properties, has not been extensively studied in the context of post-SCI inflammation regulation. Given the fundamental role of glycolysis in cellular energy metabolism and its crucial involvement in inflammatory processes, this study investigated the effects of Jaceosidin. We demonstrated that Jaceosidin significantly attenuated the inflammatory response in lipopolysaccharide-stimulated microglia in vitro. Subsequent in vitro and in vivo experiments revealed that Jaceosidin shifted microglial polarization away from the inflammatory state and suppressed glycolytic flux. Mechanistically, Jaceosidin directly targeted and inhibited the activity of pyruvate kinase M2 (PKM2), a key glycolytic enzyme. Intervention with Jaceosidin in a mouse SCI model resulted in reduced microglial activation at the injury site, diminished tissue damage, and significantly improved motor and autonomic nerve function recovery. In conclusion, our findings indicate that Jaceosidin mitigates microglial inflammation and promotes functional recovery after SCI by inhibiting PKM2 activity and dampening glycolysis. As a natural phytochemical derived from traditional Chinese medicine, Jaceosidin presents a promising novel therapeutic strategy for the clinical management of spinal cord injury.</p>","PeriodicalId":19304,"journal":{"name":"NeuroMolecular Medicine","volume":"27 1","pages":"57"},"PeriodicalIF":3.9000,"publicationDate":"2025-08-06","publicationTypes":"Journal Article","fieldsOfStudy":null,"isOpenAccess":false,"openAccessPdf":"https://www.ncbi.nlm.nih.gov/pmc/articles/PMC12325413/pdf/","citationCount":"0","resultStr":null,"platform":"Semanticscholar","paperid":null,"PeriodicalName":"NeuroMolecular Medicine","FirstCategoryId":"3","ListUrlMain":"https://doi.org/10.1007/s12017-025-08877-7","RegionNum":4,"RegionCategory":"医学","ArticlePicture":[],"TitleCN":null,"AbstractTextCN":null,"PMCID":null,"EPubDate":"","PubModel":"","JCR":"Q2","JCRName":"NEUROSCIENCES","Score":null,"Total":0}
引用次数: 0

Abstract

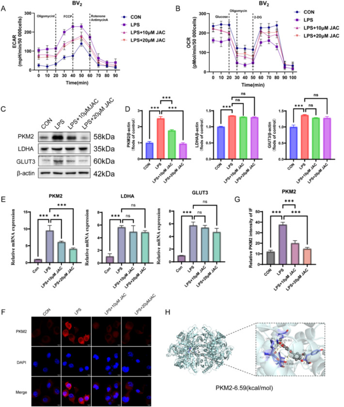
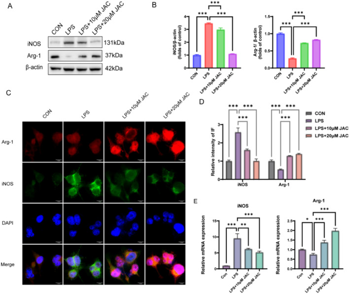
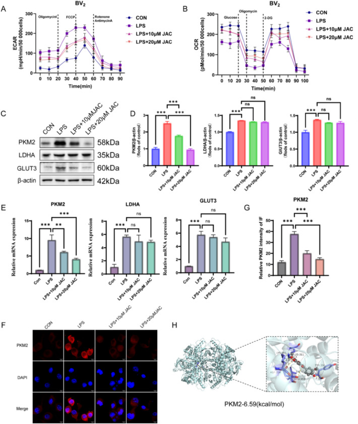
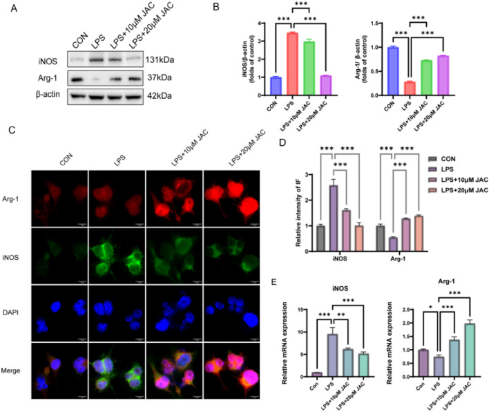
Excessive pro-inflammatory polarization of microglia is a critical driver of secondary inflammation following spinal cord injury (SCI). Jaceosidin, a natural flavonoid with established anti-inflammatory properties, has not been extensively studied in the context of post-SCI inflammation regulation. Given the fundamental role of glycolysis in cellular energy metabolism and its crucial involvement in inflammatory processes, this study investigated the effects of Jaceosidin. We demonstrated that Jaceosidin significantly attenuated the inflammatory response in lipopolysaccharide-stimulated microglia in vitro. Subsequent in vitro and in vivo experiments revealed that Jaceosidin shifted microglial polarization away from the inflammatory state and suppressed glycolytic flux. Mechanistically, Jaceosidin directly targeted and inhibited the activity of pyruvate kinase M2 (PKM2), a key glycolytic enzyme. Intervention with Jaceosidin in a mouse SCI model resulted in reduced microglial activation at the injury site, diminished tissue damage, and significantly improved motor and autonomic nerve function recovery. In conclusion, our findings indicate that Jaceosidin mitigates microglial inflammation and promotes functional recovery after SCI by inhibiting PKM2 activity and dampening glycolysis. As a natural phytochemical derived from traditional Chinese medicine, Jaceosidin presents a promising novel therapeutic strategy for the clinical management of spinal cord injury.

Abstract Image

Abstract Image

Abstract Image

Abstract Image

Abstract Image

Abstract Image

jacosidin通过抑制PKM2活性调控小鼠脊髓损伤后继发性炎症的机制研究。
小胶质细胞过度的促炎极化是脊髓损伤(SCI)后继发性炎症的关键驱动因素。jacosidin是一种具有抗炎特性的天然类黄酮,但在脊髓损伤后炎症调节方面尚未得到广泛研究。鉴于糖酵解在细胞能量代谢中的基本作用及其在炎症过程中的关键参与,本研究调查了jacosidin的作用。我们证明了jacosidin在体外显著减弱脂多糖刺激的小胶质细胞的炎症反应。随后的体外和体内实验表明,jacosidin使小胶质细胞极化远离炎症状态,并抑制糖酵解通量。在机制上,jacosidin直接靶向并抑制了关键的糖酵解酶丙酮酸激酶M2 (PKM2)的活性。在小鼠脊髓损伤模型中,Jaceosidin干预可减少损伤部位的小胶质细胞激活,减轻组织损伤,并显著改善运动和自主神经功能的恢复。总之,我们的研究结果表明,Jaceosidin通过抑制PKM2活性和抑制糖酵解来减轻脊髓损伤后的小胶质细胞炎症并促进功能恢复。jacosidin是一种从中药中提取的天然植物化学物质,为脊髓损伤的临床治疗提供了一种新的治疗策略。
本文章由计算机程序翻译,如有差异,请以英文原文为准。
求助全文
约1分钟内获得全文 求助全文
来源期刊
NeuroMolecular Medicine
NeuroMolecular Medicine 医学-神经科学
CiteScore
7.10
自引率
0.00%
发文量
33
审稿时长
>12 weeks
期刊介绍: NeuroMolecular Medicine publishes cutting-edge original research articles and critical reviews on the molecular and biochemical basis of neurological disorders. Studies range from genetic analyses of human populations to animal and cell culture models of neurological disorders. Emerging findings concerning the identification of genetic aberrancies and their pathogenic mechanisms at the molecular and cellular levels will be included. Also covered are experimental analyses of molecular cascades involved in the development and adult plasticity of the nervous system, in neurological dysfunction, and in neuronal degeneration and repair. NeuroMolecular Medicine encompasses basic research in the fields of molecular genetics, signal transduction, plasticity, and cell death. The information published in NEMM will provide a window into the future of molecular medicine for the nervous system.
×
引用
GB/T 7714-2015
复制
MLA
复制
APA
复制
导出至
BibTeX EndNote RefMan NoteFirst NoteExpress
×
提示
您的信息不完整,为了账户安全,请先补充。
现在去补充
×
提示
您因"违规操作"
具体请查看互助需知
我知道了
×
提示
确定
请完成安全验证×
copy
已复制链接
快去分享给好友吧!
我知道了
右上角分享
点击右上角分享
0
联系我们:info@booksci.cn Book学术提供免费学术资源搜索服务,方便国内外学者检索中英文文献。致力于提供最便捷和优质的服务体验。 Copyright © 2023 布克学术 All rights reserved.
京ICP备2023020795号-1
ghs 京公网安备 11010802042870号
Book学术文献互助
Book学术文献互助群
群 号:604180095
Book学术官方微信