Dose-Dependent Modulation of NMDA Receptors: Neuroprotective Mechanisms against Oxidative Stress in Hippocampal Neurons.

IF 0.8 Q3 MEDICINE, RESEARCH & EXPERIMENTAL
Marjan Nikbakhtzadeh, Asal Behboudian, Maryam Mohammadnia, Zahra Yaghoobi, Saereh Hosseindoost, Afshin Kheradmand, Ghorbangol Ashabi
{"title":"Dose-Dependent Modulation of NMDA Receptors: Neuroprotective Mechanisms against Oxidative Stress in Hippocampal Neurons.","authors":"Marjan Nikbakhtzadeh, Asal Behboudian, Maryam Mohammadnia, Zahra Yaghoobi, Saereh Hosseindoost, Afshin Kheradmand, Ghorbangol Ashabi","doi":"10.22088/IJMCM.BUMS.14.2.682","DOIUrl":null,"url":null,"abstract":"<p><p>N-Methyl-D-Aspartate (NMDA) receptors are involved in synaptic plasticity and neuronal communication. They have various responses to oxidative stress based on the dosage of agonists or antagonists that may be applied. This study focuses on modulation of NMDA receptors in primary hippocampal neurons in oxidative stress condition to understand the effects of NMDA receptor activation and inhibition. In our experiments, primary hippocampal neurons were treated with NMDA and MK-801 to assess their effect on cell viability and apoptosis. Oxidative stress was induced at different concentrations, to evaluate NMDA receptor activity and the neuroprotective effects of MK-801. Apoptosis rates were specified by applying flow cytometry, and assaying caspase-3 activity. Intracellular calcium levels were monitored using fluorescent dye Fura-2 AM. NMDA at 200 μM significantly prevented the cytotoxic effect induced by H<sub>2</sub>O<sub>2</sub> (P<0.001). MK-801 with concentrations of 5 to 20 μM, could reverse the cytotoxic effect of H<sub>2</sub>O<sub>2</sub>. As a result, it significantly inhibited the toxicity of H<sub>2</sub>O<sub>2</sub> on neuronal cells (P<0.001), while 40 μM could not reverse its effects. NMDA (200 μM) increased neuronal survival to 88.3% in the presence of H<sub>2</sub>O<sub>2</sub> and prevented apoptosis. MK-801 (5 μM) also elevated cell survival to 87.2%. Treatment with NMDA (200 µM) + H<sub>2</sub>O<sub>2</sub> also did not show any changes in the Fura-2AM fluorescence compared to the H<sub>2</sub>O<sub>2</sub> group (P>0.05). However, MK-801+ H<sub>2</sub>O<sub>2</sub> reduced the effects of H<sub>2</sub>O<sub>2</sub> on the fluorescence ratio and calcium influx considerably in comparison with the H<sub>2</sub>O<sub>2</sub> group (P<0.01). Treatment with MK-801 (5 μM) effectively mitigated the effects of H<sub>2</sub>O<sub>2</sub> on caspase-3 activity compared to the H<sub>2</sub>O<sub>2</sub> group (P<0.001). Importantly, the dose-dependent effects of NMDA receptors offer a new path into finding therapeutic strategies for neurodegenerative diseases <b><i>.</i></b></p>","PeriodicalId":14152,"journal":{"name":"International Journal of Molecular and Cellular Medicine","volume":"14 2","pages":"682-693"},"PeriodicalIF":0.8000,"publicationDate":"2025-07-01","publicationTypes":"Journal Article","fieldsOfStudy":null,"isOpenAccess":false,"openAccessPdf":"https://www.ncbi.nlm.nih.gov/pmc/articles/PMC12321311/pdf/","citationCount":"0","resultStr":null,"platform":"Semanticscholar","paperid":null,"PeriodicalName":"International Journal of Molecular and Cellular Medicine","FirstCategoryId":"1085","ListUrlMain":"https://doi.org/10.22088/IJMCM.BUMS.14.2.682","RegionNum":0,"RegionCategory":null,"ArticlePicture":[],"TitleCN":null,"AbstractTextCN":null,"PMCID":null,"EPubDate":"2025/1/1 0:00:00","PubModel":"eCollection","JCR":"Q3","JCRName":"MEDICINE, RESEARCH & EXPERIMENTAL","Score":null,"Total":0}
引用次数: 0

Abstract

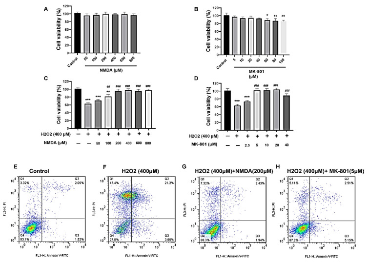
N-Methyl-D-Aspartate (NMDA) receptors are involved in synaptic plasticity and neuronal communication. They have various responses to oxidative stress based on the dosage of agonists or antagonists that may be applied. This study focuses on modulation of NMDA receptors in primary hippocampal neurons in oxidative stress condition to understand the effects of NMDA receptor activation and inhibition. In our experiments, primary hippocampal neurons were treated with NMDA and MK-801 to assess their effect on cell viability and apoptosis. Oxidative stress was induced at different concentrations, to evaluate NMDA receptor activity and the neuroprotective effects of MK-801. Apoptosis rates were specified by applying flow cytometry, and assaying caspase-3 activity. Intracellular calcium levels were monitored using fluorescent dye Fura-2 AM. NMDA at 200 μM significantly prevented the cytotoxic effect induced by H2O2 (P<0.001). MK-801 with concentrations of 5 to 20 μM, could reverse the cytotoxic effect of H2O2. As a result, it significantly inhibited the toxicity of H2O2 on neuronal cells (P<0.001), while 40 μM could not reverse its effects. NMDA (200 μM) increased neuronal survival to 88.3% in the presence of H2O2 and prevented apoptosis. MK-801 (5 μM) also elevated cell survival to 87.2%. Treatment with NMDA (200 µM) + H2O2 also did not show any changes in the Fura-2AM fluorescence compared to the H2O2 group (P>0.05). However, MK-801+ H2O2 reduced the effects of H2O2 on the fluorescence ratio and calcium influx considerably in comparison with the H2O2 group (P<0.01). Treatment with MK-801 (5 μM) effectively mitigated the effects of H2O2 on caspase-3 activity compared to the H2O2 group (P<0.001). Importantly, the dose-dependent effects of NMDA receptors offer a new path into finding therapeutic strategies for neurodegenerative diseases .

Abstract Image

Abstract Image

NMDA受体的剂量依赖性调节:海马神经元抗氧化应激的神经保护机制。
n -甲基- d -天冬氨酸(NMDA)受体参与突触可塑性和神经元通讯。它们对氧化应激有不同的反应,这取决于可能应用的激动剂或拮抗剂的剂量。本研究通过对氧化应激条件下海马原代神经元中NMDA受体的调节,了解NMDA受体激活和抑制的影响。本实验以NMDA和MK-801处理海马原代神经元,观察其对细胞活力和凋亡的影响。在不同浓度下诱导氧化应激,评价MK-801的NMDA受体活性和神经保护作用。采用流式细胞术检测细胞凋亡率,检测caspase-3活性。用荧光染料fura - 2am监测细胞内钙水平。NMDA在200 μM时显著抑制H2O2 (P2O2)诱导的细胞毒作用。结果表明,它能明显抑制H2O2对神经元细胞的毒性(P2O2),防止细胞凋亡。MK-801 (5 μM)也使细胞存活率提高至87.2%。与H2O2组相比,NMDA(200µM) + H2O2处理的Fura-2AM荧光也没有任何变化(P < 0.05)。然而,MK-801+ H2O2与H2O2组相比,显著降低了H2O2对荧光比和钙内流的影响(P2O2与H2O2组相比,对caspase-3活性的影响)。
本文章由计算机程序翻译,如有差异,请以英文原文为准。
求助全文
约1分钟内获得全文 求助全文
来源期刊
CiteScore
3.60
自引率
0.00%
发文量
0
期刊介绍: The International Journal of Molecular and Cellular Medicine (IJMCM) is a peer-reviewed, quarterly publication of Cellular and Molecular Biology Research Center (CMBRC), Babol University of Medical Sciences, Babol, Iran. The journal covers all cellular & molecular biology and medicine disciplines such as the genetic basis of disease, biomarker discovery in diagnosis and treatment, genomics and proteomics, bioinformatics, computer applications in human biology, stem cells and tissue engineering, medical biotechnology, nanomedicine, cellular processes related to growth, death and survival, clinical biochemistry, molecular & cellular immunology, molecular and cellular aspects of infectious disease and cancer research. IJMCM is a free access journal. All open access articles published in IJMCM are distributed under the terms of the Creative Commons Attribution CC BY. The journal doesn''t have any submission and article processing charges (APCs).
×
引用
GB/T 7714-2015
复制
MLA
复制
APA
复制
导出至
BibTeX EndNote RefMan NoteFirst NoteExpress
×
提示
您的信息不完整,为了账户安全,请先补充。
现在去补充
×
提示
您因"违规操作"
具体请查看互助需知
我知道了
×
提示
确定
请完成安全验证×
copy
已复制链接
快去分享给好友吧!
我知道了
右上角分享
点击右上角分享
0
联系我们:info@booksci.cn Book学术提供免费学术资源搜索服务,方便国内外学者检索中英文文献。致力于提供最便捷和优质的服务体验。 Copyright © 2023 布克学术 All rights reserved.
京ICP备2023020795号-1
ghs 京公网安备 11010802042870号
Book学术文献互助
Book学术文献互助群
群 号:604180095
Book学术官方微信