Copy Number Variation Shapes Structural Genomic Diversity Associated With Ecological Adaptation in the Wild Tomato Solanum chilense.

IF 5.3 1区 生物学 Q1 BIOCHEMISTRY & MOLECULAR BIOLOGY
Kai Wei, Remco Stam, Aurélien Tellier, Gustavo A Silva-Arias
{"title":"Copy Number Variation Shapes Structural Genomic Diversity Associated With Ecological Adaptation in the Wild Tomato Solanum chilense.","authors":"Kai Wei, Remco Stam, Aurélien Tellier, Gustavo A Silva-Arias","doi":"10.1093/molbev/msaf191","DOIUrl":null,"url":null,"abstract":"<p><p>Copy Number Variation (CNV) is a prevalent type of variation affecting large genomic regions which contributes to both genetic diversity and ecological adaptation in plants. The target genes involved in adaptation through CNV in tomato and its wild relatives remain unexplored at the population level. Therefore, we characterized the CNV landscape of Solanum chilense, a wild tomato species adapted to dry habitats, using whole-genome short-read data of 35 individuals from 7 populations. We identified 212,207 CNVs, including 160,926 deletions and 51,281 duplications. We found a higher number of CNVs in diverging populations occupying stressful habitats. CNVs and single-nucleotide polymorphism analyses concordantly revealed the known species' population structure, underscoring the impact of historical demographic and recent colonization events shaping genome-wide CNVs. Furthermore, we identified 3,539 candidate genes with highly divergent CNV profiles across populations. Interestingly, these genes are functionally associated with response to abiotic stress and linked to multiple pathways of flowering time regulation. Gene CNVs in S. chilense exhibit 2 evolutionary trends: gene loss in ancestral lineages distributed in central and southern coast populations and gene gain in the most recent diverged lineage from the southern highland region. Environmental association of the CNVs ultimately linked the dynamics of gene copy number to 6 climatic variables. It suggests that natural selection has likely shaped CNV patterns in stress-response genes, promoting the colonization of contrasting habitats. Our findings provide insights into the role of CNV underlying adaptation during recent range expansion.</p>","PeriodicalId":18730,"journal":{"name":"Molecular biology and evolution","volume":" ","pages":""},"PeriodicalIF":5.3000,"publicationDate":"2025-07-30","publicationTypes":"Journal Article","fieldsOfStudy":null,"isOpenAccess":false,"openAccessPdf":"https://www.ncbi.nlm.nih.gov/pmc/articles/PMC12378046/pdf/","citationCount":"0","resultStr":null,"platform":"Semanticscholar","paperid":null,"PeriodicalName":"Molecular biology and evolution","FirstCategoryId":"99","ListUrlMain":"https://doi.org/10.1093/molbev/msaf191","RegionNum":1,"RegionCategory":"生物学","ArticlePicture":[],"TitleCN":null,"AbstractTextCN":null,"PMCID":null,"EPubDate":"","PubModel":"","JCR":"Q1","JCRName":"BIOCHEMISTRY & MOLECULAR BIOLOGY","Score":null,"Total":0}
引用次数: 0

Abstract

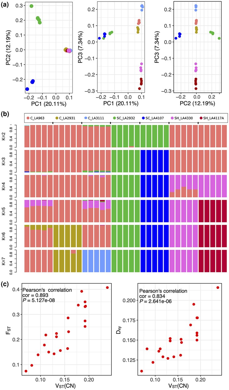
Copy Number Variation (CNV) is a prevalent type of variation affecting large genomic regions which contributes to both genetic diversity and ecological adaptation in plants. The target genes involved in adaptation through CNV in tomato and its wild relatives remain unexplored at the population level. Therefore, we characterized the CNV landscape of Solanum chilense, a wild tomato species adapted to dry habitats, using whole-genome short-read data of 35 individuals from 7 populations. We identified 212,207 CNVs, including 160,926 deletions and 51,281 duplications. We found a higher number of CNVs in diverging populations occupying stressful habitats. CNVs and single-nucleotide polymorphism analyses concordantly revealed the known species' population structure, underscoring the impact of historical demographic and recent colonization events shaping genome-wide CNVs. Furthermore, we identified 3,539 candidate genes with highly divergent CNV profiles across populations. Interestingly, these genes are functionally associated with response to abiotic stress and linked to multiple pathways of flowering time regulation. Gene CNVs in S. chilense exhibit 2 evolutionary trends: gene loss in ancestral lineages distributed in central and southern coast populations and gene gain in the most recent diverged lineage from the southern highland region. Environmental association of the CNVs ultimately linked the dynamics of gene copy number to 6 climatic variables. It suggests that natural selection has likely shaped CNV patterns in stress-response genes, promoting the colonization of contrasting habitats. Our findings provide insights into the role of CNV underlying adaptation during recent range expansion.

Abstract Image

Abstract Image

Abstract Image

拷贝数变异决定了野生番茄茄(Solanum chilense)与生态适应相关的结构基因组多样性。
拷贝数变异(Copy Number Variation, CNV)是一种影响大基因组区域的普遍变异类型,对植物的遗传多样性和生态适应性都有贡献。番茄及其野生近缘种通过CNV参与适应的靶基因在种群水平上仍未被探索。因此,我们利用来自7个种群的35个个体的全基因组短读数据,对适应干旱生境的野生番茄Solanum chilense的CNV景观进行了表征。我们确定了212,207个CNVs,包括160,926个缺失和51,281个重复。我们发现,在处于压力栖息地的不同种群中,CNVs的数量更高。CNVs和单核苷酸多态性分析一致地揭示了已知物种的种群结构,强调了历史人口统计学和最近殖民化事件对全基因组CNVs的影响。此外,我们确定了3539个候选基因,它们在人群中具有高度不同的CNV谱。有趣的是,这些基因在功能上与对非生物胁迫的反应有关,并与开花时间调节的多种途径有关。智利玉米的基因CNVs表现出两种进化趋势:分布在中部和南部沿海人群的祖先谱系的基因丢失和来自南部高地地区的最新分化谱系的基因获得。CNVs的环境关联最终将基因拷贝数的动态与六个气候变量联系起来。这表明自然选择可能在应激反应基因中形成了CNV模式,促进了不同栖息地的殖民化。我们的研究结果为在最近的范围扩张中CNV潜在适应的作用提供了见解。
本文章由计算机程序翻译,如有差异,请以英文原文为准。
求助全文
约1分钟内获得全文 求助全文
来源期刊
Molecular biology and evolution
Molecular biology and evolution 生物-进化生物学
CiteScore
19.70
自引率
3.70%
发文量
257
审稿时长
1 months
期刊介绍: Molecular Biology and Evolution Journal Overview: Publishes research at the interface of molecular (including genomics) and evolutionary biology Considers manuscripts containing patterns, processes, and predictions at all levels of organization: population, taxonomic, functional, and phenotypic Interested in fundamental discoveries, new and improved methods, resources, technologies, and theories advancing evolutionary research Publishes balanced reviews of recent developments in genome evolution and forward-looking perspectives suggesting future directions in molecular evolution applications.
×
引用
GB/T 7714-2015
复制
MLA
复制
APA
复制
导出至
BibTeX EndNote RefMan NoteFirst NoteExpress
×
提示
您的信息不完整,为了账户安全,请先补充。
现在去补充
×
提示
您因"违规操作"
具体请查看互助需知
我知道了
×
提示
确定
请完成安全验证×
copy
已复制链接
快去分享给好友吧!
我知道了
右上角分享
点击右上角分享
0
联系我们:info@booksci.cn Book学术提供免费学术资源搜索服务,方便国内外学者检索中英文文献。致力于提供最便捷和优质的服务体验。 Copyright © 2023 布克学术 All rights reserved.
京ICP备2023020795号-1
ghs 京公网安备 11010802042870号
Book学术文献互助
Book学术文献互助群
群 号:604180095
Book学术官方微信