Inhibition of TFF3 improves the infiltration and function of CD8+ T cells by downregulating the expression of PD-L1 in colorectal cancer.

IF 2.3 3区 医学 Q2 GASTROENTEROLOGY & HEPATOLOGY
Xiaoxue Pan, Jichang Li, Jing Zhu, Xin Wang, Yucun Liu, Shanwen Chen, Pengyuan Wang
{"title":"Inhibition of TFF3 improves the infiltration and function of CD8<sup>+</sup> T cells by downregulating the expression of PD-L1 in colorectal cancer.","authors":"Xiaoxue Pan, Jichang Li, Jing Zhu, Xin Wang, Yucun Liu, Shanwen Chen, Pengyuan Wang","doi":"10.1007/s00384-025-04964-0","DOIUrl":null,"url":null,"abstract":"<p><strong>Background: </strong>Colorectal cancer is a common malignant tumor of the digestive tract with a high mortality rate. TFF3 is a secreted protein expressed in various cancers. The aim of the study is to report that inhibiting TFF3 increases the function and infiltration of CD8<sup>+</sup> T cells in colorectal tumor tissues.</p><p><strong>Methods: </strong>The proteomics analysis confirmed the high expression of secreted TFF3 in the supernatant of colorectal cancer cells, and databases were used to analyze the immune infiltration in tumor tissues. qPCR test was used to demonstrate the high levels of secreted TFF3 affecting the function of CD8<sup>+</sup> T cells. In vivo experiments were used to observe the effects of TFF3 knockdown on tumor growth and immune cell infiltration. Tumor-infiltrating T lymphocytes were sorted for RNA sequencing and mechanism explanation.</p><p><strong>Results: </strong>Inhibiting the expression of TFF3 in tumor tissues improved immune cell infiltration and enhanced anti-tumor effects. TFF3 knockdown downregulated the expression of PD-L1 in tumor tissues through the AKT/mTOR pathway, which enhanced the function of CD8<sup>+</sup> T cells.</p><p><strong>Conclusion: </strong>Knockdown of TFF3 improved the infiltration of CD8<sup>+</sup> T cells and anti-tumor capabilities.</p>","PeriodicalId":13789,"journal":{"name":"International Journal of Colorectal Disease","volume":"40 1","pages":"170"},"PeriodicalIF":2.3000,"publicationDate":"2025-08-05","publicationTypes":"Journal Article","fieldsOfStudy":null,"isOpenAccess":false,"openAccessPdf":"https://www.ncbi.nlm.nih.gov/pmc/articles/PMC12325462/pdf/","citationCount":"0","resultStr":null,"platform":"Semanticscholar","paperid":null,"PeriodicalName":"International Journal of Colorectal Disease","FirstCategoryId":"3","ListUrlMain":"https://doi.org/10.1007/s00384-025-04964-0","RegionNum":3,"RegionCategory":"医学","ArticlePicture":[],"TitleCN":null,"AbstractTextCN":null,"PMCID":null,"EPubDate":"","PubModel":"","JCR":"Q2","JCRName":"GASTROENTEROLOGY & HEPATOLOGY","Score":null,"Total":0}
引用次数: 0

Abstract

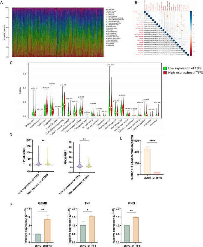
Background: Colorectal cancer is a common malignant tumor of the digestive tract with a high mortality rate. TFF3 is a secreted protein expressed in various cancers. The aim of the study is to report that inhibiting TFF3 increases the function and infiltration of CD8+ T cells in colorectal tumor tissues.

Methods: The proteomics analysis confirmed the high expression of secreted TFF3 in the supernatant of colorectal cancer cells, and databases were used to analyze the immune infiltration in tumor tissues. qPCR test was used to demonstrate the high levels of secreted TFF3 affecting the function of CD8+ T cells. In vivo experiments were used to observe the effects of TFF3 knockdown on tumor growth and immune cell infiltration. Tumor-infiltrating T lymphocytes were sorted for RNA sequencing and mechanism explanation.

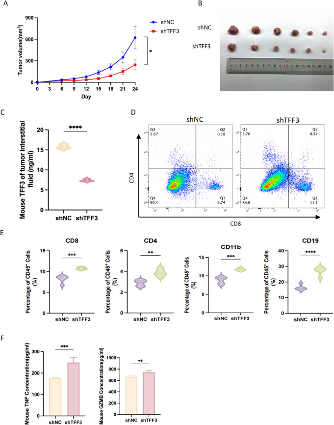
Results: Inhibiting the expression of TFF3 in tumor tissues improved immune cell infiltration and enhanced anti-tumor effects. TFF3 knockdown downregulated the expression of PD-L1 in tumor tissues through the AKT/mTOR pathway, which enhanced the function of CD8+ T cells.

Conclusion: Knockdown of TFF3 improved the infiltration of CD8+ T cells and anti-tumor capabilities.

Abstract Image

Abstract Image

Abstract Image

Abstract Image

Abstract Image

Abstract Image

抑制TFF3通过下调结直肠癌中PD-L1的表达改善CD8+ T细胞的浸润和功能。
背景:结直肠癌是一种常见的消化道恶性肿瘤,死亡率高。TFF3是一种在多种癌症中表达的分泌蛋白。本研究的目的是报道抑制TFF3可增加结直肠肿瘤组织中CD8+ T细胞的功能和浸润。方法:通过蛋白质组学分析证实大肠癌细胞上清中分泌的TFF3高表达,并利用数据库分析肿瘤组织中的免疫浸润情况。qPCR检测证实高水平分泌的TFF3影响CD8+ T细胞的功能。通过体内实验观察TFF3敲低对肿瘤生长和免疫细胞浸润的影响。对肿瘤浸润T淋巴细胞进行RNA测序和机制解释。结果:抑制肿瘤组织中TFF3的表达可改善免疫细胞浸润,增强抗肿瘤作用。TFF3敲低可通过AKT/mTOR通路下调肿瘤组织中PD-L1的表达,增强CD8+ T细胞的功能。结论:敲低TFF3可提高CD8+ T细胞的浸润能力和抗肿瘤能力。
本文章由计算机程序翻译,如有差异,请以英文原文为准。
求助全文
约1分钟内获得全文 求助全文
来源期刊
CiteScore
4.90
自引率
3.60%
发文量
206
审稿时长
3-8 weeks
期刊介绍: The International Journal of Colorectal Disease, Clinical and Molecular Gastroenterology and Surgery aims to publish novel and state-of-the-art papers which deal with the physiology and pathophysiology of diseases involving the entire gastrointestinal tract. In addition to original research articles, the following categories will be included: reviews (usually commissioned but may also be submitted), case reports, letters to the editor, and protocols on clinical studies. The journal offers its readers an interdisciplinary forum for clinical science and molecular research related to gastrointestinal disease.
×
引用
GB/T 7714-2015
复制
MLA
复制
APA
复制
导出至
BibTeX EndNote RefMan NoteFirst NoteExpress
×
提示
您的信息不完整,为了账户安全,请先补充。
现在去补充
×
提示
您因"违规操作"
具体请查看互助需知
我知道了
×
提示
确定
请完成安全验证×
copy
已复制链接
快去分享给好友吧!
我知道了
右上角分享
点击右上角分享
0
联系我们:info@booksci.cn Book学术提供免费学术资源搜索服务,方便国内外学者检索中英文文献。致力于提供最便捷和优质的服务体验。 Copyright © 2023 布克学术 All rights reserved.
京ICP备2023020795号-1
ghs 京公网安备 11010802042870号
Book学术文献互助
Book学术文献互助群
群 号:604180095
Book学术官方微信