Establishment and Evaluation of HepG2 Cell Insulin Resistance Model.

IF 3 3区 医学 Q3 ENDOCRINOLOGY & METABOLISM
Zixuan Meng, Yuehua Han, Linda Ruan, Chenming Xu, Mengxiao Zhang, Hao Liu
{"title":"Establishment and Evaluation of HepG2 Cell Insulin Resistance Model.","authors":"Zixuan Meng, Yuehua Han, Linda Ruan, Chenming Xu, Mengxiao Zhang, Hao Liu","doi":"10.2147/DMSO.S523821","DOIUrl":null,"url":null,"abstract":"<p><strong>Objective: </strong>Establishing HepG2 cell insulin resistance models using glucosamine, high glucose with high insulin and palmitic acid and briefly evaluating them to provide reliable models for insulin resistance research.</p><p><strong>Methods: </strong>Three methods were used to induce insulin resistance in HepG2 cells, and glucose uptake and consumption, glucose metabolism-related mRNA and p-AKT/AKT protein levels and RNA-seq were detected to compare the three induction methods.</p><p><strong>Results: </strong>Glucose consumption capacity was reduced after glucosamine and palmitic acid induction and did not change significantly after high glucose with high insulin induction. Glucose uptake capacity was not significantly changed after glucosamine and high glucose with high insulin induction and was reduced after palmitic acid induction. After high insulin stimulation, p-AKT/AKT levels were elevated in glucosamine and high glucose with high insulin induction and did not change significantly in palmitic acid induction. <i>G6pase</i>, <i>PC</i>, and <i>PCK1</i> were elevated after glucosamine and palmitic acid stimulation, and only PCK1 was elevated after high glucose with high insulin stimulation. The transcriptomes of cells induced by the three methods differed widely.</p><p><strong>Conclusion: </strong>Treatment with 0.2 mM palmitic acid for 24 h is a simple and stable method to induce insulin resistance in HepG2 cells.</p>","PeriodicalId":11116,"journal":{"name":"Diabetes, Metabolic Syndrome and Obesity: Targets and Therapy","volume":"18 ","pages":"2573-2584"},"PeriodicalIF":3.0000,"publicationDate":"2025-07-29","publicationTypes":"Journal Article","fieldsOfStudy":null,"isOpenAccess":false,"openAccessPdf":"https://www.ncbi.nlm.nih.gov/pmc/articles/PMC12317709/pdf/","citationCount":"0","resultStr":null,"platform":"Semanticscholar","paperid":null,"PeriodicalName":"Diabetes, Metabolic Syndrome and Obesity: Targets and Therapy","FirstCategoryId":"3","ListUrlMain":"https://doi.org/10.2147/DMSO.S523821","RegionNum":3,"RegionCategory":"医学","ArticlePicture":[],"TitleCN":null,"AbstractTextCN":null,"PMCID":null,"EPubDate":"2025/1/1 0:00:00","PubModel":"eCollection","JCR":"Q3","JCRName":"ENDOCRINOLOGY & METABOLISM","Score":null,"Total":0}
引用次数: 0

Abstract

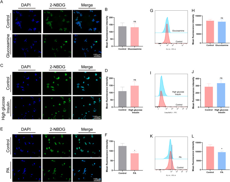
Objective: Establishing HepG2 cell insulin resistance models using glucosamine, high glucose with high insulin and palmitic acid and briefly evaluating them to provide reliable models for insulin resistance research.

Methods: Three methods were used to induce insulin resistance in HepG2 cells, and glucose uptake and consumption, glucose metabolism-related mRNA and p-AKT/AKT protein levels and RNA-seq were detected to compare the three induction methods.

Results: Glucose consumption capacity was reduced after glucosamine and palmitic acid induction and did not change significantly after high glucose with high insulin induction. Glucose uptake capacity was not significantly changed after glucosamine and high glucose with high insulin induction and was reduced after palmitic acid induction. After high insulin stimulation, p-AKT/AKT levels were elevated in glucosamine and high glucose with high insulin induction and did not change significantly in palmitic acid induction. G6pase, PC, and PCK1 were elevated after glucosamine and palmitic acid stimulation, and only PCK1 was elevated after high glucose with high insulin stimulation. The transcriptomes of cells induced by the three methods differed widely.

Conclusion: Treatment with 0.2 mM palmitic acid for 24 h is a simple and stable method to induce insulin resistance in HepG2 cells.

Abstract Image

Abstract Image

Abstract Image

HepG2细胞胰岛素抵抗模型的建立与评价。
目的:采用葡萄糖胺、高糖加高胰岛素和棕榈酸建立HepG2细胞胰岛素抵抗模型并进行简要评价,为胰岛素抵抗研究提供可靠的模型。方法:采用三种方法诱导HepG2细胞胰岛素抵抗,检测葡萄糖摄取和消耗、葡萄糖代谢相关mRNA和p-AKT/AKT蛋白水平及RNA-seq,比较三种诱导方法的差异。结果:葡萄糖胺和棕榈酸诱导后葡萄糖消耗能力降低,高糖高胰岛素诱导后无明显变化。葡萄糖胺和高糖高胰岛素诱导后葡萄糖摄取能力无明显变化,棕榈酸诱导后葡萄糖摄取能力降低。高胰岛素刺激后,高胰岛素诱导的葡萄糖胺和高葡萄糖组p-AKT/AKT水平升高,棕榈酸诱导组p-AKT/AKT水平无显著变化。葡萄糖胺和棕榈酸刺激后G6pase、PC和PCK1升高,高糖和高胰岛素刺激后只有PCK1升高。三种方法诱导的细胞转录组差异很大。结论:0.2 mM棕榈酸处理24h是诱导HepG2细胞胰岛素抵抗的一种简便、稳定的方法。
本文章由计算机程序翻译,如有差异,请以英文原文为准。
求助全文
约1分钟内获得全文 求助全文
来源期刊
Diabetes, Metabolic Syndrome and Obesity: Targets and Therapy
Diabetes, Metabolic Syndrome and Obesity: Targets and Therapy Pharmacology, Toxicology and Pharmaceutics-Pharmacology
CiteScore
5.90
自引率
6.10%
发文量
431
审稿时长
16 weeks
期刊介绍: An international, peer-reviewed, open access, online journal. The journal is committed to the rapid publication of the latest laboratory and clinical findings in the fields of diabetes, metabolic syndrome and obesity research. Original research, review, case reports, hypothesis formation, expert opinion and commentaries are all considered for publication.
×
引用
GB/T 7714-2015
复制
MLA
复制
APA
复制
导出至
BibTeX EndNote RefMan NoteFirst NoteExpress
×
提示
您的信息不完整,为了账户安全,请先补充。
现在去补充
×
提示
您因"违规操作"
具体请查看互助需知
我知道了
×
提示
确定
请完成安全验证×
copy
已复制链接
快去分享给好友吧!
我知道了
右上角分享
点击右上角分享
0
联系我们:info@booksci.cn Book学术提供免费学术资源搜索服务,方便国内外学者检索中英文文献。致力于提供最便捷和优质的服务体验。 Copyright © 2023 布克学术 All rights reserved.
京ICP备2023020795号-1
ghs 京公网安备 11010802042870号
Book学术文献互助
Book学术文献互助群
群 号:604180095
Book学术官方微信