Identification of the Francisella novicida FTN_0096 as a factor involved in intracellular replication and host response.

IF 2.6 3区 综合性期刊 Q1 MULTIDISCIPLINARY SCIENCES
PLoS ONE Pub Date : 2025-08-01 eCollection Date: 2025-01-01 DOI:10.1371/journal.pone.0329626
Dhandy Koesoemo Wardhana, Takashi Shimizu, Kenta Watanabe, Akihiko Uda, Masahisa Watarai
{"title":"Identification of the Francisella novicida FTN_0096 as a factor involved in intracellular replication and host response.","authors":"Dhandy Koesoemo Wardhana, Takashi Shimizu, Kenta Watanabe, Akihiko Uda, Masahisa Watarai","doi":"10.1371/journal.pone.0329626","DOIUrl":null,"url":null,"abstract":"<p><p>Francisella tularensis is the causative agent of the zoonotic disease tularemia. We investigated a pathogenic factor of F. tularensis subsp. novicida (F. novicida). Accordingly, we established a novel infection model using HeLa cells. F. novicida usually infects macrophage lineage cells and less frequently epithelial cells. We successfully infected HeLa cells expressing the Fc receptor (HeLa-FcγRII cells) using F. novicida supplemented with mouse serum containing F. novicida antibodies. A total of 2,232 transposon mutants of F. novicida were screened to determine the relatively fewer cytotoxic strains of the HeLa-FcγRII cells, and 13 strains were thus isolated. Sequencing analysis of transposon insertion sites identified 13 genes, including FTN_0096. We focused on FTN_0096. Although the F. novicida wild-type strain proliferated in HeLa-FcγRII and THP-1 cells, the number of intracellular FTN_0096 mutant decreased. FTN_0096 mutant cannot escape from phagolysosomes in the initial phases of infection. Moreover, FTN_0096 mutant was detected in the mitochondria and Golgi complex. These findings indicate the importance of FTN_0096 of F. novicida for intracellular replication in the cells.</p>","PeriodicalId":20189,"journal":{"name":"PLoS ONE","volume":"20 8","pages":"e0329626"},"PeriodicalIF":2.6000,"publicationDate":"2025-08-01","publicationTypes":"Journal Article","fieldsOfStudy":null,"isOpenAccess":false,"openAccessPdf":"https://www.ncbi.nlm.nih.gov/pmc/articles/PMC12316277/pdf/","citationCount":"0","resultStr":null,"platform":"Semanticscholar","paperid":null,"PeriodicalName":"PLoS ONE","FirstCategoryId":"103","ListUrlMain":"https://doi.org/10.1371/journal.pone.0329626","RegionNum":3,"RegionCategory":"综合性期刊","ArticlePicture":[],"TitleCN":null,"AbstractTextCN":null,"PMCID":null,"EPubDate":"2025/1/1 0:00:00","PubModel":"eCollection","JCR":"Q1","JCRName":"MULTIDISCIPLINARY SCIENCES","Score":null,"Total":0}
引用次数: 0

Abstract

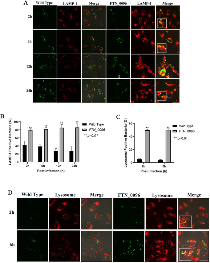
Francisella tularensis is the causative agent of the zoonotic disease tularemia. We investigated a pathogenic factor of F. tularensis subsp. novicida (F. novicida). Accordingly, we established a novel infection model using HeLa cells. F. novicida usually infects macrophage lineage cells and less frequently epithelial cells. We successfully infected HeLa cells expressing the Fc receptor (HeLa-FcγRII cells) using F. novicida supplemented with mouse serum containing F. novicida antibodies. A total of 2,232 transposon mutants of F. novicida were screened to determine the relatively fewer cytotoxic strains of the HeLa-FcγRII cells, and 13 strains were thus isolated. Sequencing analysis of transposon insertion sites identified 13 genes, including FTN_0096. We focused on FTN_0096. Although the F. novicida wild-type strain proliferated in HeLa-FcγRII and THP-1 cells, the number of intracellular FTN_0096 mutant decreased. FTN_0096 mutant cannot escape from phagolysosomes in the initial phases of infection. Moreover, FTN_0096 mutant was detected in the mitochondria and Golgi complex. These findings indicate the importance of FTN_0096 of F. novicida for intracellular replication in the cells.

Abstract Image

Abstract Image

Abstract Image

新弗朗西斯菌FTN_0096参与细胞内复制和宿主应答因子的鉴定
土拉菌是人畜共患疾病土拉菌病的病原体。我们研究了土拉菌亚种的一个致病因子。novicida的词性:因此,我们利用HeLa细胞建立了一种新的感染模型。新发梭菌通常感染巨噬细胞系细胞,很少感染上皮细胞。我们成功地用含新乳弧菌抗体的小鼠血清补充了表达Fc受体的HeLa细胞(HeLa-Fcγ - rii细胞)。筛选了2232个转座子突变体,确定了对hela - fc - γ - rii细胞毒性相对较小的菌株,并分离出13株。转座子插入位点测序鉴定出FTN_0096等13个基因。我们专注于FTN_0096。尽管野生型菌株在hela - fc - γ rii和THP-1细胞中增殖,但细胞内FTN_0096突变体数量减少。FTN_0096突变体在感染初期不能从吞噬溶酶体中逃脱。此外,在线粒体和高尔基复合体中检测到FTN_0096突变体。这些结果表明,FTN_0096基因在细胞内复制中起着重要的作用。
本文章由计算机程序翻译,如有差异,请以英文原文为准。
求助全文
约1分钟内获得全文 求助全文
来源期刊
PLoS ONE
PLoS ONE 生物-生物学
CiteScore
6.20
自引率
5.40%
发文量
14242
审稿时长
3.7 months
期刊介绍: PLOS ONE is an international, peer-reviewed, open-access, online publication. PLOS ONE welcomes reports on primary research from any scientific discipline. It provides: * Open-access—freely accessible online, authors retain copyright * Fast publication times * Peer review by expert, practicing researchers * Post-publication tools to indicate quality and impact * Community-based dialogue on articles * Worldwide media coverage
×
引用
GB/T 7714-2015
复制
MLA
复制
APA
复制
导出至
BibTeX EndNote RefMan NoteFirst NoteExpress
×
提示
您的信息不完整,为了账户安全,请先补充。
现在去补充
×
提示
您因"违规操作"
具体请查看互助需知
我知道了
×
提示
确定
请完成安全验证×
copy
已复制链接
快去分享给好友吧!
我知道了
右上角分享
点击右上角分享
0
联系我们:info@booksci.cn Book学术提供免费学术资源搜索服务,方便国内外学者检索中英文文献。致力于提供最便捷和优质的服务体验。 Copyright © 2023 布克学术 All rights reserved.
京ICP备2023020795号-1
ghs 京公网安备 11010802042870号
Book学术文献互助
Book学术文献互助群
群 号:604180095
Book学术官方微信