Clinical study on the role of modified chest drainage tube in enhanced recovery after uniportal VATS radical surgery for lung cancer.

IF 2.8 3区 医学 Q2 RESPIRATORY SYSTEM
Wei Zheng, Pingli Wang, Zengzhen Cao
{"title":"Clinical study on the role of modified chest drainage tube in enhanced recovery after uniportal VATS radical surgery for lung cancer.","authors":"Wei Zheng, Pingli Wang, Zengzhen Cao","doi":"10.1186/s12890-025-03853-0","DOIUrl":null,"url":null,"abstract":"<p><strong>Objective: </strong>This study evaluates the impact of a modified chest drainage tube on postoperative recovery and its clinical application value by comparing the drainage efficacy of the modified tube with conventional chest drainage tubes after uniportal video-assisted thoracoscopic surgery (VATS) for lung cancer.</p><p><strong>Methods: </strong>A retrospective analysis of clinical data from 100 patients who underwent uniportal VATS radical surgery for lung cancer in the department of thoracic and cardiovascular surgery at our hospital between January 2023 and January 2024 was conducted. Of these, 50 patients received the modified chest drainage tube postoperatively (experimental group), while 50 patients received the conventional chest drainage tube (control group). Postoperative outcomes, including thoracic drainage volume, duration of chest tube placement, length of hospital stay, wound healing, pain levels, and tube reinsertion rates, were compared between the two groups.</p><p><strong>Results: </strong>The experimental group demonstrated significantly improved outcomes in terms of chest tube placement duration, length of hospital stay, wound healing, and pain levels compared to the control group, with statistically significant differences (P < 0.05). However, no statistically significant differences were observed between the two groups regarding postoperative thoracic drainage volume and tube reinsertion rates (P > 0.05).</p><p><strong>Conclusion: </strong>The modified chest drainage tube used after uniportal VATS radical surgery for lung cancer exhibits safety and efficacy, facilitates rapid recovery, and demonstrates potential clinical value.</p>","PeriodicalId":9148,"journal":{"name":"BMC Pulmonary Medicine","volume":"25 1","pages":"369"},"PeriodicalIF":2.8000,"publicationDate":"2025-08-01","publicationTypes":"Journal Article","fieldsOfStudy":null,"isOpenAccess":false,"openAccessPdf":"https://www.ncbi.nlm.nih.gov/pmc/articles/PMC12317644/pdf/","citationCount":"0","resultStr":null,"platform":"Semanticscholar","paperid":null,"PeriodicalName":"BMC Pulmonary Medicine","FirstCategoryId":"3","ListUrlMain":"https://doi.org/10.1186/s12890-025-03853-0","RegionNum":3,"RegionCategory":"医学","ArticlePicture":[],"TitleCN":null,"AbstractTextCN":null,"PMCID":null,"EPubDate":"","PubModel":"","JCR":"Q2","JCRName":"RESPIRATORY SYSTEM","Score":null,"Total":0}
引用次数: 0

Abstract

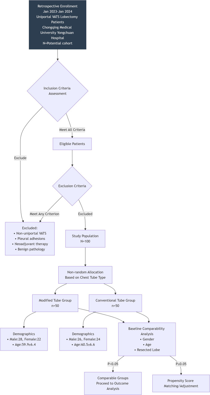
Objective: This study evaluates the impact of a modified chest drainage tube on postoperative recovery and its clinical application value by comparing the drainage efficacy of the modified tube with conventional chest drainage tubes after uniportal video-assisted thoracoscopic surgery (VATS) for lung cancer.

Methods: A retrospective analysis of clinical data from 100 patients who underwent uniportal VATS radical surgery for lung cancer in the department of thoracic and cardiovascular surgery at our hospital between January 2023 and January 2024 was conducted. Of these, 50 patients received the modified chest drainage tube postoperatively (experimental group), while 50 patients received the conventional chest drainage tube (control group). Postoperative outcomes, including thoracic drainage volume, duration of chest tube placement, length of hospital stay, wound healing, pain levels, and tube reinsertion rates, were compared between the two groups.

Results: The experimental group demonstrated significantly improved outcomes in terms of chest tube placement duration, length of hospital stay, wound healing, and pain levels compared to the control group, with statistically significant differences (P < 0.05). However, no statistically significant differences were observed between the two groups regarding postoperative thoracic drainage volume and tube reinsertion rates (P > 0.05).

Conclusion: The modified chest drainage tube used after uniportal VATS radical surgery for lung cancer exhibits safety and efficacy, facilitates rapid recovery, and demonstrates potential clinical value.

Abstract Image

Abstract Image

改良胸腔引流管在单门VATS肺癌根治术后促进恢复的临床研究。
目的:本研究通过对肺癌单门胸腔镜手术(VATS)后改良胸腔引流管与常规胸腔引流管引流效果的比较,评价改良胸腔引流管对术后恢复的影响及其临床应用价值。方法:回顾性分析2023年1月至2024年1月在我院胸外科及心血管外科行单门静脉辅助肺癌根治术的100例患者的临床资料。其中改良胸引流管50例(实验组),常规胸引流管50例(对照组)。比较两组患者的术后结果,包括胸腔引流量、胸管放置时间、住院时间、伤口愈合、疼痛程度和管重新插入率。结果:实验组在胸管放置时间、住院时间、伤口愈合、疼痛程度等方面均较对照组有显著改善,差异有统计学意义(P < 0.05)。结论:肺癌单门VATS根治术后应用改良胸腔引流管安全有效,恢复迅速,具有潜在的临床应用价值。
本文章由计算机程序翻译,如有差异,请以英文原文为准。
求助全文
约1分钟内获得全文 求助全文
来源期刊
BMC Pulmonary Medicine
BMC Pulmonary Medicine RESPIRATORY SYSTEM-
CiteScore
4.40
自引率
3.20%
发文量
423
审稿时长
6-12 weeks
期刊介绍: BMC Pulmonary Medicine is an open access, peer-reviewed journal that considers articles on all aspects of the prevention, diagnosis and management of pulmonary and associated disorders, as well as related molecular genetics, pathophysiology, and epidemiology.
×
引用
GB/T 7714-2015
复制
MLA
复制
APA
复制
导出至
BibTeX EndNote RefMan NoteFirst NoteExpress
×
提示
您的信息不完整,为了账户安全,请先补充。
现在去补充
×
提示
您因"违规操作"
具体请查看互助需知
我知道了
×
提示
确定
请完成安全验证×
copy
已复制链接
快去分享给好友吧!
我知道了
右上角分享
点击右上角分享
0
联系我们:info@booksci.cn Book学术提供免费学术资源搜索服务,方便国内外学者检索中英文文献。致力于提供最便捷和优质的服务体验。 Copyright © 2023 布克学术 All rights reserved.
京ICP备2023020795号-1
ghs 京公网安备 11010802042870号
Book学术文献互助
Book学术文献互助群
群 号:604180095
Book学术官方微信