Activation of Pvt1b isoform contributes to local Pvt1 abundance to repress Myc during stress.

IF 3.7 2区 生物学 Q1 GENETICS & HEREDITY
PLoS Genetics Pub Date : 2025-07-31 eCollection Date: 2025-07-01 DOI:10.1371/journal.pgen.1011790
Qiao Li, Christiane E Olivero, Erin Floyd, Jane Ding, Emily Dangelmaier, James Knight, Nadya Dimitrova
{"title":"Activation of Pvt1b isoform contributes to local Pvt1 abundance to repress Myc during stress.","authors":"Qiao Li, Christiane E Olivero, Erin Floyd, Jane Ding, Emily Dangelmaier, James Knight, Nadya Dimitrova","doi":"10.1371/journal.pgen.1011790","DOIUrl":null,"url":null,"abstract":"<p><p>Many long noncoding RNA (lncRNA) loci harbor multiple alternative isoforms. It is not known whether isoform-specific sequence elements enable distinct functions. Previous work identified two alternative transcription start site (TSS) isoforms in the Pvt1 lncRNA locus - the constitutively expressed Pvt1a and the stress-induced Pvt1b. While the function of Pvt1a is not known, the p53-regulated Pvt1b was shown to act locally to repress the transcription of the neighboring Myc proto-oncogene in response to genotoxic and oncogenic stress. Here, we investigated whether Pvt1b contains isoform-specific repressive sequence elements. Our results revealed that Pvt1b contributes to but is not required for Myc repression. Using in vivo and in vitro models of genotoxic and oncogenic stress, we observed that Pvt1a compensates for Pvt1b loss, resulting in Pvt1b deficiency having a moderate effect on Myc regulation, stress response, and tumor suppression. Long-read sequencing exposed a diversity of stress-induced Pvt1a and Pvt1b isoforms, further arguing against a specialized role for Pvt1b. We propose that p53-induced increase in total Pvt1 abundance, and not isoform-specific activation, represses Myc during stress.</p>","PeriodicalId":49007,"journal":{"name":"PLoS Genetics","volume":"21 7","pages":"e1011790"},"PeriodicalIF":3.7000,"publicationDate":"2025-07-31","publicationTypes":"Journal Article","fieldsOfStudy":null,"isOpenAccess":false,"openAccessPdf":"https://www.ncbi.nlm.nih.gov/pmc/articles/PMC12312954/pdf/","citationCount":"0","resultStr":null,"platform":"Semanticscholar","paperid":null,"PeriodicalName":"PLoS Genetics","FirstCategoryId":"99","ListUrlMain":"https://doi.org/10.1371/journal.pgen.1011790","RegionNum":2,"RegionCategory":"生物学","ArticlePicture":[],"TitleCN":null,"AbstractTextCN":null,"PMCID":null,"EPubDate":"2025/7/1 0:00:00","PubModel":"eCollection","JCR":"Q1","JCRName":"GENETICS & HEREDITY","Score":null,"Total":0}
引用次数: 0

Abstract

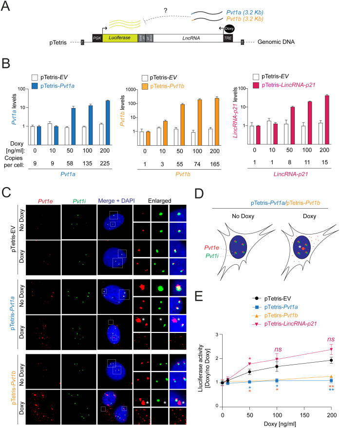
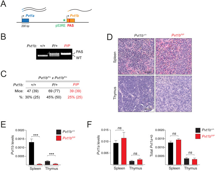
Many long noncoding RNA (lncRNA) loci harbor multiple alternative isoforms. It is not known whether isoform-specific sequence elements enable distinct functions. Previous work identified two alternative transcription start site (TSS) isoforms in the Pvt1 lncRNA locus - the constitutively expressed Pvt1a and the stress-induced Pvt1b. While the function of Pvt1a is not known, the p53-regulated Pvt1b was shown to act locally to repress the transcription of the neighboring Myc proto-oncogene in response to genotoxic and oncogenic stress. Here, we investigated whether Pvt1b contains isoform-specific repressive sequence elements. Our results revealed that Pvt1b contributes to but is not required for Myc repression. Using in vivo and in vitro models of genotoxic and oncogenic stress, we observed that Pvt1a compensates for Pvt1b loss, resulting in Pvt1b deficiency having a moderate effect on Myc regulation, stress response, and tumor suppression. Long-read sequencing exposed a diversity of stress-induced Pvt1a and Pvt1b isoforms, further arguing against a specialized role for Pvt1b. We propose that p53-induced increase in total Pvt1 abundance, and not isoform-specific activation, represses Myc during stress.

Abstract Image

Abstract Image

Abstract Image

Pvt1b异构体的激活有助于局部Pvt1丰度,从而在压力下抑制Myc。
许多长链非编码RNA (lncRNA)基因座含有多种可选的异构体。目前尚不清楚是否同种异构体特定的序列元素能够实现不同的功能。先前的研究在Pvt1 lncRNA位点上发现了两种可选的转录起始位点(TSS)异构体——组成性表达的Pvt1a和应激诱导的Pvt1b。虽然Pvt1a的功能尚不清楚,但p53调控的Pvt1b被证明在基因毒性和致癌应激反应中局部抑制邻近Myc原癌基因的转录。在这里,我们研究了Pvt1b是否含有同种异构体特异性抑制序列元件。我们的研究结果显示Pvt1b有助于抑制Myc,但不是必需的。通过体内和体外基因毒性和致癌应激模型,我们观察到Pvt1a补偿了Pvt1b的缺失,导致Pvt1b缺乏对Myc调节、应激反应和肿瘤抑制有中等影响。长读测序揭示了应激诱导的Pvt1a和Pvt1b亚型的多样性,进一步反驳了Pvt1b的特殊作用。我们提出p53诱导的Pvt1总丰度的增加,而不是同种异构体特异性激活,在应激期间抑制Myc。
本文章由计算机程序翻译,如有差异,请以英文原文为准。
求助全文
约1分钟内获得全文 求助全文
来源期刊
PLoS Genetics
PLoS Genetics GENETICS & HEREDITY-
自引率
2.20%
发文量
438
期刊介绍: PLOS Genetics is run by an international Editorial Board, headed by the Editors-in-Chief, Greg Barsh (HudsonAlpha Institute of Biotechnology, and Stanford University School of Medicine) and Greg Copenhaver (The University of North Carolina at Chapel Hill). Articles published in PLOS Genetics are archived in PubMed Central and cited in PubMed.
×
引用
GB/T 7714-2015
复制
MLA
复制
APA
复制
导出至
BibTeX EndNote RefMan NoteFirst NoteExpress
×
提示
您的信息不完整,为了账户安全,请先补充。
现在去补充
×
提示
您因"违规操作"
具体请查看互助需知
我知道了
×
提示
确定
请完成安全验证×
copy
已复制链接
快去分享给好友吧!
我知道了
右上角分享
点击右上角分享
0
联系我们:info@booksci.cn Book学术提供免费学术资源搜索服务,方便国内外学者检索中英文文献。致力于提供最便捷和优质的服务体验。 Copyright © 2023 布克学术 All rights reserved.
京ICP备2023020795号-1
ghs 京公网安备 11010802042870号
Book学术文献互助
Book学术文献互助群
群 号:604180095
Book学术官方微信