Enhanced bioluminescence imaging of tumor cells surviving chemotherapy in a murine model of triple-negative breast cancer.

IF 7.6 2区 医学 Q1 ONCOLOGY
Silvia Steinbauer, Jamie D Cowles, Mohammad Ali Sabbaghi, Marle Poppelaars, Azaz Hussain, Marina Wagesreither, Daniela Laimer-Gruber, Jozsef Tovari, Gergely Szakacs, Agnes Csiszar
{"title":"Enhanced bioluminescence imaging of tumor cells surviving chemotherapy in a murine model of triple-negative breast cancer.","authors":"Silvia Steinbauer, Jamie D Cowles, Mohammad Ali Sabbaghi, Marle Poppelaars, Azaz Hussain, Marina Wagesreither, Daniela Laimer-Gruber, Jozsef Tovari, Gergely Szakacs, Agnes Csiszar","doi":"10.1038/s41523-025-00795-y","DOIUrl":null,"url":null,"abstract":"<p><p>Triple-negative breast cancer (TNBC) is associated with poor prognosis and high recurrence, driven by residual tumor cells that survive chemotherapy. To monitor therapy response in vivo, we established a clinically relevant TAC regimen (docetaxel, doxorubicin, cyclophosphamide) in mice bearing mammary tumors derived from K14cre;Brca1<sup>F/F</sup>;Trp53<sup>F/F</sup> (KB1P) organoids expressing an mCherry-AkaLuc dual reporter (mCA-KB1P). AkaLuc bioluminescence imaging (AkaBLI) enabled non-invasive detection of minimal residual disease (MRD) with a sensitivity of approximately 1000 cells. As AkaLuc elicited an immune response, we generated Histon2B-mCherry-expressing KB1P organoids (HmC-KB1P) to study tumor cell survival in immunocompetent hosts. Flow cytometry and histological analysis revealed that MRD in immunocompetent mice is characterized by few residual cells with transient loss of epithelial markers, in contrast to immunodeficient hosts, which retains more epithelial-like cells. These findings validate AkaBLI for sensitive MRD detection and highlight the immune system's critical role in modulating residual tumor cell fate following chemotherapy.</p>","PeriodicalId":19247,"journal":{"name":"NPJ Breast Cancer","volume":"11 1","pages":"80"},"PeriodicalIF":7.6000,"publicationDate":"2025-07-30","publicationTypes":"Journal Article","fieldsOfStudy":null,"isOpenAccess":false,"openAccessPdf":"https://www.ncbi.nlm.nih.gov/pmc/articles/PMC12311029/pdf/","citationCount":"0","resultStr":null,"platform":"Semanticscholar","paperid":null,"PeriodicalName":"NPJ Breast Cancer","FirstCategoryId":"3","ListUrlMain":"https://doi.org/10.1038/s41523-025-00795-y","RegionNum":2,"RegionCategory":"医学","ArticlePicture":[],"TitleCN":null,"AbstractTextCN":null,"PMCID":null,"EPubDate":"","PubModel":"","JCR":"Q1","JCRName":"ONCOLOGY","Score":null,"Total":0}
引用次数: 0

Abstract

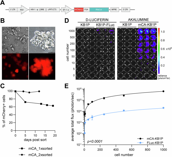
Triple-negative breast cancer (TNBC) is associated with poor prognosis and high recurrence, driven by residual tumor cells that survive chemotherapy. To monitor therapy response in vivo, we established a clinically relevant TAC regimen (docetaxel, doxorubicin, cyclophosphamide) in mice bearing mammary tumors derived from K14cre;Brca1F/F;Trp53F/F (KB1P) organoids expressing an mCherry-AkaLuc dual reporter (mCA-KB1P). AkaLuc bioluminescence imaging (AkaBLI) enabled non-invasive detection of minimal residual disease (MRD) with a sensitivity of approximately 1000 cells. As AkaLuc elicited an immune response, we generated Histon2B-mCherry-expressing KB1P organoids (HmC-KB1P) to study tumor cell survival in immunocompetent hosts. Flow cytometry and histological analysis revealed that MRD in immunocompetent mice is characterized by few residual cells with transient loss of epithelial markers, in contrast to immunodeficient hosts, which retains more epithelial-like cells. These findings validate AkaBLI for sensitive MRD detection and highlight the immune system's critical role in modulating residual tumor cell fate following chemotherapy.

Abstract Image

Abstract Image

Abstract Image

三阴性乳腺癌小鼠模型化疗后肿瘤细胞的增强生物发光成像。
三阴性乳腺癌(TNBC)与预后差和高复发率相关,这是由化疗后残留的肿瘤细胞驱动的。为了监测体内治疗反应,我们在携带K14cre、Brca1F/F、Trp53F/F (KB1P)类器官的乳腺肿瘤小鼠中建立了一种临床相关的TAC方案(多西他赛、阿霉素、环磷酰胺),表达mchry - akaluc双报告基因(mCA-KB1P)。AkaLuc生物发光成像(AkaBLI)能够无创检测微小残留疾病(MRD),灵敏度约为1000个细胞。由于AkaLuc引发了免疫应答,我们产生了表达KB1P的histon2b - mcherry类器官(hcc -KB1P)来研究免疫功能正常的宿主中的肿瘤细胞存活。流式细胞术和组织学分析显示,免疫正常小鼠MRD的特征是少量残留细胞和短暂的上皮标记物丢失,而免疫缺陷小鼠MRD则保留更多的上皮样细胞。这些发现证实了AkaBLI在MRD检测中的敏感性,并强调了免疫系统在化疗后调节残余肿瘤细胞命运中的关键作用。
本文章由计算机程序翻译,如有差异,请以英文原文为准。
求助全文
约1分钟内获得全文 求助全文
来源期刊
NPJ Breast Cancer
NPJ Breast Cancer Medicine-Pharmacology (medical)
CiteScore
10.10
自引率
1.70%
发文量
122
审稿时长
9 weeks
期刊介绍: npj Breast Cancer publishes original research articles, reviews, brief correspondence, meeting reports, editorial summaries and hypothesis generating observations which could be unexplained or preliminary findings from experiments, novel ideas, or the framing of new questions that need to be solved. Featured topics of the journal include imaging, immunotherapy, molecular classification of disease, mechanism-based therapies largely targeting signal transduction pathways, carcinogenesis including hereditary susceptibility and molecular epidemiology, survivorship issues including long-term toxicities of treatment and secondary neoplasm occurrence, the biophysics of cancer, mechanisms of metastasis and their perturbation, and studies of the tumor microenvironment.
×
引用
GB/T 7714-2015
复制
MLA
复制
APA
复制
导出至
BibTeX EndNote RefMan NoteFirst NoteExpress
×
提示
您的信息不完整,为了账户安全,请先补充。
现在去补充
×
提示
您因"违规操作"
具体请查看互助需知
我知道了
×
提示
确定
请完成安全验证×
copy
已复制链接
快去分享给好友吧!
我知道了
右上角分享
点击右上角分享
0
联系我们:info@booksci.cn Book学术提供免费学术资源搜索服务,方便国内外学者检索中英文文献。致力于提供最便捷和优质的服务体验。 Copyright © 2023 布克学术 All rights reserved.
京ICP备2023020795号-1
ghs 京公网安备 11010802042870号
Book学术文献互助
Book学术文献互助群
群 号:604180095
Book学术官方微信