Evidence of neuronal DNA damage in the brains of patients with Rett syndrome.

IF 3.3 3区 医学 Q2 CELL BIOLOGY
Disease Models & Mechanisms Pub Date : 2025-08-01 Epub Date: 2025-09-01 DOI:10.1242/dmm.052358
Abril Morales, Elena Korsakova, Niloufar Mansooralavi, Peter Soliman, Sarvin Jahanbani, Michelle L Olsen, Aparna Badhuri, William E Lowry
{"title":"Evidence of neuronal DNA damage in the brains of patients with Rett syndrome.","authors":"Abril Morales, Elena Korsakova, Niloufar Mansooralavi, Peter Soliman, Sarvin Jahanbani, Michelle L Olsen, Aparna Badhuri, William E Lowry","doi":"10.1242/dmm.052358","DOIUrl":null,"url":null,"abstract":"<p><p>Rett syndrome is characterized by the postnatal loss of neurophysiological function and regression of childhood development. Because the syndrome is X linked, and males with MECP2 mutations generally do not survive birth, the study of this syndrome has been complicated by the fact that, in the female brain, a portion of neurons express wild-type MECP2, and another portion of neurons express a non-functional allele of MECP2. Here, we present an approach that enables transcriptional profiling of individual neurons and direct comparison of neurons that express functional MECP2 with those that have diminished MECP2 function. With this novel profiling approach, we found that mutant neurons from the brains of patients with Rett syndrome show patterns of defects in expression of synaptic and metabolic genes. A similar analysis of rat brain lacking MECP2 expression yielded similar patterns, suggesting that rat is a suitable in vivo model of Rett syndrome. These analyses also identified DNA damage and senescence transcriptional signatures specifically in MECP2-null neurons, suggesting a possible trigger of dysfunction in Rett syndrome. Together, these data highlight potentially defective molecular, physiological and metabolic pathways in brain neurons of patients with Rett syndrome.</p>","PeriodicalId":11144,"journal":{"name":"Disease Models & Mechanisms","volume":" ","pages":""},"PeriodicalIF":3.3000,"publicationDate":"2025-08-01","publicationTypes":"Journal Article","fieldsOfStudy":null,"isOpenAccess":false,"openAccessPdf":"https://www.ncbi.nlm.nih.gov/pmc/articles/PMC12452059/pdf/","citationCount":"0","resultStr":null,"platform":"Semanticscholar","paperid":null,"PeriodicalName":"Disease Models & Mechanisms","FirstCategoryId":"3","ListUrlMain":"https://doi.org/10.1242/dmm.052358","RegionNum":3,"RegionCategory":"医学","ArticlePicture":[],"TitleCN":null,"AbstractTextCN":null,"PMCID":null,"EPubDate":"2025/9/1 0:00:00","PubModel":"Epub","JCR":"Q2","JCRName":"CELL BIOLOGY","Score":null,"Total":0}
引用次数: 0

Abstract

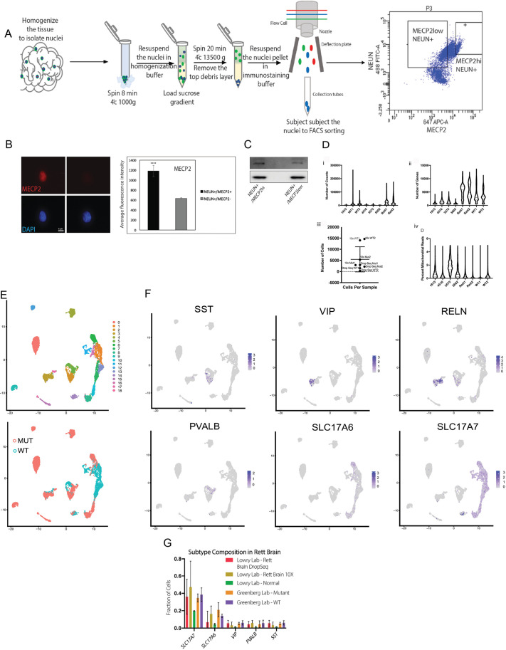
Rett syndrome is characterized by the postnatal loss of neurophysiological function and regression of childhood development. Because the syndrome is X linked, and males with MECP2 mutations generally do not survive birth, the study of this syndrome has been complicated by the fact that, in the female brain, a portion of neurons express wild-type MECP2, and another portion of neurons express a non-functional allele of MECP2. Here, we present an approach that enables transcriptional profiling of individual neurons and direct comparison of neurons that express functional MECP2 with those that have diminished MECP2 function. With this novel profiling approach, we found that mutant neurons from the brains of patients with Rett syndrome show patterns of defects in expression of synaptic and metabolic genes. A similar analysis of rat brain lacking MECP2 expression yielded similar patterns, suggesting that rat is a suitable in vivo model of Rett syndrome. These analyses also identified DNA damage and senescence transcriptional signatures specifically in MECP2-null neurons, suggesting a possible trigger of dysfunction in Rett syndrome. Together, these data highlight potentially defective molecular, physiological and metabolic pathways in brain neurons of patients with Rett syndrome.

Abstract Image

Abstract Image

Abstract Image

Rett患者大脑中神经元DNA损伤的证据。
Rett综合征的特点是出生后神经生理功能的丧失和儿童发育的倒退。由于该综合征是x连锁的,具有MECP2突变的雄性通常不能在出生后存活,因此在女性大脑中,一部分神经元表达野生型MECP2,另一部分表达MECP2的无功能等位基因,这一事实使该综合征的研究变得复杂。在这里,我们提出了一种方法,可以对单个神经元进行转录分析,并直接比较表达功能MECP2的神经元与MECP2功能减弱的神经元之间的差异。通过一种新的分析方法,我们发现Rett脑的突变神经元在突触和代谢基因的表达上存在缺陷。对缺乏MECP2表达的大鼠脑进行了类似的分析,得出了类似的模式,表明大鼠是Rett综合征的合适体内模型。这些分析确定了MECP2缺失神经元的DNA损伤和衰老转录特征,表明可能触发Rett综合征的功能障碍。总之,这些数据突出了Rett脑神经细胞中潜在缺陷的分子、生理和代谢途径。
本文章由计算机程序翻译,如有差异,请以英文原文为准。
求助全文
约1分钟内获得全文 求助全文
来源期刊
Disease Models & Mechanisms
Disease Models & Mechanisms 医学-病理学
CiteScore
6.60
自引率
7.00%
发文量
203
审稿时长
6-12 weeks
期刊介绍: Disease Models & Mechanisms (DMM) is an online Open Access journal focusing on the use of model systems to better understand, diagnose and treat human disease.
×
引用
GB/T 7714-2015
复制
MLA
复制
APA
复制
导出至
BibTeX EndNote RefMan NoteFirst NoteExpress
×
提示
您的信息不完整,为了账户安全,请先补充。
现在去补充
×
提示
您因"违规操作"
具体请查看互助需知
我知道了
×
提示
确定
请完成安全验证×
copy
已复制链接
快去分享给好友吧!
我知道了
右上角分享
点击右上角分享
0
联系我们:info@booksci.cn Book学术提供免费学术资源搜索服务,方便国内外学者检索中英文文献。致力于提供最便捷和优质的服务体验。 Copyright © 2023 布克学术 All rights reserved.
京ICP备2023020795号-1
ghs 京公网安备 11010802042870号
Book学术文献互助
Book学术文献互助群
群 号:604180095
Book学术官方微信