METTL3 modulates colonic epithelium integrity via maintaining the self-renewal and differentiation of Lgr5+ stem cell.

IF 5.9 2区 生物学 Q2 CELL BIOLOGY
Chenbo Ding, Xinhui Yang, Hua Liu, Manolis Roulis, Huifang Chen, Yunzhu Chen, Hao Xu, Yimeng Gao, Jie Zhong, Hua-Bing Li, Youqiong Ye, Wei Cai, Weiguo Hu, Zhengting Wang
{"title":"METTL3 modulates colonic epithelium integrity via maintaining the self-renewal and differentiation of Lgr5+ stem cell.","authors":"Chenbo Ding, Xinhui Yang, Hua Liu, Manolis Roulis, Huifang Chen, Yunzhu Chen, Hao Xu, Yimeng Gao, Jie Zhong, Hua-Bing Li, Youqiong Ye, Wei Cai, Weiguo Hu, Zhengting Wang","doi":"10.1093/jmcb/mjae060","DOIUrl":null,"url":null,"abstract":"<p><p>The development and homeostasis of intestinal epithelium are mediated by actively proliferating Lgr5+ stem cells, which possess a remarkable self-renewal and differentiation capacity. Recently, our study demonstrated that N6-methyladenosine (m6A) methylation was essential for the survival of colonic stem cells. Here, we show that methyltransferase-like 3 (METTL3) expression is downregulated in the colon mucosa in ulcerative colitis (UC) patients and strongly associated with the differentiation and maturation of goblet cells during inflammation. In mice, depletion of Mettl3 significantly inhibits the self-renewal and differentiation of Lgr5+ stem cells, especially the differentiation and maturation of goblet cells, resulting in intestinal dysplasia and spontaneous inflammation. Mechanistically, Mettl3 deletion-mediated m6A loss facilitates the expression levels of growth factor receptor binding protein 10 (Grb10) and interferon-related developmental regulator 1 (Ifrd1) via increasing their messenger RNA stability. We further demonstrate that the levels of GRB10 and IFRD1 are negatively correlated with METTL3 level in UC samples. Collectively, our data indicate that METTL3 enhances the self-renewal and differentiation of Lgr5+ stem cells during intestinal development and inflammation, and thus it may be a potential therapeutic target for UC treatment.</p>","PeriodicalId":16433,"journal":{"name":"Journal of Molecular Cell Biology","volume":"17 2","pages":""},"PeriodicalIF":5.9000,"publicationDate":"2025-07-28","publicationTypes":"Journal Article","fieldsOfStudy":null,"isOpenAccess":false,"openAccessPdf":"https://www.ncbi.nlm.nih.gov/pmc/articles/PMC12309382/pdf/","citationCount":"0","resultStr":null,"platform":"Semanticscholar","paperid":null,"PeriodicalName":"Journal of Molecular Cell Biology","FirstCategoryId":"99","ListUrlMain":"https://doi.org/10.1093/jmcb/mjae060","RegionNum":2,"RegionCategory":"生物学","ArticlePicture":[],"TitleCN":null,"AbstractTextCN":null,"PMCID":null,"EPubDate":"","PubModel":"","JCR":"Q2","JCRName":"CELL BIOLOGY","Score":null,"Total":0}
引用次数: 0

Abstract

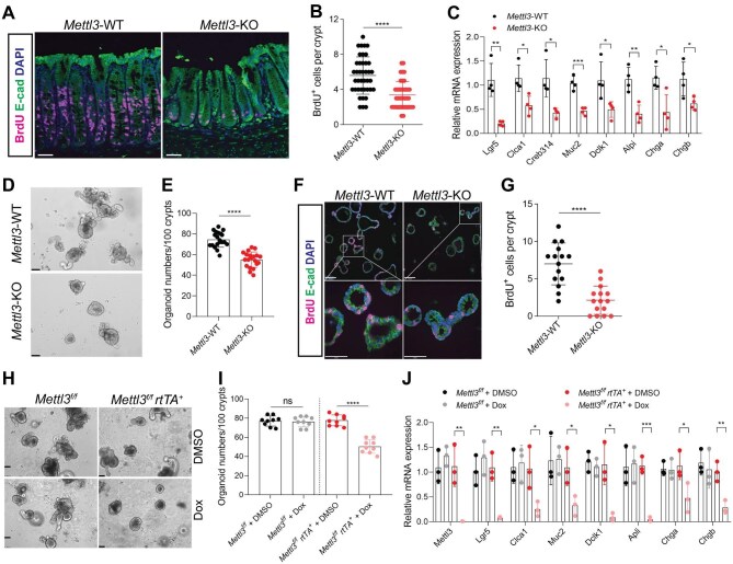
The development and homeostasis of intestinal epithelium are mediated by actively proliferating Lgr5+ stem cells, which possess a remarkable self-renewal and differentiation capacity. Recently, our study demonstrated that N6-methyladenosine (m6A) methylation was essential for the survival of colonic stem cells. Here, we show that methyltransferase-like 3 (METTL3) expression is downregulated in the colon mucosa in ulcerative colitis (UC) patients and strongly associated with the differentiation and maturation of goblet cells during inflammation. In mice, depletion of Mettl3 significantly inhibits the self-renewal and differentiation of Lgr5+ stem cells, especially the differentiation and maturation of goblet cells, resulting in intestinal dysplasia and spontaneous inflammation. Mechanistically, Mettl3 deletion-mediated m6A loss facilitates the expression levels of growth factor receptor binding protein 10 (Grb10) and interferon-related developmental regulator 1 (Ifrd1) via increasing their messenger RNA stability. We further demonstrate that the levels of GRB10 and IFRD1 are negatively correlated with METTL3 level in UC samples. Collectively, our data indicate that METTL3 enhances the self-renewal and differentiation of Lgr5+ stem cells during intestinal development and inflammation, and thus it may be a potential therapeutic target for UC treatment.

Abstract Image

Abstract Image

Abstract Image

METTL3通过维持Lgr5+干细胞的自我更新和分化来调节结肠上皮的完整性。
肠道上皮的发育和稳态是由活跃增殖的Lgr5+干细胞介导的,Lgr5+干细胞具有显著的自我更新和分化能力。最近,我们的研究表明n6 -甲基腺苷(m6A)甲基化对结肠干细胞的存活至关重要。在这里,我们发现甲基转移酶样3 (METTL3)表达在溃疡性结肠炎(UC)患者的结肠粘膜中下调,并且与炎症期间杯状细胞的分化和成熟密切相关。在小鼠中,Mettl3的缺失显著抑制Lgr5+干细胞的自我更新和分化,尤其是杯状细胞的分化和成熟,导致肠道发育不良和自发性炎症。从机制上讲,Mettl3缺失介导的m6A缺失通过增加生长因子受体结合蛋白10 (Grb10)和干扰素相关发育调节因子1 (Ifrd1)的信使RNA稳定性,促进了它们的表达水平。我们进一步证明,UC样本中GRB10和IFRD1的水平与METTL3水平呈负相关。综上所述,我们的数据表明,METTL3在肠道发育和炎症过程中增强了Lgr5+干细胞的自我更新和分化,因此它可能是UC治疗的潜在治疗靶点。
本文章由计算机程序翻译,如有差异,请以英文原文为准。
求助全文
约1分钟内获得全文 求助全文
来源期刊
CiteScore
9.60
自引率
1.80%
发文量
1383
期刊介绍: The Journal of Molecular Cell Biology ( JMCB ) is a full open access, peer-reviewed online journal interested in inter-disciplinary studies at the cross-sections between molecular and cell biology as well as other disciplines of life sciences. The broad scope of JMCB reflects the merging of these life science disciplines such as stem cell research, signaling, genetics, epigenetics, genomics, development, immunology, cancer biology, molecular pathogenesis, neuroscience, and systems biology. The journal will publish primary research papers with findings of unusual significance and broad scientific interest. Review articles, letters and commentary on timely issues are also welcome. JMCB features an outstanding Editorial Board, which will serve as scientific advisors to the journal and provide strategic guidance for the development of the journal. By selecting only the best papers for publication, JMCB will provide a first rate publishing forum for scientists all over the world.
×
引用
GB/T 7714-2015
复制
MLA
复制
APA
复制
导出至
BibTeX EndNote RefMan NoteFirst NoteExpress
×
提示
您的信息不完整,为了账户安全,请先补充。
现在去补充
×
提示
您因"违规操作"
具体请查看互助需知
我知道了
×
提示
确定
请完成安全验证×
copy
已复制链接
快去分享给好友吧!
我知道了
右上角分享
点击右上角分享
0
联系我们:info@booksci.cn Book学术提供免费学术资源搜索服务,方便国内外学者检索中英文文献。致力于提供最便捷和优质的服务体验。 Copyright © 2023 布克学术 All rights reserved.
京ICP备2023020795号-1
ghs 京公网安备 11010802042870号
Book学术文献互助
Book学术文献互助群
群 号:604180095
Book学术官方微信