Development and Validation of a Nomogram-Based Risk Prediction Model for Diabetic Retinopathy in Elderly Adults with Type 2 Diabetes Mellitus.

IF 3 3区 医学 Q3 ENDOCRINOLOGY & METABOLISM
Meitong Chen, Tongtong Niu, Yan Sun, Meisong Chang, Shanshan Liu, Tiantian Xu, Huixia Cui
{"title":"Development and Validation of a Nomogram-Based Risk Prediction Model for Diabetic Retinopathy in Elderly Adults with Type 2 Diabetes Mellitus.","authors":"Meitong Chen, Tongtong Niu, Yan Sun, Meisong Chang, Shanshan Liu, Tiantian Xu, Huixia Cui","doi":"10.2147/DMSO.S530424","DOIUrl":null,"url":null,"abstract":"<p><strong>Purpose: </strong>Diabetic retinopathy (DR) is a significant comorbidity with Type 2 Diabetes Mellitus (T2DM), however, risk prediction for DR remains understudied in the elderly population. This study aimed to develop and validate a nomogram for identifying individuals at high risk of DR among elderly T2DM patients to guide early clinical intervention.</p><p><strong>Patients and methods: </strong>A retrospective cohort of 1912 T2DM patients (aged ≥60 years) was enrolled from 2018 to 2024. Sociodemographic, biochemical, and health-related variables were extracted. The cohort was randomly stratified into derivation (70%) and validation (30%) sets. Least Absolute Shrinkage and Selection Operator (LASSO) regression was applied to identify key predictors, followed by multivariate logistic regression to construct the nomogram. Model performance was evaluated via Receiver Operating Characteristic-Area Under the Curve (ROC-AUC), calibration plots, Hosmer-Lemeshow (H-L) tests, and decision curve analysis (DCA). External validation was performed using an independent cohort (n = 476).</p><p><strong>Results: </strong>Among 1912 patients, 655 (34.3%) were diagnosed with DR. Independent predictors included T2DM duration, glycosylated hemoglobin (HbA1c), platelet-to-lymphocyte ratio (PLR), estimated glomerular filtration rate (eGFR), and neutrophil percentage to albumin ratio (NPAR) (all <i>p</i> < 0.05). The nomogram demonstrated robust discrimination, with AUCs of 0.823 (95% CI: 0.805-0.851) and 0.808 (95% CI: 0.770-0.846) in the derivation and internal validation sets, respectively. Calibration plots demonstrated strong agreement between predicted and observed risks (H-L test: <i>p</i> = 0.807 [derivation], <i>p</i> = 0.374 [validation]). DCA indicated favorable clinical utility across threshold probabilities, and external validation confirmed generalizability (AUC=0.788) and readiness for clinical deployment.</p><p><strong>Conclusion: </strong>This rigorously validated nomogram, integrating clinical accessible variables, provided a pragmatic tool for early DR risk stratification in elderly T2DM patients. Implementation of this model in clinical practice may enable personalized risk mitigation strategies to reduce DR incidence in this vulnerable population.</p>","PeriodicalId":11116,"journal":{"name":"Diabetes, Metabolic Syndrome and Obesity: Targets and Therapy","volume":"18 ","pages":"2509-2523"},"PeriodicalIF":3.0000,"publicationDate":"2025-07-25","publicationTypes":"Journal Article","fieldsOfStudy":null,"isOpenAccess":false,"openAccessPdf":"https://www.ncbi.nlm.nih.gov/pmc/articles/PMC12306565/pdf/","citationCount":"0","resultStr":null,"platform":"Semanticscholar","paperid":null,"PeriodicalName":"Diabetes, Metabolic Syndrome and Obesity: Targets and Therapy","FirstCategoryId":"3","ListUrlMain":"https://doi.org/10.2147/DMSO.S530424","RegionNum":3,"RegionCategory":"医学","ArticlePicture":[],"TitleCN":null,"AbstractTextCN":null,"PMCID":null,"EPubDate":"2025/1/1 0:00:00","PubModel":"eCollection","JCR":"Q3","JCRName":"ENDOCRINOLOGY & METABOLISM","Score":null,"Total":0}
引用次数: 0

Abstract

Purpose: Diabetic retinopathy (DR) is a significant comorbidity with Type 2 Diabetes Mellitus (T2DM), however, risk prediction for DR remains understudied in the elderly population. This study aimed to develop and validate a nomogram for identifying individuals at high risk of DR among elderly T2DM patients to guide early clinical intervention.

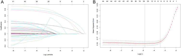
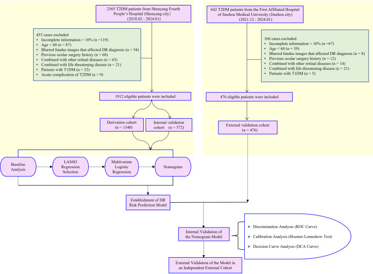
Patients and methods: A retrospective cohort of 1912 T2DM patients (aged ≥60 years) was enrolled from 2018 to 2024. Sociodemographic, biochemical, and health-related variables were extracted. The cohort was randomly stratified into derivation (70%) and validation (30%) sets. Least Absolute Shrinkage and Selection Operator (LASSO) regression was applied to identify key predictors, followed by multivariate logistic regression to construct the nomogram. Model performance was evaluated via Receiver Operating Characteristic-Area Under the Curve (ROC-AUC), calibration plots, Hosmer-Lemeshow (H-L) tests, and decision curve analysis (DCA). External validation was performed using an independent cohort (n = 476).

Results: Among 1912 patients, 655 (34.3%) were diagnosed with DR. Independent predictors included T2DM duration, glycosylated hemoglobin (HbA1c), platelet-to-lymphocyte ratio (PLR), estimated glomerular filtration rate (eGFR), and neutrophil percentage to albumin ratio (NPAR) (all p < 0.05). The nomogram demonstrated robust discrimination, with AUCs of 0.823 (95% CI: 0.805-0.851) and 0.808 (95% CI: 0.770-0.846) in the derivation and internal validation sets, respectively. Calibration plots demonstrated strong agreement between predicted and observed risks (H-L test: p = 0.807 [derivation], p = 0.374 [validation]). DCA indicated favorable clinical utility across threshold probabilities, and external validation confirmed generalizability (AUC=0.788) and readiness for clinical deployment.

Conclusion: This rigorously validated nomogram, integrating clinical accessible variables, provided a pragmatic tool for early DR risk stratification in elderly T2DM patients. Implementation of this model in clinical practice may enable personalized risk mitigation strategies to reduce DR incidence in this vulnerable population.

Abstract Image

Abstract Image

Abstract Image

老年2型糖尿病视网膜病变nomogram风险预测模型的建立与验证
目的:糖尿病视网膜病变(DR)是2型糖尿病(T2DM)的重要合并症,然而,DR在老年人群中的风险预测仍未得到充分研究。本研究旨在建立并验证一种识别老年T2DM患者中DR高危个体的nomogram,以指导早期临床干预。患者和方法:从2018年到2024年,回顾性研究了1912例T2DM患者(年龄≥60岁)。提取了社会人口学、生化和健康相关变量。该队列随机分为衍生组(70%)和验证组(30%)。采用最小绝对收缩和选择算子(LASSO)回归识别关键预测因子,然后采用多元逻辑回归构建正态图。通过受试者工作特征曲线下面积(ROC-AUC)、校准图、Hosmer-Lemeshow (H-L)测试和决策曲线分析(DCA)来评估模型的性能。采用独立队列进行外部验证(n = 476)。结果:1912例患者中,655例(34.3%)被诊断为dr。独立预测因子包括T2DM病程、糖化血红蛋白(HbA1c)、血小板与淋巴细胞比值(PLR)、肾小球滤过率(eGFR)、中性粒细胞百分比与白蛋白比值(NPAR)(均p < 0.05)。模态图显示出稳健的判别,推导集和内部验证集的auc分别为0.823 (95% CI: 0.805-0.851)和0.808 (95% CI: 0.7070 -0.846)。校正图显示预测和观察到的风险之间有很强的一致性(H-L检验:p = 0.807[推导],p = 0.374[验证])。DCA表明良好的临床效用跨越阈值概率,外部验证证实了推广(AUC=0.788)和临床部署的准备。结论:这个经过严格验证的nomogram整合了临床可获得的变量,为老年T2DM患者早期DR风险分层提供了一个实用的工具。在临床实践中实施该模型可以实现个性化的风险缓解策略,以减少这一弱势群体的DR发病率。
本文章由计算机程序翻译,如有差异,请以英文原文为准。
求助全文
约1分钟内获得全文 求助全文
来源期刊
Diabetes, Metabolic Syndrome and Obesity: Targets and Therapy
Diabetes, Metabolic Syndrome and Obesity: Targets and Therapy Pharmacology, Toxicology and Pharmaceutics-Pharmacology
CiteScore
5.90
自引率
6.10%
发文量
431
审稿时长
16 weeks
期刊介绍: An international, peer-reviewed, open access, online journal. The journal is committed to the rapid publication of the latest laboratory and clinical findings in the fields of diabetes, metabolic syndrome and obesity research. Original research, review, case reports, hypothesis formation, expert opinion and commentaries are all considered for publication.
×
引用
GB/T 7714-2015
复制
MLA
复制
APA
复制
导出至
BibTeX EndNote RefMan NoteFirst NoteExpress
×
提示
您的信息不完整,为了账户安全,请先补充。
现在去补充
×
提示
您因"违规操作"
具体请查看互助需知
我知道了
×
提示
确定
请完成安全验证×
copy
已复制链接
快去分享给好友吧!
我知道了
右上角分享
点击右上角分享
0
联系我们:info@booksci.cn Book学术提供免费学术资源搜索服务,方便国内外学者检索中英文文献。致力于提供最便捷和优质的服务体验。 Copyright © 2023 布克学术 All rights reserved.
京ICP备2023020795号-1
ghs 京公网安备 11010802042870号
Book学术文献互助
Book学术文献互助群
群 号:604180095
Book学术官方微信