Non-invasive characterization of pericyte dysfunction in mouse brain using functional ultrasound localization microscopy

IF 26.8 1区 医学 Q1 ENGINEERING, BIOMEDICAL
Jérémy H. Thalgott, Nicolas Zucker, Thomas Deffieux, Marit S. Koopman, Alexandre Dizeux, Cristina M. Avramut, Roman I. Koning, Hans-Jurgen Mager, Ton J. Rabelink, Mickaël Tanter, Franck Lebrin
{"title":"Non-invasive characterization of pericyte dysfunction in mouse brain using functional ultrasound localization microscopy","authors":"Jérémy H. Thalgott, Nicolas Zucker, Thomas Deffieux, Marit S. Koopman, Alexandre Dizeux, Cristina M. Avramut, Roman I. Koning, Hans-Jurgen Mager, Ton J. Rabelink, Mickaël Tanter, Franck Lebrin","doi":"10.1038/s41551-025-01465-x","DOIUrl":null,"url":null,"abstract":"<p>Early microscopic-scale pericyte dysfunction contributes to the initial stages of many neurological diseases and represents a strong candidate target for therapeutic intervention. A non-invasive imaging modality able to image microvascular alterations induced by pericyte dysfunction is needed. In addition, the development of pericyte-focused therapies remains challenging due to the lack of early biomarkers of disease progression. Here we show that cerebral microvascular alterations induced by pericyte dysfunction can be characterized non-invasively in mice using functional ultrasound localization microscopy (fULM). Depletion of endothelial endoglin in adult mice as a model of hereditary haemorrhagic telangiectasia, leads to pericyte detachment in the arteriole–capillary transition (ACT) zone. Imaging reveals that arteriolar capillaries have irregular shapes, increased diameters, reduced blood speed and neurovascular uncoupling mainly localized in the ACT zone. Transforming growth factor-β signalling activator C381 restores pericyte coverage and neurovascular response. Our study underscores the potential of fULM in characterizing early microvascular alterations. As super-resolution ultrasound transitions to the clinic, our data support its future use in monitoring pericyte-focused therapies in humans.</p>","PeriodicalId":19063,"journal":{"name":"Nature Biomedical Engineering","volume":"130 1","pages":""},"PeriodicalIF":26.8000,"publicationDate":"2025-07-30","publicationTypes":"Journal Article","fieldsOfStudy":null,"isOpenAccess":false,"openAccessPdf":"","citationCount":"0","resultStr":null,"platform":"Semanticscholar","paperid":null,"PeriodicalName":"Nature Biomedical Engineering","FirstCategoryId":"5","ListUrlMain":"https://doi.org/10.1038/s41551-025-01465-x","RegionNum":1,"RegionCategory":"医学","ArticlePicture":[],"TitleCN":null,"AbstractTextCN":null,"PMCID":null,"EPubDate":"","PubModel":"","JCR":"Q1","JCRName":"ENGINEERING, BIOMEDICAL","Score":null,"Total":0}
引用次数: 0

Abstract

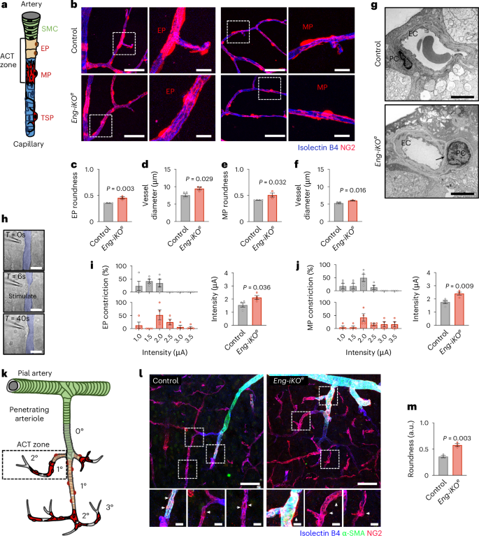
Early microscopic-scale pericyte dysfunction contributes to the initial stages of many neurological diseases and represents a strong candidate target for therapeutic intervention. A non-invasive imaging modality able to image microvascular alterations induced by pericyte dysfunction is needed. In addition, the development of pericyte-focused therapies remains challenging due to the lack of early biomarkers of disease progression. Here we show that cerebral microvascular alterations induced by pericyte dysfunction can be characterized non-invasively in mice using functional ultrasound localization microscopy (fULM). Depletion of endothelial endoglin in adult mice as a model of hereditary haemorrhagic telangiectasia, leads to pericyte detachment in the arteriole–capillary transition (ACT) zone. Imaging reveals that arteriolar capillaries have irregular shapes, increased diameters, reduced blood speed and neurovascular uncoupling mainly localized in the ACT zone. Transforming growth factor-β signalling activator C381 restores pericyte coverage and neurovascular response. Our study underscores the potential of fULM in characterizing early microvascular alterations. As super-resolution ultrasound transitions to the clinic, our data support its future use in monitoring pericyte-focused therapies in humans.

Abstract Image

应用功能超声定位显微镜无创表征小鼠脑周细胞功能障碍
早期显微尺度的周细胞功能障碍有助于许多神经系统疾病的初始阶段,并代表了治疗干预的一个强有力的候选目标。需要一种非侵入性的成像方式,能够成像由周细胞功能障碍引起的微血管改变。此外,由于缺乏疾病进展的早期生物标志物,以周细胞为中心的治疗方法的发展仍然具有挑战性。本研究表明,使用功能超声定位显微镜(fULM)可以无创地表征小鼠由周细胞功能障碍引起的大脑微血管改变。作为遗传性出血性毛细血管扩张的模型,成年小鼠内皮内啡肽的消耗导致小动脉-毛细血管过渡(ACT)区周细胞脱离。影像学显示小动脉毛细血管形状不规则,直径增大,血流速度减慢,神经血管解耦主要局限于ACT区。转化生长因子-β信号激活剂C381恢复周细胞覆盖和神经血管反应。我们的研究强调了fULM在表征早期微血管改变方面的潜力。随着超分辨率超声技术向临床的转变,我们的数据支持其在监测人类周细胞聚焦治疗方面的未来应用。
本文章由计算机程序翻译,如有差异,请以英文原文为准。
求助全文
约1分钟内获得全文 求助全文
来源期刊
Nature Biomedical Engineering
Nature Biomedical Engineering Medicine-Medicine (miscellaneous)
CiteScore
45.30
自引率
1.10%
发文量
138
期刊介绍: Nature Biomedical Engineering is an online-only monthly journal that was launched in January 2017. It aims to publish original research, reviews, and commentary focusing on applied biomedicine and health technology. The journal targets a diverse audience, including life scientists who are involved in developing experimental or computational systems and methods to enhance our understanding of human physiology. It also covers biomedical researchers and engineers who are engaged in designing or optimizing therapies, assays, devices, or procedures for diagnosing or treating diseases. Additionally, clinicians, who make use of research outputs to evaluate patient health or administer therapy in various clinical settings and healthcare contexts, are also part of the target audience.
×
引用
GB/T 7714-2015
复制
MLA
复制
APA
复制
导出至
BibTeX EndNote RefMan NoteFirst NoteExpress
×
提示
您的信息不完整,为了账户安全,请先补充。
现在去补充
×
提示
您因"违规操作"
具体请查看互助需知
我知道了
×
提示
确定
请完成安全验证×
copy
已复制链接
快去分享给好友吧!
我知道了
右上角分享
点击右上角分享
0
联系我们:info@booksci.cn Book学术提供免费学术资源搜索服务,方便国内外学者检索中英文文献。致力于提供最便捷和优质的服务体验。 Copyright © 2023 布克学术 All rights reserved.
京ICP备2023020795号-1
ghs 京公网安备 11010802042870号
Book学术文献互助
Book学术文献互助群
群 号:604180095
Book学术官方微信