Sodium-glucose cotransporter 2 inhibitors ameliorate glutathione cysteine ligase modifier-mediated oxidative stress and subsequent ferroptosis in proximal tubules of diabetic kidney disease.

IF 7.4 2区 生物学 Q1 BIOCHEMISTRY & MOLECULAR BIOLOGY
Redox Report Pub Date : 2025-12-01 Epub Date: 2025-07-28 DOI:10.1080/13510002.2025.2528334
Yi-Chun Tsai, Jiun-Chi Huang, Ping-Shaou Yu, Mei-Chuan Kuo, Ling-Yu Wu, Wei-An Chang, Shang-Jyh Hwang, Ya-Ling Hsu
{"title":"Sodium-glucose cotransporter 2 inhibitors ameliorate glutathione cysteine ligase modifier-mediated oxidative stress and subsequent ferroptosis in proximal tubules of diabetic kidney disease.","authors":"Yi-Chun Tsai, Jiun-Chi Huang, Ping-Shaou Yu, Mei-Chuan Kuo, Ling-Yu Wu, Wei-An Chang, Shang-Jyh Hwang, Ya-Ling Hsu","doi":"10.1080/13510002.2025.2528334","DOIUrl":null,"url":null,"abstract":"<p><strong>Objectives: </strong>Diabetic kidney disease (DKD) is a major cause of end-stage kidney disease. The precise molecular mechanism of ferroptosis, an iron-dependent and non-apoptotic form of regulated cell death, remains poorly understood in DKD, as does the impact of sodium-glucose cotransporter 2 inhibitors (SGLT2i) on ferroptosis-mediated DKD.</p><p><strong>Methods: </strong>This study used bulk RNA sequencing, in vitro and in vivo models, and human kidney samples to explore the molecular mechanisms involved in oxidative stress and ferroptosis in the proximal tubule (PT) of DKD.</p><p><strong>Results: </strong>High glucose (HG) induced features of ferroptosis in HK-2 cells. Transcriptome analysis of primary PT cells from diabetic patients indicated that glutathione cysteine ligase modifier (GCLM) subunit is involved in ferroptosis. Immunohistochemical staining revealed that db/db mice and diabetic patients had lower glutathione peroxidase 4 and GCLM expression in the PT. Suppression of GCLM enhanced ferroptosis, whereas GCLM overexpression mitigated HG-induced ferroptosis in HK-2 cells. Antioxidants reduced oxidative stress and ferroptosis in both in vitro and in vivo models of DKD. Furthermore, SGLT2i attenuated PT ferroptosis in these models and improved DKD by increasing GCLM expression.</p><p><strong>Conclusion: </strong>SGLT2i reduced ferroptosis in PT by boosting GCLM expression, thereby slowing DKD progression, revealing that GCLM has the potential against DKD.</p>","PeriodicalId":21096,"journal":{"name":"Redox Report","volume":"30 1","pages":"2528334"},"PeriodicalIF":7.4000,"publicationDate":"2025-12-01","publicationTypes":"Journal Article","fieldsOfStudy":null,"isOpenAccess":false,"openAccessPdf":"https://www.ncbi.nlm.nih.gov/pmc/articles/PMC12308872/pdf/","citationCount":"0","resultStr":null,"platform":"Semanticscholar","paperid":null,"PeriodicalName":"Redox Report","FirstCategoryId":"99","ListUrlMain":"https://doi.org/10.1080/13510002.2025.2528334","RegionNum":2,"RegionCategory":"生物学","ArticlePicture":[],"TitleCN":null,"AbstractTextCN":null,"PMCID":null,"EPubDate":"2025/7/28 0:00:00","PubModel":"Epub","JCR":"Q1","JCRName":"BIOCHEMISTRY & MOLECULAR BIOLOGY","Score":null,"Total":0}
引用次数: 0

Abstract

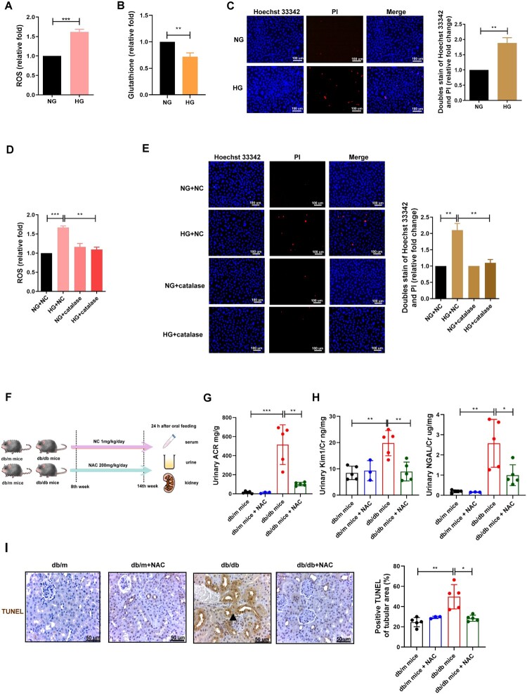
Objectives: Diabetic kidney disease (DKD) is a major cause of end-stage kidney disease. The precise molecular mechanism of ferroptosis, an iron-dependent and non-apoptotic form of regulated cell death, remains poorly understood in DKD, as does the impact of sodium-glucose cotransporter 2 inhibitors (SGLT2i) on ferroptosis-mediated DKD.

Methods: This study used bulk RNA sequencing, in vitro and in vivo models, and human kidney samples to explore the molecular mechanisms involved in oxidative stress and ferroptosis in the proximal tubule (PT) of DKD.

Results: High glucose (HG) induced features of ferroptosis in HK-2 cells. Transcriptome analysis of primary PT cells from diabetic patients indicated that glutathione cysteine ligase modifier (GCLM) subunit is involved in ferroptosis. Immunohistochemical staining revealed that db/db mice and diabetic patients had lower glutathione peroxidase 4 and GCLM expression in the PT. Suppression of GCLM enhanced ferroptosis, whereas GCLM overexpression mitigated HG-induced ferroptosis in HK-2 cells. Antioxidants reduced oxidative stress and ferroptosis in both in vitro and in vivo models of DKD. Furthermore, SGLT2i attenuated PT ferroptosis in these models and improved DKD by increasing GCLM expression.

Conclusion: SGLT2i reduced ferroptosis in PT by boosting GCLM expression, thereby slowing DKD progression, revealing that GCLM has the potential against DKD.

Abstract Image

Abstract Image

Abstract Image

钠-葡萄糖共转运蛋白2抑制剂改善糖尿病肾病近端小管中谷胱甘肽半胱氨酸连接酶修饰物介导的氧化应激和随后的铁下垂。
目的:糖尿病肾病(DKD)是终末期肾脏疾病的主要原因。铁死亡是一种铁依赖性和非凋亡的细胞死亡形式,其精确的分子机制在DKD中仍然知之甚少,钠-葡萄糖共转运蛋白2抑制剂(SGLT2i)对铁死亡介导的DKD的影响也是如此。方法:本研究采用大体积RNA测序、体外和体内模型以及人肾样本,探讨DKD近端小管(PT)氧化应激和铁上吊的分子机制。结果:高糖(HG)诱导HK-2细胞铁下垂。对糖尿病患者原代PT细胞的转录组分析表明,谷胱甘肽半胱氨酸连接酶修饰子(GCLM)亚基参与了铁凋亡。免疫组化染色显示,db/db小鼠和糖尿病患者PT中谷胱甘肽过氧化物酶4和GCLM表达较低,抑制GCLM可增强铁下垂,而过表达GCLM可减轻hg诱导的HK-2细胞铁下垂。抗氧化剂在体外和体内均能降低DKD模型的氧化应激和铁下垂。此外,SGLT2i减轻了这些模型中的PT铁下垂,并通过增加GCLM表达来改善DKD。结论:SGLT2i通过提高GCLM的表达,从而减缓DKD的进展,从而减少PT中的铁下垂,表明GCLM具有抗DKD的潜力。
本文章由计算机程序翻译,如有差异,请以英文原文为准。
求助全文
约1分钟内获得全文 求助全文
来源期刊
Redox Report
Redox Report 生物-生化与分子生物学
CiteScore
6.10
自引率
0.00%
发文量
28
审稿时长
>12 weeks
期刊介绍: Redox Report is a multidisciplinary peer-reviewed open access journal focusing on the role of free radicals, oxidative stress, activated oxygen, perioxidative and redox processes, primarily in the human environment and human pathology. Relevant papers on the animal and plant environment, biology and pathology will also be included. While emphasis is placed upon methodological and intellectual advances underpinned by new data, the journal offers scope for review, hypotheses, critiques and other forms of discussion.
×
引用
GB/T 7714-2015
复制
MLA
复制
APA
复制
导出至
BibTeX EndNote RefMan NoteFirst NoteExpress
×
提示
您的信息不完整,为了账户安全,请先补充。
现在去补充
×
提示
您因"违规操作"
具体请查看互助需知
我知道了
×
提示
确定
请完成安全验证×
copy
已复制链接
快去分享给好友吧!
我知道了
右上角分享
点击右上角分享
0
联系我们:info@booksci.cn Book学术提供免费学术资源搜索服务,方便国内外学者检索中英文文献。致力于提供最便捷和优质的服务体验。 Copyright © 2023 布克学术 All rights reserved.
京ICP备2023020795号-1
ghs 京公网安备 11010802042870号
Book学术文献互助
Book学术文献互助群
群 号:604180095
Book学术官方微信