FCGBP promotes ovarian cancer progression via activation of IL-6/JAK-STAT signaling pathway.

IF 7.5 2区 医学 Q1 MEDICINE, RESEARCH & EXPERIMENTAL
Zhiqin Fu, Kelie Chen, Fang Zheng, Wangang Gong, Ding Chao, Chao Lu
{"title":"FCGBP promotes ovarian cancer progression via activation of IL-6/JAK-STAT signaling pathway.","authors":"Zhiqin Fu, Kelie Chen, Fang Zheng, Wangang Gong, Ding Chao, Chao Lu","doi":"10.1186/s12967-025-06854-z","DOIUrl":null,"url":null,"abstract":"<p><strong>Background: </strong>Ovarian cancer is among the deadliest gynecological malignancies, primarily due to late-stage diagnosis and poor prognosis. Novel biomarkers and therapeutic targets are urgently needed to enhance early detection and treatment efficacy. Fc fragment of IgG-binding protein (FCGBP), a mucin-like glycoprotein, has been associated with various cancers, but its specific role in ovarian cancer progression has not been well-defined. This study aimed to investigate the clinical relevance, functional role, and underlying mechanisms of FCGBP in ovarian cancer progression.</p><p><strong>Methods: </strong>Gene expression profiles from multiple public datasets were analyzed to identify differentially expressed genes. Weighted gene co-expression network analysis was performed to correlate FCGBP expression with clinical traits. Single-cell RNA sequencing and pseudotime trajectory analyses were used to examine FCGBP expression dynamics. FCGBP expression was validated in ovarian cancer tissues using quantitative PCR, western blotting, and immunohistochemistry. Functional assays, including proliferation, migration, invasion, and colony formation, were conducted in SKOV3 and ES-2 ovarian cancer cell lines with FCGBP knockdown. The molecular mechanism was explored using dual-luciferase reporter assays and co-immunoprecipitation. Enzyme-linked immunosorbent assays and western blotting assessed cytokine levels and pathway activation. An in vivo xenograft mouse model was used to evaluate tumorigenic effects.</p><p><strong>Results: </strong>FCGBP expression was significantly elevated in ovarian cancer tissues and correlated with advanced tumor stage and poor prognosis. Single-cell analysis showed FCGBP expression peaked in terminally differentiated epithelial cancer cells. Silencing FCGBP significantly reduced proliferation, migration, invasion, and colony formation in vitro, and suppressed tumor growth and improved survival in vivo. Mechanistically, FCGBP enhanced interleukin-6 expression by interacting with NF-kappaB subunit p65, leading to activation of the JAK-STAT signaling pathway. Rescue experiments confirmed that exogenous interleukin-6 could restore the tumor-promoting effects lost upon FCGBP knockdown.</p><p><strong>Conclusions: </strong>Our findings establish FCGBP as a crucial oncogenic regulator in ovarian cancer, acting through the IL-6-mediated activation of the JAK-STAT signaling pathway. FCGBP holds promise as a novel diagnostic biomarker and therapeutic target, potentially improving early diagnosis, prognosis, and management of ovarian cancer.</p>","PeriodicalId":17458,"journal":{"name":"Journal of Translational Medicine","volume":"23 1","pages":"827"},"PeriodicalIF":7.5000,"publicationDate":"2025-07-25","publicationTypes":"Journal Article","fieldsOfStudy":null,"isOpenAccess":false,"openAccessPdf":"https://www.ncbi.nlm.nih.gov/pmc/articles/PMC12291250/pdf/","citationCount":"0","resultStr":null,"platform":"Semanticscholar","paperid":null,"PeriodicalName":"Journal of Translational Medicine","FirstCategoryId":"3","ListUrlMain":"https://doi.org/10.1186/s12967-025-06854-z","RegionNum":2,"RegionCategory":"医学","ArticlePicture":[],"TitleCN":null,"AbstractTextCN":null,"PMCID":null,"EPubDate":"","PubModel":"","JCR":"Q1","JCRName":"MEDICINE, RESEARCH & EXPERIMENTAL","Score":null,"Total":0}
引用次数: 0

Abstract

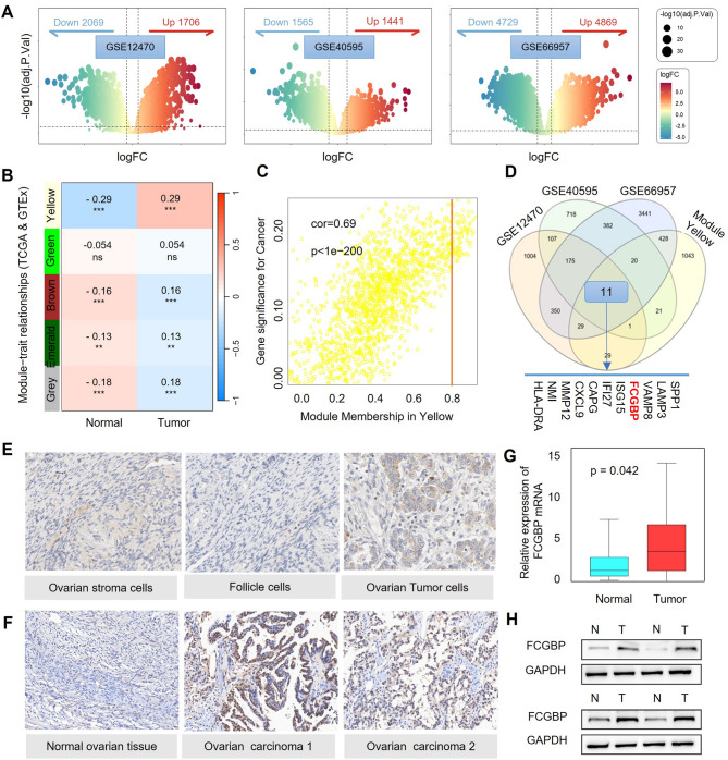
Background: Ovarian cancer is among the deadliest gynecological malignancies, primarily due to late-stage diagnosis and poor prognosis. Novel biomarkers and therapeutic targets are urgently needed to enhance early detection and treatment efficacy. Fc fragment of IgG-binding protein (FCGBP), a mucin-like glycoprotein, has been associated with various cancers, but its specific role in ovarian cancer progression has not been well-defined. This study aimed to investigate the clinical relevance, functional role, and underlying mechanisms of FCGBP in ovarian cancer progression.

Methods: Gene expression profiles from multiple public datasets were analyzed to identify differentially expressed genes. Weighted gene co-expression network analysis was performed to correlate FCGBP expression with clinical traits. Single-cell RNA sequencing and pseudotime trajectory analyses were used to examine FCGBP expression dynamics. FCGBP expression was validated in ovarian cancer tissues using quantitative PCR, western blotting, and immunohistochemistry. Functional assays, including proliferation, migration, invasion, and colony formation, were conducted in SKOV3 and ES-2 ovarian cancer cell lines with FCGBP knockdown. The molecular mechanism was explored using dual-luciferase reporter assays and co-immunoprecipitation. Enzyme-linked immunosorbent assays and western blotting assessed cytokine levels and pathway activation. An in vivo xenograft mouse model was used to evaluate tumorigenic effects.

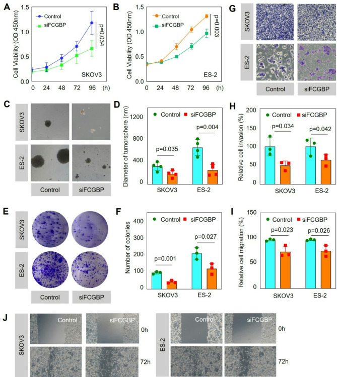
Results: FCGBP expression was significantly elevated in ovarian cancer tissues and correlated with advanced tumor stage and poor prognosis. Single-cell analysis showed FCGBP expression peaked in terminally differentiated epithelial cancer cells. Silencing FCGBP significantly reduced proliferation, migration, invasion, and colony formation in vitro, and suppressed tumor growth and improved survival in vivo. Mechanistically, FCGBP enhanced interleukin-6 expression by interacting with NF-kappaB subunit p65, leading to activation of the JAK-STAT signaling pathway. Rescue experiments confirmed that exogenous interleukin-6 could restore the tumor-promoting effects lost upon FCGBP knockdown.

Conclusions: Our findings establish FCGBP as a crucial oncogenic regulator in ovarian cancer, acting through the IL-6-mediated activation of the JAK-STAT signaling pathway. FCGBP holds promise as a novel diagnostic biomarker and therapeutic target, potentially improving early diagnosis, prognosis, and management of ovarian cancer.

Abstract Image

Abstract Image

Abstract Image

FCGBP通过激活IL-6/JAK-STAT信号通路促进卵巢癌进展。
背景:卵巢癌是最致命的妇科恶性肿瘤之一,主要是由于晚期诊断和预后差。迫切需要新的生物标志物和治疗靶点来提高早期发现和治疗效果。igg结合蛋白Fc片段(FCGBP)是一种黏液样糖蛋白,与多种癌症有关,但其在卵巢癌进展中的具体作用尚未明确。本研究旨在探讨FCGBP在卵巢癌进展中的临床相关性、功能作用和潜在机制。方法:分析来自多个公共数据集的基因表达谱,鉴定差异表达基因。加权基因共表达网络分析FCGBP表达与临床特征的相关性。单细胞RNA测序和伪时间轨迹分析用于检测FCGBP的表达动态。采用定量PCR、western blotting和免疫组织化学方法验证FCGBP在卵巢癌组织中的表达。研究人员对fggbp敲低的SKOV3和ES-2卵巢癌细胞系进行了增殖、迁移、侵袭和集落形成等功能检测。采用双荧光素酶报告基因法和共免疫沉淀法探讨其分子机制。酶联免疫吸附试验和western blotting评估细胞因子水平和途径激活。采用小鼠体内异种移植物模型评价其致瘤作用。结果:FCGBP在卵巢癌组织中表达显著升高,与肿瘤分期晚期、预后不良相关。单细胞分析显示,FCGBP在终末分化上皮癌细胞中表达最高。沉默FCGBP可显著降低体外肿瘤的增殖、迁移、侵袭和集落形成,抑制肿瘤生长,提高体内存活。机制上,FCGBP通过与NF-kappaB亚基p65相互作用增强白细胞介素-6的表达,导致JAK-STAT信号通路的激活。救援实验证实外源性白细胞介素-6可以恢复FCGBP敲低后失去的促瘤作用。结论:我们的研究结果表明FCGBP在卵巢癌中是一个重要的致癌调节剂,通过il -6介导的JAK-STAT信号通路的激活起作用。FCGBP有望成为一种新的诊断生物标志物和治疗靶点,有望改善卵巢癌的早期诊断、预后和管理。
本文章由计算机程序翻译,如有差异,请以英文原文为准。
求助全文
约1分钟内获得全文 求助全文
来源期刊
Journal of Translational Medicine
Journal of Translational Medicine 医学-医学:研究与实验
CiteScore
10.00
自引率
1.40%
发文量
537
审稿时长
1 months
期刊介绍: The Journal of Translational Medicine is an open-access journal that publishes articles focusing on information derived from human experimentation to enhance communication between basic and clinical science. It covers all areas of translational medicine.
×
引用
GB/T 7714-2015
复制
MLA
复制
APA
复制
导出至
BibTeX EndNote RefMan NoteFirst NoteExpress
×
提示
您的信息不完整,为了账户安全,请先补充。
现在去补充
×
提示
您因"违规操作"
具体请查看互助需知
我知道了
×
提示
确定
请完成安全验证×
copy
已复制链接
快去分享给好友吧!
我知道了
右上角分享
点击右上角分享
0
联系我们:info@booksci.cn Book学术提供免费学术资源搜索服务,方便国内外学者检索中英文文献。致力于提供最便捷和优质的服务体验。 Copyright © 2023 布克学术 All rights reserved.
京ICP备2023020795号-1
ghs 京公网安备 11010802042870号
Book学术文献互助
Book学术文献互助群
群 号:604180095
Book学术官方微信