Local anesthetic ropivacaine inhibits non-small cell lung cancer progression by modulating the hsa_circ_0001320/miR-518a-5p axis.

IF 2.5 3区 生物学
LiQun Cheng, RongRong Shen, Zhen Ma, Yuan Guo, Yi Peng
{"title":"Local anesthetic ropivacaine inhibits non-small cell lung cancer progression by modulating the hsa_circ_0001320/miR-518a-5p axis.","authors":"LiQun Cheng, RongRong Shen, Zhen Ma, Yuan Guo, Yi Peng","doi":"10.1186/s41065-025-00514-4","DOIUrl":null,"url":null,"abstract":"<p><strong>Objective: </strong>This study investigated the possible mechanisms by which ropivacaine influences the progression of non-small cell lung cancer (NSCLC).</p><p><strong>Methods: </strong>Plasmid vectors or oligonucleotides interfering with circ_0001320 or miR-518a-5p were transfected into ropivacaine-treated NSCLC cells, and circ_0001320 and miR-518a-5p levels were detected by RT-qPCR. Cell proliferation was assessed using CCK-8, apoptosis via flow cytometry, and cell migration and invasion through Transwell assays. Finally, the binding sites of circ_0001320 and miR-518a-5p were verified by the bioinformatics website CircInteractome and dual luciferase reporter gene assay.</p><p><strong>Results: </strong>Exposure to ropivacaine resulted in the suppression of NSCLC cell proliferation, migration, invasion, and angiogenesis, while inducing apoptosis. Ropivacaine elevated circ_0001320 expression. Circ_0001320 downregulation resulted in a reduced efficacy of ropivacaine in inhibiting NSCLC progression. Interestingly, circ_0001320 targeted miR-518a-5p and inhibited its expression. It was possible to limit the effects of downregulation of circ_0001320 on NSCLC progression by downregulating miR-518a-5p.</p><p><strong>Conclusion: </strong>Ropivacaine inhibits NSCLC progression via the circ_0001320/miR-518a-5p axis.</p>","PeriodicalId":12862,"journal":{"name":"Hereditas","volume":"162 1","pages":"142"},"PeriodicalIF":2.5000,"publicationDate":"2025-07-25","publicationTypes":"Journal Article","fieldsOfStudy":null,"isOpenAccess":false,"openAccessPdf":"https://www.ncbi.nlm.nih.gov/pmc/articles/PMC12291326/pdf/","citationCount":"0","resultStr":null,"platform":"Semanticscholar","paperid":null,"PeriodicalName":"Hereditas","FirstCategoryId":"99","ListUrlMain":"https://doi.org/10.1186/s41065-025-00514-4","RegionNum":3,"RegionCategory":"生物学","ArticlePicture":[],"TitleCN":null,"AbstractTextCN":null,"PMCID":null,"EPubDate":"","PubModel":"","JCR":"","JCRName":"","Score":null,"Total":0}
引用次数: 0

Abstract

Objective: This study investigated the possible mechanisms by which ropivacaine influences the progression of non-small cell lung cancer (NSCLC).

Methods: Plasmid vectors or oligonucleotides interfering with circ_0001320 or miR-518a-5p were transfected into ropivacaine-treated NSCLC cells, and circ_0001320 and miR-518a-5p levels were detected by RT-qPCR. Cell proliferation was assessed using CCK-8, apoptosis via flow cytometry, and cell migration and invasion through Transwell assays. Finally, the binding sites of circ_0001320 and miR-518a-5p were verified by the bioinformatics website CircInteractome and dual luciferase reporter gene assay.

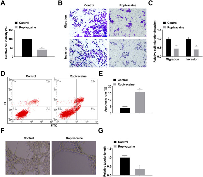
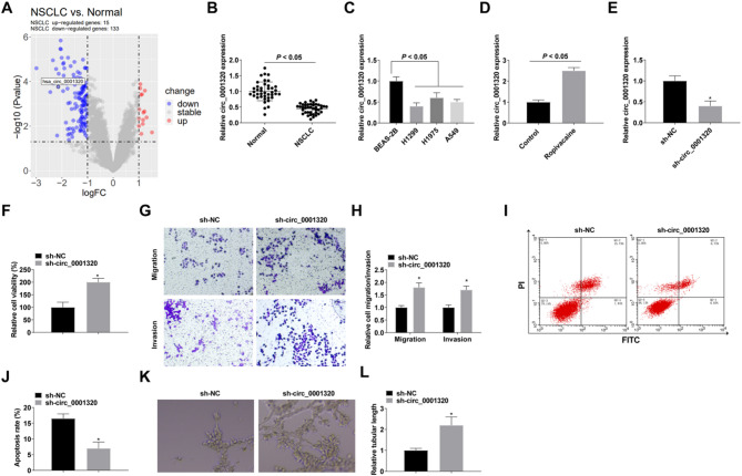
Results: Exposure to ropivacaine resulted in the suppression of NSCLC cell proliferation, migration, invasion, and angiogenesis, while inducing apoptosis. Ropivacaine elevated circ_0001320 expression. Circ_0001320 downregulation resulted in a reduced efficacy of ropivacaine in inhibiting NSCLC progression. Interestingly, circ_0001320 targeted miR-518a-5p and inhibited its expression. It was possible to limit the effects of downregulation of circ_0001320 on NSCLC progression by downregulating miR-518a-5p.

Conclusion: Ropivacaine inhibits NSCLC progression via the circ_0001320/miR-518a-5p axis.

Abstract Image

Abstract Image

Abstract Image

局部麻醉剂罗哌卡因通过调节hsa_circ_0001320/miR-518a-5p轴抑制非小细胞肺癌的进展。
目的:探讨罗哌卡因影响非小细胞肺癌(NSCLC)进展的可能机制。方法:将干扰circ_0001320或miR-518a-5p的质粒载体或寡核苷酸转染到罗匹vacine处理的NSCLC细胞中,通过RT-qPCR检测circ_0001320和miR-518a-5p的水平。CCK-8检测细胞增殖,流式细胞术检测细胞凋亡,Transwell检测细胞迁移和侵袭。最后,通过生物信息学网站CircInteractome和双荧光素酶报告基因测定验证circ_0001320和miR-518a-5p的结合位点。结果:暴露于罗哌卡因可抑制NSCLC细胞增殖、迁移、侵袭和血管生成,同时诱导细胞凋亡。罗哌卡因升高circ_0001320的表达。Circ_0001320下调导致罗哌卡因抑制NSCLC进展的功效降低。有趣的是,circ_0001320靶向miR-518a-5p并抑制其表达。有可能通过下调miR-518a-5p来限制circ_0001320下调对NSCLC进展的影响。结论:罗哌卡因通过circ_0001320/miR-518a-5p轴抑制NSCLC进展。
本文章由计算机程序翻译,如有差异,请以英文原文为准。
求助全文
约1分钟内获得全文 求助全文
来源期刊
Hereditas
Hereditas Biochemistry, Genetics and Molecular Biology-Genetics
CiteScore
3.80
自引率
3.70%
发文量
0
期刊介绍: For almost a century, Hereditas has published original cutting-edge research and reviews. As the Official journal of the Mendelian Society of Lund, the journal welcomes research from across all areas of genetics and genomics. Topics of interest include human and medical genetics, animal and plant genetics, microbial genetics, agriculture and bioinformatics.
×
引用
GB/T 7714-2015
复制
MLA
复制
APA
复制
导出至
BibTeX EndNote RefMan NoteFirst NoteExpress
×
提示
您的信息不完整,为了账户安全,请先补充。
现在去补充
×
提示
您因"违规操作"
具体请查看互助需知
我知道了
×
提示
确定
请完成安全验证×
copy
已复制链接
快去分享给好友吧!
我知道了
右上角分享
点击右上角分享
0
联系我们:info@booksci.cn Book学术提供免费学术资源搜索服务,方便国内外学者检索中英文文献。致力于提供最便捷和优质的服务体验。 Copyright © 2023 布克学术 All rights reserved.
京ICP备2023020795号-1
ghs 京公网安备 11010802042870号
Book学术文献互助
Book学术文献互助群
群 号:604180095
Book学术官方微信