Noncanonical sustained actions of propofol reverse surgery-induced microglial activation and cognitive impairment in aged mice.

IF 3.8 Q2 MULTIDISCIPLINARY SCIENCES
PNAS nexus Pub Date : 2025-07-08 eCollection Date: 2025-07-01 DOI:10.1093/pnasnexus/pgaf213
Rajasekar Nagarajan, Jinrui Lyu, Maltesh Kambali, Muxiao Wang, Robert A Pearce, Uwe Rudolph
{"title":"Noncanonical sustained actions of propofol reverse surgery-induced microglial activation and cognitive impairment in aged mice.","authors":"Rajasekar Nagarajan, Jinrui Lyu, Maltesh Kambali, Muxiao Wang, Robert A Pearce, Uwe Rudolph","doi":"10.1093/pnasnexus/pgaf213","DOIUrl":null,"url":null,"abstract":"<p><p>Perioperative neurocognitive disorder is a major concern in aged individuals, and currently, treatment options are limited. Chronic intermittent propofol (CIP) has been shown to have neuroprotective effects in aged mice and in a mouse model of Alzheimer's disease. Here, we investigated whether CIP could reverse surgery-induced cognitive deficits and propose a mechanism of action. Male and female mice (21-24 months old) underwent exploratory laparotomy under isoflurane anesthesia. Animals were administered either CIP (75 mg/kg i.p.) or vehicle every fifth day throughout the experiment. Cognitive function was assessed using a battery of behavioral tests: the Y-maze test (spatial working memory), the novel object recognition test (recognition memory), the Morris water maze (spatial learning and memory), and trace and contextual fear conditioning (nondeclarative associative memory). Expression of α5-GABA<sub>A</sub> receptors, markers of apoptosis, and a microglial activation marker were assessed in the hippocampus using western blotting. The amount of α5-GABA<sub>A</sub> receptor subunits in cell-surface membranes was determined by biotinylation followed by western blotting. CIP induced a sustained redistribution of α5-GABA<sub>A</sub> receptors to the cell-surface membranes. Laparotomy led to an increased expression of the microglial activation marker Iba-1 and of proapoptotic markers, and impaired cognitive functions. CIP prevented these molecular and cognitive changes. Perioperative CIP redistributes α5-GABA<sub>A</sub> receptors to cell-surface membranes and thus prevents or reverses surgery-induced increases in markers of microglial activation, apoptosis, and cognitive dysfunction. Increasing the number or activity of α5-GABA<sub>A</sub> receptors on cell-surface membranes may be an effective therapeutic strategy to reduce postoperative morbidity in elderly patients.</p>","PeriodicalId":74468,"journal":{"name":"PNAS nexus","volume":"4 7","pages":"pgaf213"},"PeriodicalIF":3.8000,"publicationDate":"2025-07-08","publicationTypes":"Journal Article","fieldsOfStudy":null,"isOpenAccess":false,"openAccessPdf":"https://www.ncbi.nlm.nih.gov/pmc/articles/PMC12287697/pdf/","citationCount":"0","resultStr":null,"platform":"Semanticscholar","paperid":null,"PeriodicalName":"PNAS nexus","FirstCategoryId":"1085","ListUrlMain":"https://doi.org/10.1093/pnasnexus/pgaf213","RegionNum":0,"RegionCategory":null,"ArticlePicture":[],"TitleCN":null,"AbstractTextCN":null,"PMCID":null,"EPubDate":"2025/7/1 0:00:00","PubModel":"eCollection","JCR":"Q2","JCRName":"MULTIDISCIPLINARY SCIENCES","Score":null,"Total":0}
引用次数: 0

Abstract

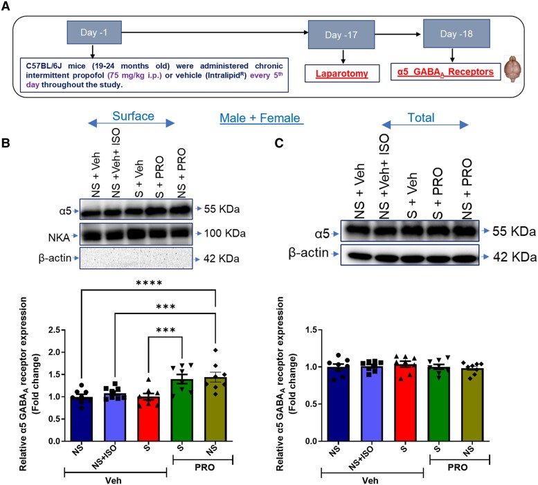
Perioperative neurocognitive disorder is a major concern in aged individuals, and currently, treatment options are limited. Chronic intermittent propofol (CIP) has been shown to have neuroprotective effects in aged mice and in a mouse model of Alzheimer's disease. Here, we investigated whether CIP could reverse surgery-induced cognitive deficits and propose a mechanism of action. Male and female mice (21-24 months old) underwent exploratory laparotomy under isoflurane anesthesia. Animals were administered either CIP (75 mg/kg i.p.) or vehicle every fifth day throughout the experiment. Cognitive function was assessed using a battery of behavioral tests: the Y-maze test (spatial working memory), the novel object recognition test (recognition memory), the Morris water maze (spatial learning and memory), and trace and contextual fear conditioning (nondeclarative associative memory). Expression of α5-GABAA receptors, markers of apoptosis, and a microglial activation marker were assessed in the hippocampus using western blotting. The amount of α5-GABAA receptor subunits in cell-surface membranes was determined by biotinylation followed by western blotting. CIP induced a sustained redistribution of α5-GABAA receptors to the cell-surface membranes. Laparotomy led to an increased expression of the microglial activation marker Iba-1 and of proapoptotic markers, and impaired cognitive functions. CIP prevented these molecular and cognitive changes. Perioperative CIP redistributes α5-GABAA receptors to cell-surface membranes and thus prevents or reverses surgery-induced increases in markers of microglial activation, apoptosis, and cognitive dysfunction. Increasing the number or activity of α5-GABAA receptors on cell-surface membranes may be an effective therapeutic strategy to reduce postoperative morbidity in elderly patients.

Abstract Image

Abstract Image

Abstract Image

异丙酚逆向手术的非规范持续作用诱导老年小鼠小胶质细胞激活和认知障碍。
围手术期神经认知障碍是老年人关注的主要问题,目前,治疗选择有限。慢性间歇异丙酚(CIP)已在老年小鼠和阿尔茨海默病小鼠模型中显示出神经保护作用。在这里,我们研究了CIP是否可以逆转手术引起的认知缺陷,并提出了一种作用机制。在异氟醚麻醉下对21-24月龄的雄性和雌性小鼠进行剖腹探查。在整个实验过程中,每5天给药一次CIP (75 mg/kg i.p)或车辆。认知功能是通过一系列行为测试来评估的:y迷宫测试(空间工作记忆),新物体识别测试(识别记忆),莫里斯水迷宫(空间学习和记忆),以及痕迹和情境恐惧条件反射(非陈述性联想记忆)。western blotting检测海马α5-GABAA受体、凋亡标志物和小胶质细胞激活标志物的表达。采用生物素化法和western blotting法测定细胞表面α5-GABAA受体亚基的数量。CIP诱导α5-GABAA受体持续重新分布到细胞膜上。剖腹手术导致小胶质细胞激活标志物Iba-1和促凋亡标志物的表达增加,认知功能受损。CIP阻止了这些分子和认知的改变。围手术期CIP将α5-GABAA受体重新分配到细胞表面膜,从而防止或逆转手术引起的小胶质细胞激活、凋亡和认知功能障碍标志物的增加。增加细胞膜α5-GABAA受体的数量或活性可能是降低老年患者术后发病率的有效治疗策略。
本文章由计算机程序翻译,如有差异,请以英文原文为准。
求助全文
约1分钟内获得全文 求助全文
来源期刊
CiteScore
1.80
自引率
0.00%
发文量
0
×
引用
GB/T 7714-2015
复制
MLA
复制
APA
复制
导出至
BibTeX EndNote RefMan NoteFirst NoteExpress
×
提示
您的信息不完整,为了账户安全,请先补充。
现在去补充
×
提示
您因"违规操作"
具体请查看互助需知
我知道了
×
提示
确定
请完成安全验证×
copy
已复制链接
快去分享给好友吧!
我知道了
右上角分享
点击右上角分享
0
联系我们:info@booksci.cn Book学术提供免费学术资源搜索服务,方便国内外学者检索中英文文献。致力于提供最便捷和优质的服务体验。 Copyright © 2023 布克学术 All rights reserved.
京ICP备2023020795号-1
ghs 京公网安备 11010802042870号
Book学术文献互助
Book学术文献互助群
群 号:604180095
Book学术官方微信