Microfibrillar-associated protein-2 facilitates aggressive progression of oral squamous cell carcinoma cells through Kelch-like E3 ubiquitin ligase-associated protein 1/nuclear factor erythroid 2-related factor 2 signaling pathway.

IF 3.1 4区 医学 Q2 PATHOLOGY
Cytojournal Pub Date : 2025-06-14 eCollection Date: 2025-01-01 DOI:10.25259/Cytojournal_53_2025
Wanzhen Yang, Junyi Tu, Kaixi Dai, Kemin Jia
{"title":"Microfibrillar-associated protein-2 facilitates aggressive progression of oral squamous cell carcinoma cells through Kelch-like E3 ubiquitin ligase-associated protein 1/nuclear factor erythroid 2-related factor 2 signaling pathway.","authors":"Wanzhen Yang, Junyi Tu, Kaixi Dai, Kemin Jia","doi":"10.25259/Cytojournal_53_2025","DOIUrl":null,"url":null,"abstract":"<p><strong>Objective: </strong>This study aims to explore the role of microfibrillar-associated protein-2 (MFAP2) in oral squamous cell carcinoma (OSCC).</p><p><strong>Material and methods: </strong>Analysis of MFAP2 expression in diverse cancers and its relationship with head-and-neck squamous cell carcinoma (HNSC) prognosis. MFAP2 abundance was identified in OSCC cells and in human oral epithelial cells using quantitative real-time polymerase chain reaction (qRT-PCR) and Western blot assays. Knockdown and overexpression techniques were utilized to examine the mechanism by which MFAP2 and nuclear factor erythroid 2-related factor 2 (NRF2) affect OSCC malignancy. Cell viability, proliferation, and apoptosis were assessed using cell counting kit-8, colony formation, flow cytometry, wound healing, and Transwell tests. Messenger ribonucleic acid expression was detected using qRT-PCR, whereas protein level was analyzed using Western blot.</p><p><strong>Results: </strong>MFAP2 and Kelch-like E3 ubiquitin ligase (ECH)-associated protein 1 (KEAP1) had high expression levels in numerous tumors, including OSCC, and the high expression level of MFAP2 was associated with unfavorable HNSC outcomes. MFAP2 was abundantly expressed in five OSCC cell lines, with the peak expression observed in squamous cell carcinoma (SCC)-15 and SCC-9 cells, making them suitable for subsequent studies. MFAP2 knockdown hindered the proliferative and mobile capacity of OSCC cells, yet it supported cell apoptosis. MFAP2 silencing led to a notable drop in KEAP1 and NRF2 expression levels in OSCC cells. NRF2 overexpression could counteract the effects of MFAP2 knockout, which included diminished proliferation and movement and heightened apoptosis in OSCC cells.</p><p><strong>Conclusion: </strong>The results of this study indicated that MFAP2 facilitated the malignant progression of OSCC and provided insights into the downstream regulatory mechanism of the KEAP1/NRF2 axis, highlighting the potential application of MFAP2 in OSCC management.</p>","PeriodicalId":49082,"journal":{"name":"Cytojournal","volume":"22 ","pages":"61"},"PeriodicalIF":3.1000,"publicationDate":"2025-06-14","publicationTypes":"Journal Article","fieldsOfStudy":null,"isOpenAccess":false,"openAccessPdf":"https://www.ncbi.nlm.nih.gov/pmc/articles/PMC12289114/pdf/","citationCount":"0","resultStr":null,"platform":"Semanticscholar","paperid":null,"PeriodicalName":"Cytojournal","FirstCategoryId":"3","ListUrlMain":"https://doi.org/10.25259/Cytojournal_53_2025","RegionNum":4,"RegionCategory":"医学","ArticlePicture":[],"TitleCN":null,"AbstractTextCN":null,"PMCID":null,"EPubDate":"2025/1/1 0:00:00","PubModel":"eCollection","JCR":"Q2","JCRName":"PATHOLOGY","Score":null,"Total":0}
引用次数: 0

Abstract

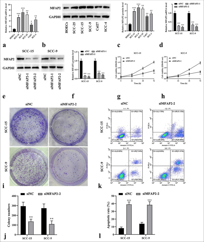
Objective: This study aims to explore the role of microfibrillar-associated protein-2 (MFAP2) in oral squamous cell carcinoma (OSCC).

Material and methods: Analysis of MFAP2 expression in diverse cancers and its relationship with head-and-neck squamous cell carcinoma (HNSC) prognosis. MFAP2 abundance was identified in OSCC cells and in human oral epithelial cells using quantitative real-time polymerase chain reaction (qRT-PCR) and Western blot assays. Knockdown and overexpression techniques were utilized to examine the mechanism by which MFAP2 and nuclear factor erythroid 2-related factor 2 (NRF2) affect OSCC malignancy. Cell viability, proliferation, and apoptosis were assessed using cell counting kit-8, colony formation, flow cytometry, wound healing, and Transwell tests. Messenger ribonucleic acid expression was detected using qRT-PCR, whereas protein level was analyzed using Western blot.

Results: MFAP2 and Kelch-like E3 ubiquitin ligase (ECH)-associated protein 1 (KEAP1) had high expression levels in numerous tumors, including OSCC, and the high expression level of MFAP2 was associated with unfavorable HNSC outcomes. MFAP2 was abundantly expressed in five OSCC cell lines, with the peak expression observed in squamous cell carcinoma (SCC)-15 and SCC-9 cells, making them suitable for subsequent studies. MFAP2 knockdown hindered the proliferative and mobile capacity of OSCC cells, yet it supported cell apoptosis. MFAP2 silencing led to a notable drop in KEAP1 and NRF2 expression levels in OSCC cells. NRF2 overexpression could counteract the effects of MFAP2 knockout, which included diminished proliferation and movement and heightened apoptosis in OSCC cells.

Conclusion: The results of this study indicated that MFAP2 facilitated the malignant progression of OSCC and provided insights into the downstream regulatory mechanism of the KEAP1/NRF2 axis, highlighting the potential application of MFAP2 in OSCC management.

Abstract Image

Abstract Image

Abstract Image

微纤维相关蛋白-2通过kelch样E3泛素连接酶相关蛋白1/核因子2相关因子2信号通路促进口腔鳞状细胞癌的侵袭性进展。
目的:探讨微纤维相关蛋白-2 (microfibrar -associated protein-2, MFAP2)在口腔鳞状细胞癌(OSCC)中的作用。材料与方法:分析MFAP2在不同肿瘤组织中的表达及其与头颈部鳞状细胞癌(HNSC)预后的关系。采用实时荧光定量聚合酶链反应(qRT-PCR)和Western blot检测,在OSCC细胞和人口腔上皮细胞中检测到MFAP2的丰度。采用敲低和过表达技术研究MFAP2和核因子红细胞2相关因子2 (NRF2)影响OSCC恶性肿瘤的机制。采用细胞计数试剂盒-8、菌落形成、流式细胞术、伤口愈合和Transwell试验评估细胞活力、增殖和凋亡。采用qRT-PCR检测信使核糖核酸表达,Western blot分析蛋白水平。结果:MFAP2和kelch样E3泛素连接酶(ECH)相关蛋白1 (KEAP1)在包括OSCC在内的多种肿瘤中均有高表达,且MFAP2的高表达与HNSC的不良预后相关。MFAP2在5种OSCC细胞系中大量表达,在鳞状细胞癌(SCC)-15和SCC-9细胞中表达高峰,适合后续研究。MFAP2敲低抑制了OSCC细胞的增殖和移动能力,但支持细胞凋亡。MFAP2沉默导致OSCC细胞中KEAP1和NRF2表达水平显著下降。NRF2过表达可以抵消MFAP2敲除的影响,包括减少OSCC细胞的增殖和运动以及增加凋亡。结论:本研究结果提示MFAP2促进了OSCC的恶性进展,揭示了KEAP1/NRF2轴的下游调控机制,突出了MFAP2在OSCC管理中的潜在应用。
本文章由计算机程序翻译,如有差异,请以英文原文为准。
求助全文
约1分钟内获得全文 求助全文
来源期刊
Cytojournal
Cytojournal PATHOLOGY-
CiteScore
2.20
自引率
42.10%
发文量
56
审稿时长
>12 weeks
期刊介绍: The CytoJournal is an open-access peer-reviewed journal committed to publishing high-quality articles in the field of Diagnostic Cytopathology including Molecular aspects. The journal is owned by the Cytopathology Foundation and published by the Scientific Scholar.
×
引用
GB/T 7714-2015
复制
MLA
复制
APA
复制
导出至
BibTeX EndNote RefMan NoteFirst NoteExpress
×
提示
您的信息不完整,为了账户安全,请先补充。
现在去补充
×
提示
您因"违规操作"
具体请查看互助需知
我知道了
×
提示
确定
请完成安全验证×
copy
已复制链接
快去分享给好友吧!
我知道了
右上角分享
点击右上角分享
0
联系我们:info@booksci.cn Book学术提供免费学术资源搜索服务,方便国内外学者检索中英文文献。致力于提供最便捷和优质的服务体验。 Copyright © 2023 布克学术 All rights reserved.
京ICP备2023020795号-1
ghs 京公网安备 11010802042870号
Book学术文献互助
Book学术文献互助群
群 号:604180095
Book学术官方微信