Mechanism of 15-hydroxyprostaglandin dehydrogenase protein inhibiting cervical cancer cell proliferation through downregulation of the notch1 signaling pathway.

IF 3.1 4区 医学 Q2 PATHOLOGY
Cytojournal Pub Date : 2025-06-13 eCollection Date: 2025-01-01 DOI:10.25259/Cytojournal_57_2025
Suwen Chang
{"title":"Mechanism of 15-hydroxyprostaglandin dehydrogenase protein inhibiting cervical cancer cell proliferation through downregulation of the notch1 signaling pathway.","authors":"Suwen Chang","doi":"10.25259/Cytojournal_57_2025","DOIUrl":null,"url":null,"abstract":"<p><strong>Objective: </strong>This study aims to explore the modulatory effect of 15-hydroxyprostaglandin dehydrogenase (15-PGDH) protein in the Notch1 signaling pathway in cervical cancer (CC) cells and assess how this modulation affects the proliferation and migration of CC cells. Moreover, this study offers fresh perspectives on the molecular mechanisms underlying CC by thoroughly analyzing the relationship between 15-PGDH and the Notch1 signaling pathway, and investigates the therapeutic potential of 15-PGDH.</p><p><strong>Material and methods: </strong>Human normal cervical epithelial cells and CC cell lines (human CC cell line [HeLa], human cervical squamous carcinoma cell line [Caski], and human cervical epidermoid carcinoma cells [ME180]) were selected as experimental models. Western blotting (WB) and quantitative reverse transcription polymerase chain reaction were performed to evaluate the protein and messenger RNA levels of 15-PGDH and Notch receptor 1 (Notch1) signaling pathway-related proteins (Jagged canonical Notch ligand 1 [Jagged1] and Hes family bHLH transcription factor 1 [Hes1]). Results suggested that the HeLa and Caski cells exhibited significant expression of 15-PGDH and Notch1 signaling-related proteins. A series of experiments, including WB, cell counting kit-8 assay, Transwell migration assay, and 5-ethynyl-2'-deoxyuridine assay, was conducted in the HeLa and Caski cells to obtain an extensive understanding of how 15-PGDH influences Notch1 signaling regulation. This study also utilized the 15-PGDH inhibitor SW033291 and a Notch1 overexpression vector to evaluate the effect of 15-PGDH on CC cell growth, motility, and Notch1 signaling pathway modulation.</p><p><strong>Results: </strong>Results demonstrated that in the normal human cervical epithelial cells, 15-PGDH was highly expressed, while the Notch1 signaling pathway-related proteins exhibited low expression quantities. However, in HeLa and Caski CC cells, 15-PGDH expression was significantly downregulated (<i>P</i> < 0.001 or <i>P</i> < 0.01), whereas the Notch1 signaling pathway was activated. Further studies revealed that 15-PGDH or its inhibitor influenced the stimulation of the Notch1 signaling pathway in the HeLa and Caski cells. Specifically, the 15-PGDH inhibitor SW033291 reduced 15-PGDH expression (<i>P</i> < 0.001 or <i>P</i> < 0.01) and promoted Notch signaling activation. Meanwhile, 15-PGDH upregulation suppressed Notch signaling activation. Furthermore, 15-PGDH successfully prevented the proliferation and migration of CC cells induced by Notch1 overexpression and reduced the activation of the Notch signaling pathway, as shown by the downregulation of Notch1 and its downstream effectors, Jagged1 and Hes1.</p><p><strong>Conclusion: </strong>This study highlights the role of 15-PGDH in regulating the Notch1 signaling pathway in CC cells, focusing on its effect on cell proliferation and migration. The results demonstrate that 15-PGDH suppresses CC cell proliferation and migration by downregulating the Notch1 signaling pathway. These findings provide new insights into the molecular mechanisms underlying CC and suggest 15-PGDH as a promising therapeutic target.</p>","PeriodicalId":49082,"journal":{"name":"Cytojournal","volume":"22 ","pages":"59"},"PeriodicalIF":3.1000,"publicationDate":"2025-06-13","publicationTypes":"Journal Article","fieldsOfStudy":null,"isOpenAccess":false,"openAccessPdf":"https://www.ncbi.nlm.nih.gov/pmc/articles/PMC12289113/pdf/","citationCount":"0","resultStr":null,"platform":"Semanticscholar","paperid":null,"PeriodicalName":"Cytojournal","FirstCategoryId":"3","ListUrlMain":"https://doi.org/10.25259/Cytojournal_57_2025","RegionNum":4,"RegionCategory":"医学","ArticlePicture":[],"TitleCN":null,"AbstractTextCN":null,"PMCID":null,"EPubDate":"2025/1/1 0:00:00","PubModel":"eCollection","JCR":"Q2","JCRName":"PATHOLOGY","Score":null,"Total":0}
引用次数: 0

Abstract

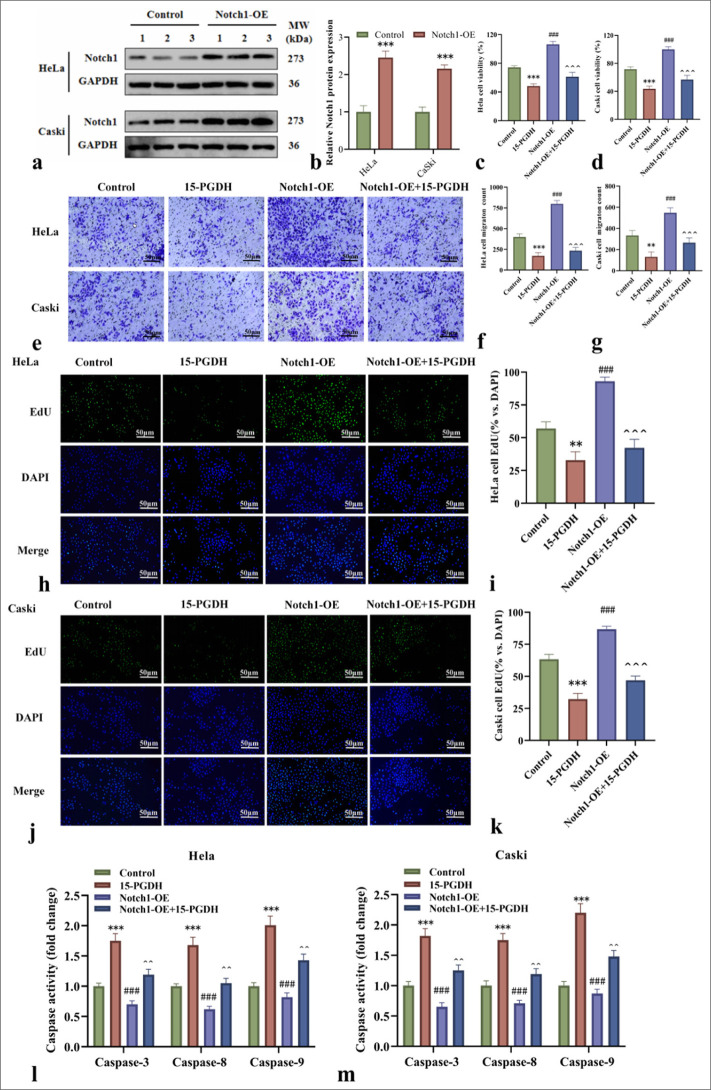
Objective: This study aims to explore the modulatory effect of 15-hydroxyprostaglandin dehydrogenase (15-PGDH) protein in the Notch1 signaling pathway in cervical cancer (CC) cells and assess how this modulation affects the proliferation and migration of CC cells. Moreover, this study offers fresh perspectives on the molecular mechanisms underlying CC by thoroughly analyzing the relationship between 15-PGDH and the Notch1 signaling pathway, and investigates the therapeutic potential of 15-PGDH.

Material and methods: Human normal cervical epithelial cells and CC cell lines (human CC cell line [HeLa], human cervical squamous carcinoma cell line [Caski], and human cervical epidermoid carcinoma cells [ME180]) were selected as experimental models. Western blotting (WB) and quantitative reverse transcription polymerase chain reaction were performed to evaluate the protein and messenger RNA levels of 15-PGDH and Notch receptor 1 (Notch1) signaling pathway-related proteins (Jagged canonical Notch ligand 1 [Jagged1] and Hes family bHLH transcription factor 1 [Hes1]). Results suggested that the HeLa and Caski cells exhibited significant expression of 15-PGDH and Notch1 signaling-related proteins. A series of experiments, including WB, cell counting kit-8 assay, Transwell migration assay, and 5-ethynyl-2'-deoxyuridine assay, was conducted in the HeLa and Caski cells to obtain an extensive understanding of how 15-PGDH influences Notch1 signaling regulation. This study also utilized the 15-PGDH inhibitor SW033291 and a Notch1 overexpression vector to evaluate the effect of 15-PGDH on CC cell growth, motility, and Notch1 signaling pathway modulation.

Results: Results demonstrated that in the normal human cervical epithelial cells, 15-PGDH was highly expressed, while the Notch1 signaling pathway-related proteins exhibited low expression quantities. However, in HeLa and Caski CC cells, 15-PGDH expression was significantly downregulated (P < 0.001 or P < 0.01), whereas the Notch1 signaling pathway was activated. Further studies revealed that 15-PGDH or its inhibitor influenced the stimulation of the Notch1 signaling pathway in the HeLa and Caski cells. Specifically, the 15-PGDH inhibitor SW033291 reduced 15-PGDH expression (P < 0.001 or P < 0.01) and promoted Notch signaling activation. Meanwhile, 15-PGDH upregulation suppressed Notch signaling activation. Furthermore, 15-PGDH successfully prevented the proliferation and migration of CC cells induced by Notch1 overexpression and reduced the activation of the Notch signaling pathway, as shown by the downregulation of Notch1 and its downstream effectors, Jagged1 and Hes1.

Conclusion: This study highlights the role of 15-PGDH in regulating the Notch1 signaling pathway in CC cells, focusing on its effect on cell proliferation and migration. The results demonstrate that 15-PGDH suppresses CC cell proliferation and migration by downregulating the Notch1 signaling pathway. These findings provide new insights into the molecular mechanisms underlying CC and suggest 15-PGDH as a promising therapeutic target.

Abstract Image

Abstract Image

Abstract Image

15-羟基前列腺素脱氢酶蛋白通过下调notch1信号通路抑制宫颈癌细胞增殖的机制
目的:探讨15-羟基前列腺素脱氢酶(15-PGDH)蛋白在宫颈癌(CC)细胞Notch1信号通路中的调节作用,并探讨其对CC细胞增殖和迁移的影响。此外,本研究通过深入分析15-PGDH与Notch1信号通路的关系,为CC的分子机制提供了新的视角,并探讨了15-PGDH的治疗潜力。材料与方法:选择人正常宫颈上皮细胞和CC细胞系(人CC细胞系[HeLa]、人宫颈鳞癌细胞系[Caski]、人宫颈表皮样癌细胞[ME180])作为实验模型。采用Western blotting (WB)和定量逆转录聚合酶链反应检测15-PGDH和Notch受体1 (Notch1)信号通路相关蛋白(Jagged规范化Notch配体1 [Jagged1]和Hes家族bHLH转录因子1 [Hes1])的蛋白和信使RNA水平。结果表明,HeLa和Caski细胞中15-PGDH和Notch1信号相关蛋白的表达显著。我们在HeLa和Caski细胞中进行了一系列实验,包括WB、细胞计数试剂盒-8试验、Transwell迁移试验和5-乙基-2'-脱氧尿苷试验,以广泛了解15-PGDH如何影响Notch1信号调节。本研究还利用15-PGDH抑制剂SW033291和Notch1过表达载体来评估15-PGDH对CC细胞生长、运动和Notch1信号通路调节的影响。结果:结果表明,在正常人宫颈上皮细胞中,15-PGDH高表达,而Notch1信号通路相关蛋白表达量低。然而,在HeLa和Caski CC细胞中,15-PGDH表达显著下调(P < 0.001或P < 0.01),而Notch1信号通路被激活。进一步研究发现,15-PGDH或其抑制剂影响HeLa和Caski细胞Notch1信号通路的刺激。具体来说,15-PGDH抑制剂SW033291降低了15-PGDH的表达(P < 0.001或P < 0.01),促进了Notch信号的激活。同时,15-PGDH上调抑制Notch信号的激活。此外,15-PGDH通过下调Notch1及其下游效应物Jagged1和Hes1的表达,成功阻止Notch1过表达诱导的CC细胞增殖和迁移,并降低Notch信号通路的激活。结论:本研究强调了15-PGDH在CC细胞中调控Notch1信号通路的作用,重点研究了其对细胞增殖和迁移的影响。结果表明,15-PGDH通过下调Notch1信号通路抑制CC细胞的增殖和迁移。这些发现为CC的分子机制提供了新的见解,并表明15-PGDH是一个有希望的治疗靶点。
本文章由计算机程序翻译,如有差异,请以英文原文为准。
求助全文
约1分钟内获得全文 求助全文
来源期刊
Cytojournal
Cytojournal PATHOLOGY-
CiteScore
2.20
自引率
42.10%
发文量
56
审稿时长
>12 weeks
期刊介绍: The CytoJournal is an open-access peer-reviewed journal committed to publishing high-quality articles in the field of Diagnostic Cytopathology including Molecular aspects. The journal is owned by the Cytopathology Foundation and published by the Scientific Scholar.
×
引用
GB/T 7714-2015
复制
MLA
复制
APA
复制
导出至
BibTeX EndNote RefMan NoteFirst NoteExpress
×
提示
您的信息不完整,为了账户安全,请先补充。
现在去补充
×
提示
您因"违规操作"
具体请查看互助需知
我知道了
×
提示
确定
请完成安全验证×
copy
已复制链接
快去分享给好友吧!
我知道了
右上角分享
点击右上角分享
0
联系我们:info@booksci.cn Book学术提供免费学术资源搜索服务,方便国内外学者检索中英文文献。致力于提供最便捷和优质的服务体验。 Copyright © 2023 布克学术 All rights reserved.
京ICP备2023020795号-1
ghs 京公网安备 11010802042870号
Book学术文献互助
Book学术文献互助群
群 号:604180095
Book学术官方微信