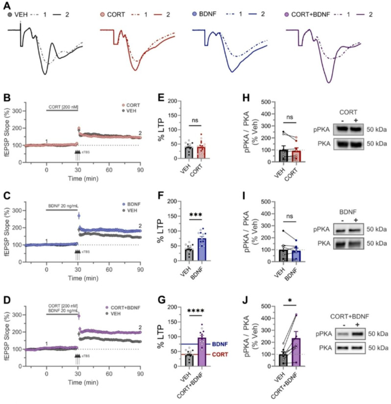
Correction to: Synergistic actions of corticosterone and BDNF on rat hippocampal LTP.

IF 2.9 3区 医学 Q2 NEUROSCIENCES
Jonathan S Thacker, Liam T Ralph, Laura Koek, Aram Abbasian, Luis B Bettio, Ashleigh E Smith, John Georgiou, Brian R Christie, Graham L Collingridge
{"title":"Correction to: Synergistic actions of corticosterone and BDNF on rat hippocampal LTP.","authors":"Jonathan S Thacker, Liam T Ralph, Laura Koek, Aram Abbasian, Luis B Bettio, Ashleigh E Smith, John Georgiou, Brian R Christie, Graham L Collingridge","doi":"10.1186/s13041-025-01234-6","DOIUrl":null,"url":null,"abstract":"","PeriodicalId":18851,"journal":{"name":"Molecular Brain","volume":"18 1","pages":"67"},"PeriodicalIF":2.9000,"publicationDate":"2025-07-24","publicationTypes":"Journal Article","fieldsOfStudy":null,"isOpenAccess":false,"openAccessPdf":"https://www.ncbi.nlm.nih.gov/pmc/articles/PMC12291325/pdf/","citationCount":"0","resultStr":null,"platform":"Semanticscholar","paperid":null,"PeriodicalName":"Molecular Brain","FirstCategoryId":"3","ListUrlMain":"https://doi.org/10.1186/s13041-025-01234-6","RegionNum":3,"RegionCategory":"医学","ArticlePicture":[],"TitleCN":null,"AbstractTextCN":null,"PMCID":null,"EPubDate":"","PubModel":"","JCR":"Q2","JCRName":"NEUROSCIENCES","Score":null,"Total":0}
引用次数: 0

Abstract Image

Abstract Image

更正:皮质酮和BDNF对大鼠海马LTP的协同作用。
本文章由计算机程序翻译,如有差异,请以英文原文为准。
求助全文
约1分钟内获得全文 求助全文
来源期刊
Molecular Brain
Molecular Brain NEUROSCIENCES-
CiteScore
7.30
自引率
0.00%
发文量
97
审稿时长
>12 weeks
期刊介绍: Molecular Brain is an open access, peer-reviewed journal that considers manuscripts on all aspects of studies on the nervous system at the molecular, cellular, and systems level providing a forum for scientists to communicate their findings. Molecular brain research is a rapidly expanding research field in which integrative approaches at the genetic, molecular, cellular and synaptic levels yield key information about the physiological and pathological brain. These studies involve the use of a wide range of modern techniques in molecular biology, genomics, proteomics, imaging and electrophysiology.
×
引用
GB/T 7714-2015
复制
MLA
复制
APA
复制
导出至
BibTeX EndNote RefMan NoteFirst NoteExpress
×
提示
您的信息不完整,为了账户安全,请先补充。
现在去补充
×
提示
您因"违规操作"
具体请查看互助需知
我知道了
×
提示
确定
请完成安全验证×
copy
已复制链接
快去分享给好友吧!
我知道了
右上角分享
点击右上角分享
0
联系我们:info@booksci.cn Book学术提供免费学术资源搜索服务,方便国内外学者检索中英文文献。致力于提供最便捷和优质的服务体验。 Copyright © 2023 布克学术 All rights reserved.
京ICP备2023020795号-1
ghs 京公网安备 11010802042870号
Book学术文献互助
Book学术文献互助群
群 号:604180095
Book学术官方微信