The DRN-VLO pathway via distinct 5-HT synaptic mechanisms modulates neuropathic pain-induced depressive-like behaviors in mice.

IF 7.9 1区 医学 Q1 CLINICAL NEUROLOGY
Hai-Yan Sheng, Wei-Zhen Liu, Yan-Kai Liu, Qing-Rong Han, Dong-Yang Chen, Li-Bin Zhang, Xin-Ru Chu, Si-Han He, Jia-Xin Li, Zi-Qing Zhang, Bo-Han Duanmu, Ya-Ling Yin, Lin-Hua Jiang
{"title":"The DRN-VLO pathway via distinct 5-HT synaptic mechanisms modulates neuropathic pain-induced depressive-like behaviors in mice.","authors":"Hai-Yan Sheng, Wei-Zhen Liu, Yan-Kai Liu, Qing-Rong Han, Dong-Yang Chen, Li-Bin Zhang, Xin-Ru Chu, Si-Han He, Jia-Xin Li, Zi-Qing Zhang, Bo-Han Duanmu, Ya-Ling Yin, Lin-Hua Jiang","doi":"10.1186/s10194-025-02110-3","DOIUrl":null,"url":null,"abstract":"<p><strong>Background: </strong>The neuronal activities within the dorsal raphe nucleus (DRN) and the ventrolateral orbital cortex (VLO) are strongly implicated in the development of depression, a condition comorbid with chronic pain. The goal of the present study was to determine whether and how the DRN-VLO pathway mediates chronic pain-induced depression.</p><p><strong>Methods: </strong>Trigeminal neuralgia was induced unilaterally by chronic constriction injury of the infraorbital nerve. Depressive-like behaviors were assessed by the open field test, forced swimming test and tail suspension test. Neuronal projection tracing, chemogenetic manipulations and pharmacological interventions were performed to determine the DRN-VLO pathway projection activity and pathway-mediated anti-depressant mechanism in mice with trigeminal neuralgia. The neuronal activity was assessed by measuring the c-Fos level using immunofluorescence imaging.</p><p><strong>Results: </strong>The VLO receives direct projection of the serotonergic neurons from the DRN. Anterograde or retrograde activation of the DRN-VLO pathway consistently produced anti-depressant effects in mice with neuropathic pain, whereas sustained inhibition of this pathway in healthy mice induced depressive-like behaviors. Activation of the 5-HT1A or 5-HT2A receptor in the VLO produced anti-depressant effects. Activation of the GABA<sub>A</sub> receptors in the VLO weakened 5-HT1A receptor-mediated anti-depressant effect.</p><p><strong>Conclusions: </strong>The present study has revealed that activation of the DRN-VLO pathway exerts an anti-depressant effect in mice with neuropathic pain, through stimulating the 5-HT2A receptors in the excitatory neurons and also the 5-HT1A receptors in the GABAergic interneurons via a dis-inhibition mechanism, to enhance neuronal activity of the VLO.</p>","PeriodicalId":16013,"journal":{"name":"Journal of Headache and Pain","volume":"26 1","pages":"168"},"PeriodicalIF":7.9000,"publicationDate":"2025-07-24","publicationTypes":"Journal Article","fieldsOfStudy":null,"isOpenAccess":false,"openAccessPdf":"https://www.ncbi.nlm.nih.gov/pmc/articles/PMC12288316/pdf/","citationCount":"0","resultStr":null,"platform":"Semanticscholar","paperid":null,"PeriodicalName":"Journal of Headache and Pain","FirstCategoryId":"3","ListUrlMain":"https://doi.org/10.1186/s10194-025-02110-3","RegionNum":1,"RegionCategory":"医学","ArticlePicture":[],"TitleCN":null,"AbstractTextCN":null,"PMCID":null,"EPubDate":"","PubModel":"","JCR":"Q1","JCRName":"CLINICAL NEUROLOGY","Score":null,"Total":0}
引用次数: 0

Abstract

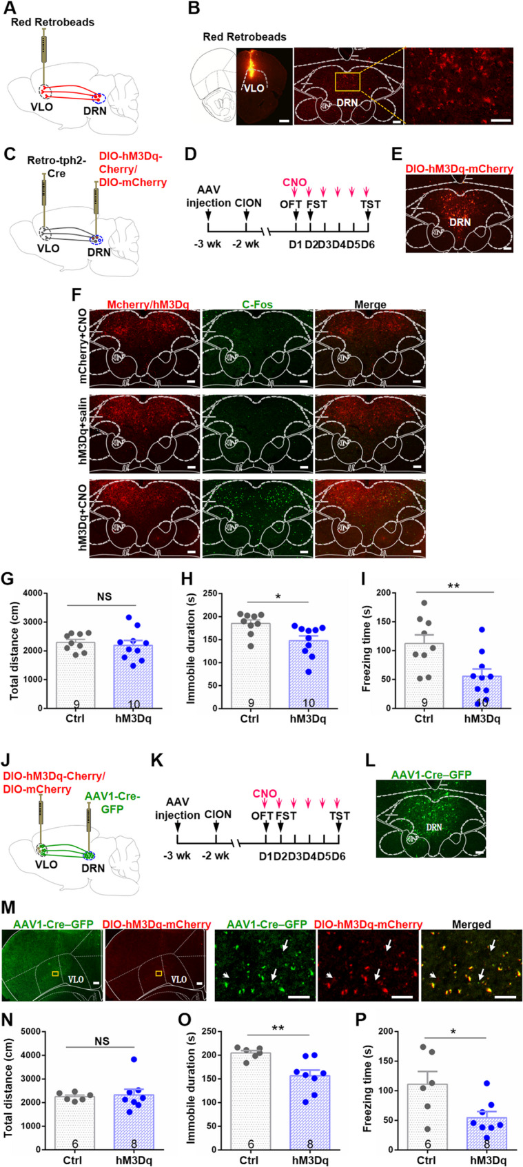
Background: The neuronal activities within the dorsal raphe nucleus (DRN) and the ventrolateral orbital cortex (VLO) are strongly implicated in the development of depression, a condition comorbid with chronic pain. The goal of the present study was to determine whether and how the DRN-VLO pathway mediates chronic pain-induced depression.

Methods: Trigeminal neuralgia was induced unilaterally by chronic constriction injury of the infraorbital nerve. Depressive-like behaviors were assessed by the open field test, forced swimming test and tail suspension test. Neuronal projection tracing, chemogenetic manipulations and pharmacological interventions were performed to determine the DRN-VLO pathway projection activity and pathway-mediated anti-depressant mechanism in mice with trigeminal neuralgia. The neuronal activity was assessed by measuring the c-Fos level using immunofluorescence imaging.

Results: The VLO receives direct projection of the serotonergic neurons from the DRN. Anterograde or retrograde activation of the DRN-VLO pathway consistently produced anti-depressant effects in mice with neuropathic pain, whereas sustained inhibition of this pathway in healthy mice induced depressive-like behaviors. Activation of the 5-HT1A or 5-HT2A receptor in the VLO produced anti-depressant effects. Activation of the GABAA receptors in the VLO weakened 5-HT1A receptor-mediated anti-depressant effect.

Conclusions: The present study has revealed that activation of the DRN-VLO pathway exerts an anti-depressant effect in mice with neuropathic pain, through stimulating the 5-HT2A receptors in the excitatory neurons and also the 5-HT1A receptors in the GABAergic interneurons via a dis-inhibition mechanism, to enhance neuronal activity of the VLO.

Abstract Image

Abstract Image

Abstract Image

DRN-VLO通路通过不同的5-HT突触机制调节小鼠神经性疼痛诱导的抑郁样行为。
背景:中隔背核(DRN)和腹外侧眶皮层(VLO)内的神经元活动与抑郁症的发展密切相关,抑郁症是一种伴随慢性疼痛的疾病。本研究的目的是确定DRN-VLO通路是否以及如何介导慢性疼痛诱导的抑郁。方法:眶下神经慢性收缩损伤单侧诱发三叉神经痛。抑郁样行为通过野外测试、强迫游泳测试和悬尾测试进行评估。采用神经元投射示踪、化学发生操作和药物干预等方法研究三叉神经痛小鼠DRN-VLO通路的投射活性及其介导的抗抑郁机制。采用免疫荧光成像法测定c-Fos水平,评价神经元活性。结果:VLO接受DRN的5 -羟色胺能神经元的直接投射。在神经性疼痛小鼠中,顺行或逆行激活DRN-VLO通路始终产生抗抑郁作用,而在健康小鼠中,持续抑制该通路会诱导抑郁样行为。激活VLO中的5-HT1A或5-HT2A受体产生抗抑郁作用。VLO中GABAA受体的激活削弱了5-HT1A受体介导的抗抑郁作用。结论:本研究发现,DRN-VLO通路的激活对神经性疼痛小鼠具有抗抑郁作用,其机制是通过去抑制机制刺激兴奋性神经元中的5-HT2A受体和gaba能中间神经元中的5-HT1A受体,从而增强VLO神经元的活性。
本文章由计算机程序翻译,如有差异,请以英文原文为准。
求助全文
约1分钟内获得全文 求助全文
来源期刊
Journal of Headache and Pain
Journal of Headache and Pain 医学-临床神经学
CiteScore
11.80
自引率
13.50%
发文量
143
审稿时长
6-12 weeks
期刊介绍: The Journal of Headache and Pain, a peer-reviewed open-access journal published under the BMC brand, a part of Springer Nature, is dedicated to researchers engaged in all facets of headache and related pain syndromes. It encompasses epidemiology, public health, basic science, translational medicine, clinical trials, and real-world data. With a multidisciplinary approach, The Journal of Headache and Pain addresses headache medicine and related pain syndromes across all medical disciplines. It particularly encourages submissions in clinical, translational, and basic science fields, focusing on pain management, genetics, neurology, and internal medicine. The journal publishes research articles, reviews, letters to the Editor, as well as consensus articles and guidelines, aimed at promoting best practices in managing patients with headaches and related pain.
×
引用
GB/T 7714-2015
复制
MLA
复制
APA
复制
导出至
BibTeX EndNote RefMan NoteFirst NoteExpress
×
提示
您的信息不完整,为了账户安全,请先补充。
现在去补充
×
提示
您因"违规操作"
具体请查看互助需知
我知道了
×
提示
确定
请完成安全验证×
copy
已复制链接
快去分享给好友吧!
我知道了
右上角分享
点击右上角分享
0
联系我们:info@booksci.cn Book学术提供免费学术资源搜索服务,方便国内外学者检索中英文文献。致力于提供最便捷和优质的服务体验。 Copyright © 2023 布克学术 All rights reserved.
京ICP备2023020795号-1
ghs 京公网安备 11010802042870号
Book学术文献互助
Book学术文献互助群
群 号:604180095
Book学术官方微信